江苏省白蒲中学 2013 高一数学 集合与简易逻辑教案 1 苏教版教材:集合的概念目的:要求学生初步理解集合的概念,知道常用数集及其记...
精品文档---下载后可任意编辑2024-2024 中考数学模拟试卷含解析注意事项:1.答卷前,考生务必将自己的姓名、准考证号填写在答题卡上。2....
白蒲小学数学总复习概念整理一、整数和小数1.最小的一位数是 1,最小的自然数是 02.小数的意义:把整数“1”平均分成 10 份、100 份...
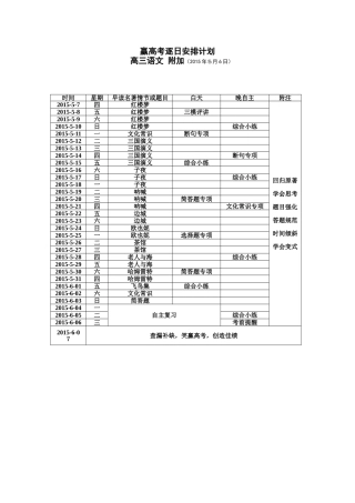
赢高考逐日安排计划高三语文附加(2015年5月6日)时间星期早读名著情节或题目白天晚自主附注2015-5-7四红楼梦回归原著学会思考题目强化答...
江苏省白蒲高级中学高三期中模拟试卷(二)一.填空题(510=50)1.集合,集合,则=2.右面是一个算法的程序框图,当输入的值为5时,则其输出的结果...
江苏省白蒲高级中学高三数学期末模拟试卷(七)0.500.400.250.150.100.050.0250.0100.0050.0010.4550.7081.3232.0722.7063.8415.0246.6357....
白蒲中学2015届高三11月学情抽测教师版一、语言文字运用(15分)1.在下面一段话的空缺处依次填入词语,最恰当的一组是(3分)()独自坐在火...
科学与艺术南京航空航天大学理学院施大宁shi@nuaa.edu.cnhttp://gc.nuaa.edu.cn/phyandart/南京航空航天大学欢迎你事实上如一个硬币的两面...
江苏省白蒲高级中学高三数学期末模拟试卷(七)一、填空题:本大题共14小题,每小题5分,共70分1.{-1};2.;3.;4.25;5.;6.10;7....
江苏省白蒲中学高三数学期末模拟试卷九160分,时间:120分钟)注:本卷答案均须填在答题卷上,否则无效!一、填空题1.设全集,集合,则的值为2...
江苏省白蒲高级中学高三数学(文)周练试卷(四)(2007.12.27)(满分160分,考试用时120分钟)一.填空题:本大题共14题,每题5分,共70分...
江苏省白蒲中学高三数学期末模拟试卷八数学2008年1月一、填空题(本大题共14小题,每小题5分,共70分)1.在中,角所对的边分别为,若,b=...
江苏省白蒲高级中学2005—2006学年度第二学期八年级期中考试物理试卷(新课标)(无答案)(分值:100分,时间:100分钟)一.选择题:(本题...
2022-2023学年高一上物理期末模拟试卷注意事项1.考试结束后,请将本试卷和答题卡一并交回.2.答题前,请务必将自己的姓名、准考证号用0....
江苏省宜兴官林高级中学、如皋一中、白蒲中学、江安、塘桥、明德高级中学届高三语文学情检测试题(一)(含解析)一、语言文字运用(15分)...

