餐饮单位制定卫生制度及岗位责任制参考资料:食品原料采购索证制度一、根据《食品卫生法》第二十五条,采购员在采购下列食品及其原料时,应...
第 2 章 工艺规程设计与制定教学目标与要求 ◆ 了解工艺规程制定的原则与步骤 ◆ 了解并掌握工件定位基准的选择及其定位 ◆ 熟悉...
(三)制定课题方案 “ 良好的开端等于成功的一半”。 在课题研究上,好的课题方案形成了,课题真的成功了一半。制订课题方案的过程本身...
武汉小学 卢琼 2013 年 7 月 23 日 现行的体育课程改革自一开始就明确提出了关于目标与内容的关系问题,即现行体育课程标准由过去...
加快制定农业发展规划思考建议加快制定我市农业发展规划,是实施桥港时代** 农业发展战略的一项十分迫切而重要的任务。发展规划具有阐明政...
制度制定原则及范本一、制度应具备的特点制度应具备以下特点:系统性、权威性、强制性、平等性、稳定性。(1)系统性: 任何制度都不能独...
制定预防和治理质量通病、工艺通病、管理通病的对策和措施制定的关键工艺、重要部位、质量检制难点的对策和措施组织工规质量检查一、工程简...
关于制定规范性文件的技术标准和格式规范的几个问题佛山市中院研究室吴文志2004-06-17 从去年开始, 我院开始了为期两年的规范化建设。迄...
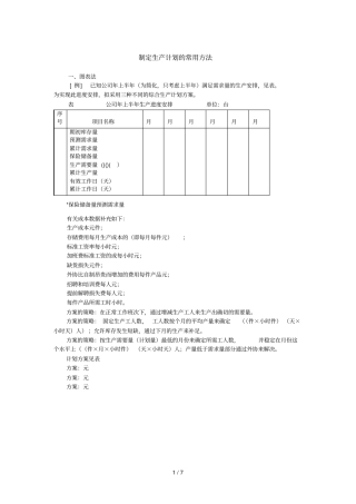
1 / 7 制定生产计划的常用方法一、图表法 [ 例] 已知公司年上半年(为简化,只考虑上半年)满足需求量的生产安排,见表。为实现此进...
薪酬体系——我爱C&B 一、序言:本人工作经验尚浅, 凭着对 HR 的一腔热情和孜孜不倦的学习一直前进着,现讲一下我是如何制定此套薪酬...
1 / 8 第四讲目标与管理1. 战略问题1.1 制定战略目标主要考虑的三个最基本问题:1、 Where are we now ?----What is our situ...
1 制定目标有一个“黄金准则”——SMART原则2006-12-06 10:09:48 大中小制定目标有一个 “黄金准则”——SMART原则。SMA...
制定战略实施计划(包括长期计划于年度经营计划)是保证战略成功实施的必要手段。通过制定战略实施计划,把已经确定的战略转换为一个可以创...
制定学科教学计划的基本要求1.教师制定学科教学工作计划前,要认真领会《课程标准》的精神,通览全册教材,并依据学校工作计划,结合本班...
怎样制订年度工作计划及公司/ 部门年度工作计划(1) (2007-11-10 09:33:32) 转载▼标签:分类:产品方案杂谈什么是年度工作计划? 什...
第 1 页 共 6 页范文: ________ 制定学习计划的方法姓名: ______________________ 单位: ______________________ 日期: __...
仅供参考 [整理 ] 第 1 页 共 3 页安全管理文书制定应急预案的基本原则—应急预案的主要作用日期: __________________单位: __...
食品安全事故处置方案1. 目的对已发生的食品安全事故, 规定出响应措施, 认真做好食品安全事故处置工作,使各级领导及时了解掌握相关情...
精心整理制定员工手册的五大原则企业应该如何制订自己的员工手册?《劳动合同法》对员工手册提出了哪些新的要求?笔者基于长期为公司制订员...
制定培训项目计划和培训方案培训项目规划中,较容易忽视的就是培训项目的评估规划,它是必不可少的一个环节。培训项目规划包含以下几个部分...

