目录1 编制依据 ..................................................................... 12 编制范围及目的 .........................
隧道缺陷整治方案1、编制依据及原则1.1 编制依据1.1.1 根据杭黄公司调度【 2015】65 号要求。1.1.2 《铁路隧道衬砌质量无损检测规程》...
精选安全技术交底记录工程名称渝万铁路客运专线隧道缺陷整治工程工程地点重庆市万州区高粱镇交底部位渝万铁路客运专线隧道缺陷整治交底日期...
1 / 4 缺陷术语中英文对照表类别:日用陶瓷器GB 3303—— 1982缺陷描述 (中文)缺陷描述(英文)缺陷定义说明变形Deform or warp...
下载后可任意编辑清水混凝土施工的质量缺陷与预控措施目前,清水混凝土在我国现行国家法律规范中尚无质量标准和相关规定,对清水混凝土施工...
下载后可任意编辑浅谈我国住房公积金制度的缺陷与改革浅谈我国住房公积金制度的缺陷与改革 王金红 【摘要】住房公积金制度利用它的强制性...
下载后可任意编辑桩头质量缺陷处理合同合同编号:[合同编号]甲方(委托方):[甲方名称、地址、电话、邮编]乙方(承包方):[乙方名称、地...
下载后可任意编辑桩基缺陷整改方案一、项目概述本项目为桥梁桩基施工工程,其中包括桩基材料方面的施工。由于桩基施工工艺复杂,需要严格根...
【最新卓越管理方案您可自由编辑】(建筑工程管理)混凝土缺陷修补施工方案20XX 年 XX 月多年的企业咨询顾问经验,经过实战验证可以落地...
铸铁活塞环的微观缺陷及其分析活塞环是发动机、压缩机内脏部分的关键性零件,它是处在高温、高压、高速、摩擦、腐蚀条件下工作的,工作条件...
铸造铸件常见缺陷分析铸造工艺过程复杂,影响铸件质量的因素很多,常见的铸件缺陷名称、特征和产生的原因,见表。常见铸件缺陷及产生原因缺...
A . 尺寸,形状缺陷铸造缺陷 casting defects尺寸超差 impropershrinkage allowance尺寸不合格 wrong size模样错误 excess rappi...
铸造工艺缺陷及解决措施1.缩陷缺陷名称缩陷分类表面类缺陷定义和特征铸件厚断面或断面交接处上平面塌陷。大多数缩陷发生在铸件厚断面处,有...
. . Prepared by: Liu hui jun Dept.: QM Date Released: Area of Application Manufacturing Bocholt SIG - Penig Win...
精选目录1.铝及铝合金氧化表面处理制品的表面缺陷 .............................................................. 4Q001手印腐蚀 ......
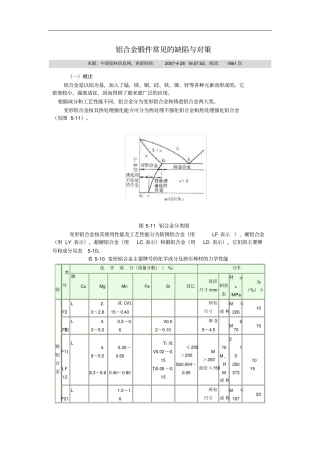
铝合金锻件常见的缺陷与对策来源:中国铝材信息网,更新时间:2007-4-28 16:57:52,阅读:1861 次(一)概述铝合金是以铝为基,加入了锰...
1、气孔(空气孔、气眼) 特征:压铸件内部(加工面)较为光滑的孔洞。检查方法:定点、定面试加工或X 光探测,判断是否影响成品质量。1)...
下载后可任意编辑护士护理缺陷整改措施(共 4 篇)第 1 篇:护理缺陷的防范措施 护理缺陷的防范措施 制定并落实防范护理缺陷的措施是...
河南省郑州新区建设投资有限公司郑州综合交通枢纽东部核心区地下空间综合利用工程( A、B、C区主体工程施工及八个人行通道装饰工程)施工...
1 / 17钟秀大桥主桥箱梁底板病害分析一、 桥梁概况钟秀大桥位于南通市区北城大桥与二号桥之间,跨越通吕运河, 规划三级航道,通航净空...

