纳税评估指标体系(一)通用指标指标类别评估指标计算公式指标功能收入类评估分析指标主营业务收入变动率单位产成品原材料耗用率(本期主营...
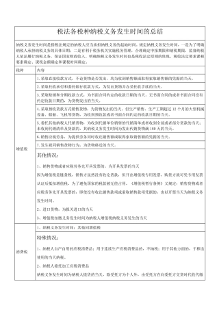
税法各税种纳税义务发生时间的总结 纳税义务发生时间是指税法规定的纳税人应当承担纳税义务的起始时间。规定纳税义务发生时间,一是为了明...
1 【行业纳税评估模型】 石英砂制造行业纳税评估模型 一、行业介绍 (一)行业定义 基 本 简 介 石英砂生产为国民经济类行业中其...
单选题 下列各项中,不属于企业所得税纳税人的企业是( )。 A. 境外企业在境内设立的代表处 B. 在中国境内成立的外商独资企业 C. ...
电大 纳税基础与实务形成性考核册答案 一、单项选择题 1、 税法构成要素中,用以区分不同税种的是(A)A、课税对象 B、税率 C、纳税...
六年级数学(负数、折扣、税率、利率)练习题(1)4.公交车从始发站开出时车上有若干人。已经经过了 10 格车站,经过各站时人数的变化为:5...
增值税参照答案: 1、B 2、C 3、C 4、C 5、B 6、D 7、B 8、A 9、A 10、A 11、A 12、ABD 13、AC 14、ABC 15、ABD 16、ACD ...
1 汽车维修行业纳税评估指导手册 广州市国家税务局 2 目录 第一篇 行业介绍 .......................................................
汽车4S店纳税评估案例 一、汽车4S店的行业特点 4S店是一种以“四位一体”为核心的汽车特许经营模式,包括整车销售(Sale)、零配件(Spar...
第1 页 武汉市武钢股份有限公司 纳税调查分析报告 班级: A 101A 班 组员:46 号 白武军 公司基本情况及整理 公司纳税状况 税...
精品文档---下载后可任意编辑纳税服务工作心得体会范文五篇 纳税服务工作心得体会范文 1 纳税服务是税务机关根据税收法律、行政法规的规...
精品文档---下载后可任意编辑纳税评估指标分析5.1 功能说明涉税指标分析模块,根据企业的电子财务数据和有关经济信息一共设置了十一个指标...
精品文档---下载后可任意编辑纳税人的子女接受全日制学历教育 纳税人的子女接受全日制学历教育 个税专项附加扣除(全称:个人所得税专项...
精品文档---下载后可任意编辑《 民 间 非 营 利 组 织 的 会 计 制 度 》 及 纳 税培 训————主讲人 武涛 大连永佳...
个体工商户纳税常见问题及解答,为你解决纳税烦恼。1.个体工商户取得营业执照之后多少日内办理税务登记证?从事生产、经营的个体工商户自领...
作业一参照答案一、名词解释纳税人 P9 课税对象 p10 比例税率 p11 累进税率 p12 定额税率 p13 起征点 p15 免征额 p15税收抵免...
提高纳税意识 严格税收执法 税收是政府财政收入的主要来源,也是市场经济重要的调控手段。纳税意识是纳税人履行纳税义务的观念和态度的反...
增值税纳税义务发生时间的判断 一、货物或劳务纳税义务发生时间的判断: 增值税暂行条例实施细则第三十八条规定:条例第十九条第一款第(...
增值税纳税申报表(适用于一般纳税人) 根据《中华人民共和国增值税暂行条例》第二十二条和第二十三条的规定制定本表,纳税人不论有无销售...
《增值税纳税申报表附列资料(表二)》填表说明(辅导期一般纳税人适用)(一)本表“税款所属时间”是指纳税人申报的增值税应纳税额的所属...

