课时作业1——基础练基稳才能楼高一、选择题1.(2017·江苏高考)下列关于探索DNA是遗传物质的实验,叙述正确的是()A.格里菲思实验证明DNA...
课时作业2——达标练分层训练押高考1.某二倍体植物染色体上的基因E2发生了基因突变,形成了它的等位基因E1,导致所编码的蛋白质中氨基酸数...
课时作业1——基础练基稳才能楼高一、选择题1.下列关于生物变异的叙述,正确的是()A.所有生物变异都是由遗传物质改变引起的B.胰岛A细胞...
课时作业3——大题练确保高分冲名校(A卷)1.果蝇眼色由A、a和B、b两对位于常染色体上的等位基因控制,基因A控制色素形成,基因B决定红色...
课时作业2——达标练分层训练押高考1.用纯合果蝇作为亲本研究两对相对性状的遗传。实验结果如下,下列推断错误的是()PF1①♀灰身红眼×黑...
课时作业1——基础练基稳才能楼高一、选择题1“—”.假说演绎法是现代科学研究中常用的方法,孟德尔利用该方法发现了两大遗传规律。下列对...
(时间:30分钟满分:75分)一、选择题(每小题6分,共6小题,共36分)1.(2015·河南濮阳模拟)人的秃顶由显性基因B控制,但只有男性表现...
第20讲人类遗传病及遗传规律的综合应用考点一人类遗传病的类型、监测及预防1.人类遗传病(1)概念:由于遗传物质改变而引起的人类疾病。(2)人...
第19讲基因在染色体上和伴性遗传考点一基因在染色体上的假说与证据1.萨顿的假说(1)研究方法:类比推理。(2)假说内容:基因是由染色体携带着...
第2讲孟德尔遗传定律(二)一、选择题(每小题6分,共60分)1.(2015·惠安三校联考)下列有关基因分离定律和自由组合定律的叙述正确的是(B)A.可以...
第六单元遗传的基本规律第1讲孟德尔遗传定律(一)一、选择题(每小题6分,共66分)1.(2015·揭阳模拟)假说—演绎法是现代科学研究中常用的方法,...
透析性遗传的系谱图及实例1.(2015·温州十校期中联考)人类性染色体XY有一部分是同源的(图中Ⅰ片段),另一部分是非同源的(图中Ⅱ-1、Ⅱ-2...
解答遗传规律习题中的特殊比例问题1.(2015·赤峰质检)科学家利用小鼠进行杂交实验,结果如下:①黄鼠×黑鼠→黄2378∶黑2398;②黄鼠×黄...
训练与遗传规律相关的概念、方法及实验设计1.(2015·福建四地联考)孟德尔做了如图所示的豌豆杂交实验,以下描述错误的是()A.①和②的操作...
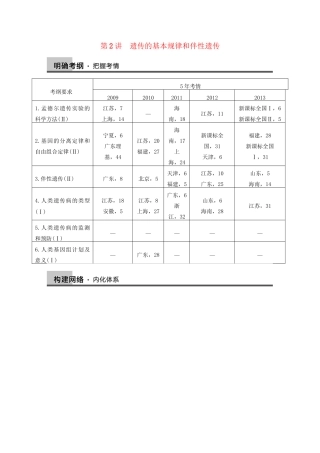
第2讲遗传的基本规律和伴性遗传考纲要求[5年考情200920102011201220131.孟德尔遗传实验的科学方法(Ⅱ)江苏,7上海,14—海南,18江苏,11新...
遗传的基本规律和伴性遗传直击考纲1.孟德尔遗传实验的科学方法(Ⅱ)。2.基因的分离定律和自由组合定律(Ⅱ)。3.伴性遗传(Ⅱ)。4.人类遗传病的...
课时检测(二十一)DNA是主要的遗传物质一、选择题1.人类对遗传物质本质的探索经历了漫长的过程,下列叙述错误的是()A.孟德尔发现遗传因子...
专题四遗传的分子基础、变异与进化专题强化练1.赫尔希和蔡斯用32P标记的T2噬菌体与无32P标记的大肠杆菌混合培养,一段时间后经搅拌、离心...
专题十遗传的分子基础考点1人类对遗传物质的探索过程1.[2020辽宁五校联考]某同学对格里菲思的实验进行了改良,将R型菌、S型菌、加热杀死的S...
专题十遗传的分子基础考点1人类对遗传物质的探索过程1.[2019江苏,3,2分]赫尔希和蔡斯的T2噬菌体侵染大肠杆菌实验证实了DNA是遗传物质,下列...

