§6.2 等差数列及其前 n 项和最新考纲考情考向分析1.理解等差数列的概念.2.掌握等差数列的通项公式与前 n 项和公式.3.能在具体的问...
§6.1 数列的概念与简单表示法最新考纲考情考向分析1.了解数列的概念和几种简单的表示方法(列表、图象、通项公式).2.了解数列是自变量为正...
高考专题突破五 高考中的圆锥曲线问题【考点自测】1.(2017·全国Ⅲ)已知双曲线 C:-=1(a>0,b>0)的一条渐近线方程为 y=x,且与椭圆...
第 2 课时 定点、定值、探索性问题题型一 定点问题典例 (2017·全国Ⅰ)已知椭圆 C:+=1(a>b>0),四点 P1(1,1),P2(0,1),P3,P4中...
§9.9 圆锥曲线的综合问题最新考纲考情考向分析1.掌握解决直线与椭圆、抛物线的位置关系的思想方法.2.了解圆锥曲线的简单应用.3.理解数...
§9.8 曲线与方程最新考纲考情考向分析1.了解方程的曲线与曲线的方程的对应关系.2.了解解析几何的基本思想,利用坐标法研究曲线的简单性...
§9.7 抛物线最新考纲考情考向分析1.了解抛物线的实际背景,了解抛物线在刻画现实世界和解决实际问题中的作用.2.掌握抛物线的定义、几何图...
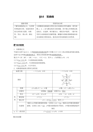
§9.6 双曲线最新考纲考情考向分析了解双曲线的定义、几何图形和标准方程,知道其简单的几何性质(范围、对称性、顶点、离心率、渐近线).主...
第 2 课时 直线与椭圆题型一 直线与椭圆的位置关系1.若直线 y=kx+1 与椭圆+=1 总有公共点,则 m 的取值范围是( ) A.m>1 ...
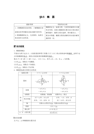
§9.5 椭 圆最新考纲考情考向分析1.了解椭圆的实际背景,了解椭圆在刻画现实世界和解决实际问题中的作用.2.掌握椭圆的定义、几何图形、...
§9.4 直线与圆、圆与圆的位置关系最新考纲考情考向分析1.能根据给定直线、圆的方程,判断直线与圆的位置关系;能根据给定两个圆的方程判...
§9.3 圆的方程最新考纲考情考向分析掌握确定圆的几何要素,掌握圆的标准方程与一般方程.以考查圆的方程,与圆有关的轨迹问题、最值问题也...
§9.2 两条直线的位置关系最新考纲考情考向分析1.能根据两条直线的斜率判定这两条直线平行或垂直.2.能用解方程组的方法求两条相交直线的...
§9.1 直线的方程最新考纲考情考向分析1.在平面直角坐标系中,结合具体图形,确定直线位置的几何要素.2.理解直线的倾斜角和斜率的概念,掌...
高考专题突破四 高考中的立体几何问题【考点自测】1.在正三棱柱 ABC-A1B1C1中,D 为 BC 的中点,E 为 A1C1的中点,则 DE 与平面...
§8.8 立体几何中的向量方法(二)——求空间角和距离最新考纲考情考向分析1.能用向量方法解决直线与直线、直线与平面、平面与平面所成角的...
§8.7 立体几何中的向量方法(一)——证明平行与垂直最新考纲考情考向分析1.理解直线的方向向量及平面的法向量.2.能用向量语言表述线线、...
§8.6 空间向量及其运算最新考纲考情考向分析1.了解空间向量的概念,了解空间向量的基本定理及其意义,掌握空间向量的正交分解及其坐标表...
§8.5 直线、平面垂直的判定与性质最新考纲考情考向分析1.以立体几何的定义、公理和定理为出发点,认识和理解空间中线面垂直的有关性质与...
§8.4 直线、平面平行的判定与性质最新考纲考情考向分析1.以立体几何的定义、公理和定理为出发点,认识和理解空间中线面平行的有关性质与...

