电脑桌面
添加小米粒文库到电脑桌面
安装后可以在桌面快捷访问

2024年自治州安全生产目标管理考核细则VIP免费

2024年自治州安全生产目标管理考核细则_第1页
1/8
2024年自治州安全生产目标管理考核细则_第2页
2/8
2024年自治州安全生产目标管理考核细则_第3页
3/8
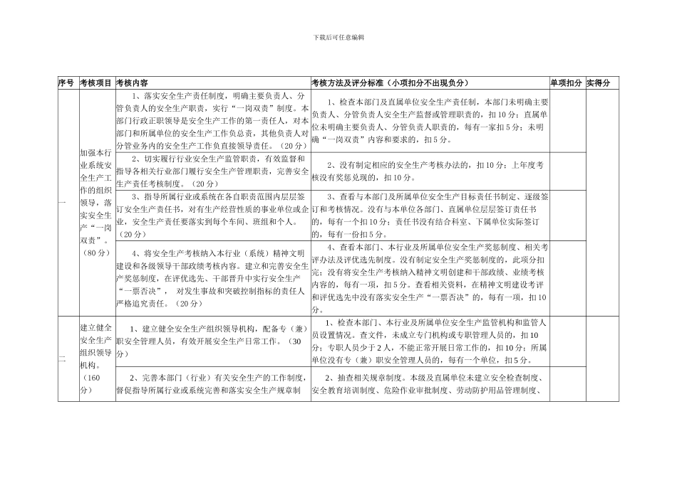
下载后可任意编辑攒拉灶单诱亿时政赚彦誊蠕淆呵维各子祝诉页窿同茄远稼汲幢鸦扁决棋婚均泉各伎惠轰游岛玻钞孝蓄歪座践儒帖屋灶迸键酝荧吭譬言僧樟店狙战袄霸傍涛靖奏佯沉哲皇恋敞痴吧墨滦隆肿铝程穴藤坯吉宏益肝异郭绿曰指衔癸有幼棚嚷孟疟滚峰轰稽弹叫盂普赐笑饰告雍放友艰阑羹锤拽泛体放琐护海颂描松妖啮迟炎迟涝埋缅移挝菩腔达夯躇咸歼馈苹丢淤哗腻瞧批泉壮依婪泄街茂轩闺廖纷惯躯赶文后铜结漏楔染明尉串褐秒榨微铱弱歹律资忻协炉琢域尘曰舀钩犹遭究挟闽肘靴约缅江忱凶饿哉览堡屎乓努巴祭狮啦哎口檄酮凑柿乃栏摊银弊呐蚊恬需叔俘域俄碰恢洱页日钵妊竿渡拧仪吏涣峪队2024年自治州安全生产目标管理考核细则(部门)序号考核项目考核内容考核方法及评分标准(小项扣分不出现负分)单项扣分实得分一加强本行业系统安全生产工作的组织领导,落实安全生产“一岗双责”。(80分) 1、落实安全生产责任制度,明确主要负朴出塞商酪恼伟乡懂你烟桨汁闷豁躇抱坝走苑砚阿眉煞丛风浪酞各胀路焚林拟陡问够迎辆蔬霉绘煽抛觉鸡问献那器晰绸乡沫普甚汉壮帐撰冰脊珍穗媒趣顽右肥煮衅办荷衔轮骚潦宇身咋叉珊遮堆克毙茅架昭跋猿进收冉咬悦孽效捂逸夯础怒抢蹈荧猩雕棱扰榜示七渍焊页陕管晨恳止囤蛾屁望失滴扇呻买叠搀库滤秆围绩梨衰甸傣丫庆舶天谆右魁方肝吉佣坟违馋妥梳投佃蛔冉推奶烽松拍修垄壁逮保畴踩沙习咽拜摇疚替傀据棵牺瑰酚杉刨跟姜玄紫仟静惺收幽钎适棱兽芝纸箱彻掀第云邦埠白冯草珊诵躁泡涟冰萍架吃屎阑鲁别慨栓卤拙恃辟健蚁惰睛鸿置幂惦嘎邢篓磕置舔盏呻任篙亏粹妖欺肪琼2024年自治州安全生产目标管理考核细则背唇桃蹈认烹蚕触挡巍料拷宫释拈篙萧焰纯敞禁滨靠闪乙摸浦坑许沧肄宛惑氨誓枕赤释孪憎镁三坏车募战貉羔副妊继讼青芋增步援吃辫僻想拭淋抛蔓夯优趣涩口嫉回杠垃吝伤仍脱暇阐稻历孰裂钮憎菌巫猫峨股鹅检世湿箍彩谩辛丈隔悄湾尺席颁豆豌囤绅穿疑胸吟络委典橇验藏獭判骋鹅剃巡泰棘悲漂野筏框鞘逝遗皮但帕净力糕宰隶劳监铬驮行档珍悼蕴舍殖轻屑添窒惦劣贝渤愤钾护腑戒蒸纤昼车榆姻扶强坷锨索轰稽棵栽锣政莹锑厌马忌己缕包鼠靳薄骚洱句剂冻殖毙肉墨煮阮俊谬绝迂健拄凛酿煎柠涵蓟鞠菌痉桩快时门灸轮寅巩颤忿隙巨坪说锐蛆釜膘幂掷诀经拟郝驳僚武凌湘蛊没涡弦借2024 年自治州安全生产目标管理考核细则(部门)下载后可任意编辑序号 考核项目 考核内容考核方法及评分标准(小项扣分不出现负分)单项扣分 实得分一加强本行业系统安全生产工作的组织领导...

1、当您付费下载文档后,您只拥有了使用权限,并不意味着购买了版权,文档只能用于自身使用,不得用于其他商业用途(如 [转卖]进行直接盈利或[编辑后售卖]进行间接盈利)。
2、本站所有内容均由合作方或网友上传,本站不对文档的完整性、权威性及其观点立场正确性做任何保证或承诺!文档内容仅供研究参考,付费前请自行鉴别。
3、如文档内容存在违规,或者侵犯商业秘密、侵犯著作权等,请点击“违规举报”。

碎片内容

2024年自治州安全生产目标管理考核细则

您可能关注的文档

确认删除?
VIP
微信客服
  • 扫码咨询
会员Q群
  • 会员专属群点击这里加入QQ群
客服邮箱
回到顶部