电脑桌面
添加小米粒文库到电脑桌面
安装后可以在桌面快捷访问

2012山东省会计继续教育——基础会计VIP免费

2012山东省会计继续教育——基础会计_第1页
1/17
2012山东省会计继续教育——基础会计_第2页
2/17
2012山东省会计继续教育——基础会计_第3页
3/17
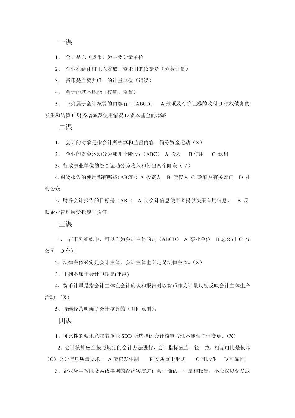
一课 1、 会计是以(货币)为主要计量单位 2、 企业在给计时工人发放工资采用的依据是(劳务计量) 3、 货币是主要并唯一的计量单位(错误) 4、 会计的基本职能(核算、监督) 5、 下列属于会计核算的内容有:(ABCD) A 款项及有价证券的收付B 债权债务的发生和结算C 财务增减及使用情况D 资本基金的增减 二课 1、 会计的对象是指会计所核算和监督内容。简称资金运动(X ) 2、 企业的资金运动分为哪几个阶段:(ABC) A 投入 B 使用 C 退出 3、行政事业单位的资金运动分为收入和付出两个阶段(√) 4、财物报告的使用都有哪些(ABCD) A 投资人 B 债仅人 C 政府及有关部门 D 社会公众 5、财务会计报告的目标是(AB ) A 向会计信息使用者提供决策有用信息。 B 反映企业管理层受托履行责任。 三课 1、 在下列组织中,可以作为会计主体的是(ABCD) A 事业单位 B 总公司 C 分公司 D 车间 2、法律主体必定是会计主体,会计主体也必定是法律主体。(X ) 3、下列不属于会计中期是(年度) 4、货币计量是指会计主体在会计确认和报告时以货币作为计量尺度反映会计主体生产活动。(X ) 5、持续经营明确了会计核算的(时间范围)。 四课 1、可比性的要求意味着企业SDD 所选择的会计核算方法不能做任何变更。(X ) 2、会计核算应当按照规定的会计方法进行,会计指标应当口径一致,相互可比是依靠(C)会计信息质量要求。 A 债权发生制 B 实质重于形式 C 可比性 D 可靠性 3、企业应当按照交易或事项的经济实质进行会计确认、计量和报告,不应仅以交易或事项法律形式为依据是(A)会计信息质量要求。 A 实质重于形式 B 可比性 C 可靠性 D 相关性 4、谨慎性要求会计人员在选择会计处理方法时(ABD ) A 不高估资产 B 不低估负债 C 预计任何可能的收益 D 确认很可能发生的损失 5、会计信息的首要质量要求是( ABCD ) A 可比性 B 可靠性 C 相关性 D可理解性 E 实质重于形式 五课 1、 账户是会计信息的存储器。(√) 2、 企业用银行存款 500 元购买材料,则该企业应怎样记录(A) A 银行存款减少 500 元,原材料增加 500 元 3、会计凭证是登记帐薄依据。(√) 4、某公司购入 A 材料 4 件,买价 1000 元,支付运费 80 元 购采购材料单位成本为(C) 16:27 C 270 元 5、财产清查中发现财实不相符,需要按照实有数调帐...

1、当您付费下载文档后,您只拥有了使用权限,并不意味着购买了版权,文档只能用于自身使用,不得用于其他商业用途(如 [转卖]进行直接盈利或[编辑后售卖]进行间接盈利)。
2、本站所有内容均由合作方或网友上传,本站不对文档的完整性、权威性及其观点立场正确性做任何保证或承诺!文档内容仅供研究参考,付费前请自行鉴别。
3、如文档内容存在违规,或者侵犯商业秘密、侵犯著作权等,请点击“违规举报”。

碎片内容

2012山东省会计继续教育——基础会计

确认删除?
VIP
微信客服
  • 扫码咨询
会员Q群
  • 会员专属群点击这里加入QQ群
客服邮箱
回到顶部