电脑桌面
添加小米粒文库到电脑桌面
安装后可以在桌面快捷访问

Tomato+DualWAN用户手册VIP专享VIP免费

Tomato+DualWAN用户手册_第1页
1/29
Tomato+DualWAN用户手册_第2页
2/29
Tomato+DualWAN用户手册_第3页
3/29
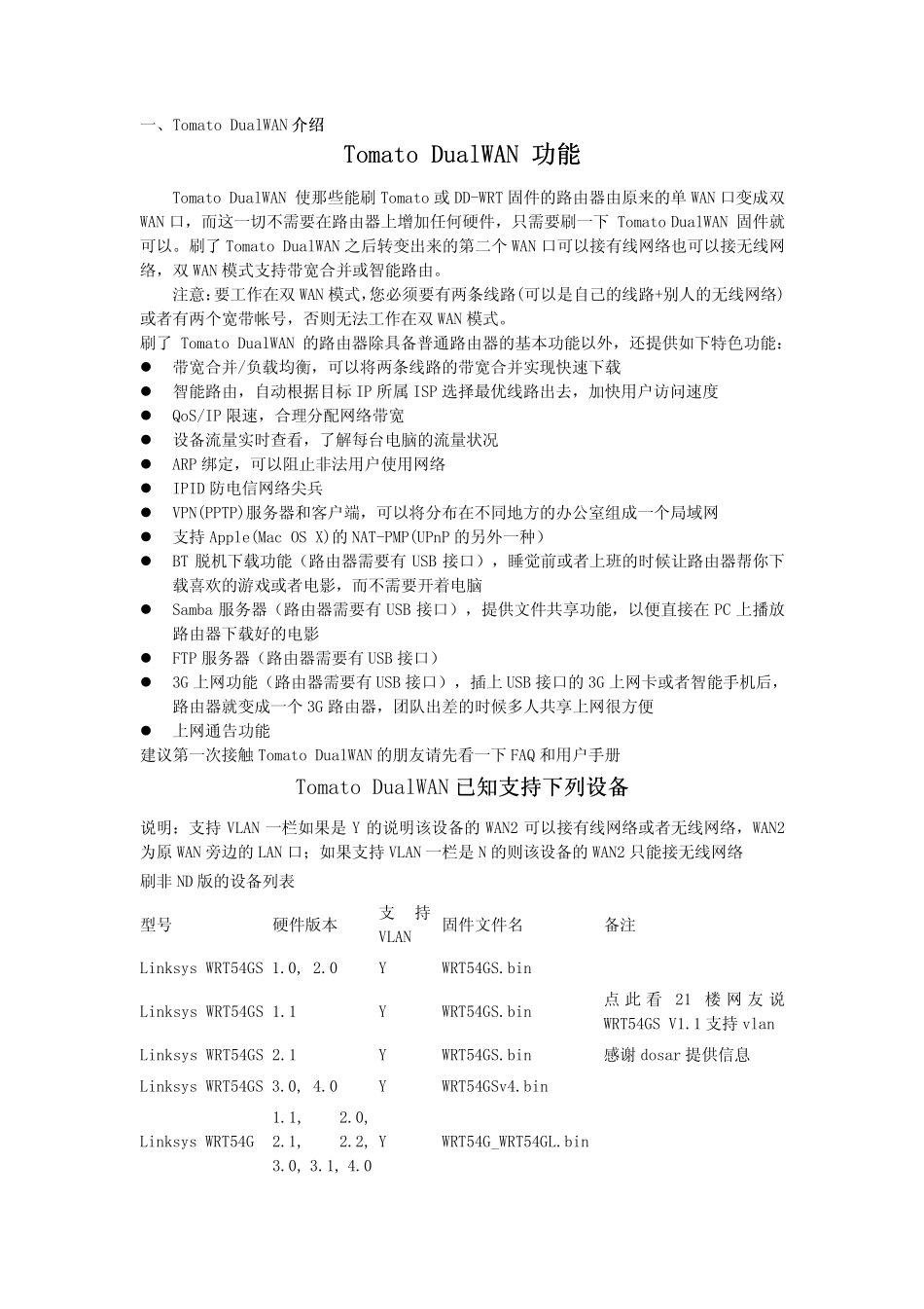
一、Tomato DualWAN 介绍介绍 Tomato DualWAN Tomato DualWAN 功能功能功能 Tomato DualWAN 使那些能刷 Tomato 或 DD-WRT 固件的路由器由原来的单 WAN 口变成双WAN 口,而这一切不需要在路由器上增加任何硬件,只需要刷一下 Tomato DualWAN 固件就可以。刷了 Tomato DualWAN 之后转变出来的第二个 WAN 口可以接有线网络也可以接无线网络,双 WAN 模式支持带宽合并或智能路由。 注意:要工作在双 WAN 模式,您必须要有两条线路(可以是自己的线路+别人的无线网络)或者有两个宽带帐号,否则无法工作在双 WAN 模式。 刷了 Tomato DualWAN 的路由器除具备普通路由器的基本功能以外,还提供如下特色功能:  带宽合并/负载均衡,可以将两条线路的带宽合并实现快速下载  智能路由,自动根据目标 IP 所属 ISP 选择最优线路出去,加快用户访问速度  QoS/IP 限速,合理分配网络带宽  设备流量实时查看,了解每台电脑的流量状况  ARP 绑定,可以阻止非法用户使用网络  IPID 防电信网络尖兵  VPN(PPTP)服务器和客户端,可以将分布 在不同 地 方 的办 公 室 组 成一个局 域 网  支持 Apple(Mac OS X)的 NAT-PMP(UPnP 的另 外一种 )  BT 脱 机 下载功能( 路由器需要有 USB 接口) ,睡 觉 前 或者上班 的时候 让 路由器帮 你 下载喜 欢 的游 戏 或者电影 ,而不需要开 着 电脑  Samba 服务器( 路由器需要有 USB 接口) ,提供文 件共 享 功能,以便 直 接在 PC 上播 放路由器下载好 的电影  FTP 服务器( 路由器需要有 USB 接口)  3G 上网功能( 路由器需要有 USB 接口) ,插 上 USB 接口的 3G 上网卡 或者智能手 机 后,路由器就变成一个 3G 路由器,团 队 出差 的时候 多 人共 享 上网很 方 便  上网通告 功能 建 议 第一次 接触 Tomato DualWAN 的朋 友 请 先 看一下 FAQ 和用户手 册 Tomato DualWAN 已 知 支持下列 设备已 知 支持下列 设备 说 明 :支持 VLAN 一栏 如果 是 Y 的说 明 该 设备的 WAN2 可以接有线网络或者无线网络,WAN2为 原 WAN 旁 边 的 LAN 口; 如果 支持 VLAN 一栏 是 N 的则该 设备的 WAN2 只能接无线网络 刷非ND 版 的设备列 表 型 号 硬件版 本 支持VLAN 固件文 件名 ...

1、当您付费下载文档后,您只拥有了使用权限,并不意味着购买了版权,文档只能用于自身使用,不得用于其他商业用途(如 [转卖]进行直接盈利或[编辑后售卖]进行间接盈利)。
2、本站所有内容均由合作方或网友上传,本站不对文档的完整性、权威性及其观点立场正确性做任何保证或承诺!文档内容仅供研究参考,付费前请自行鉴别。
3、如文档内容存在违规,或者侵犯商业秘密、侵犯著作权等,请点击“违规举报”。

碎片内容

Tomato+DualWAN用户手册

确认删除?
VIP
微信客服
  • 扫码咨询
会员Q群
  • 会员专属群点击这里加入QQ群
客服邮箱
回到顶部