电脑桌面
添加小米粒文库到电脑桌面
安装后可以在桌面快捷访问

数据仓库开发规范VIP免费

数据仓库开发规范_第1页
1/6
数据仓库开发规范_第2页
2/6
数据仓库开发规范_第3页
3/6
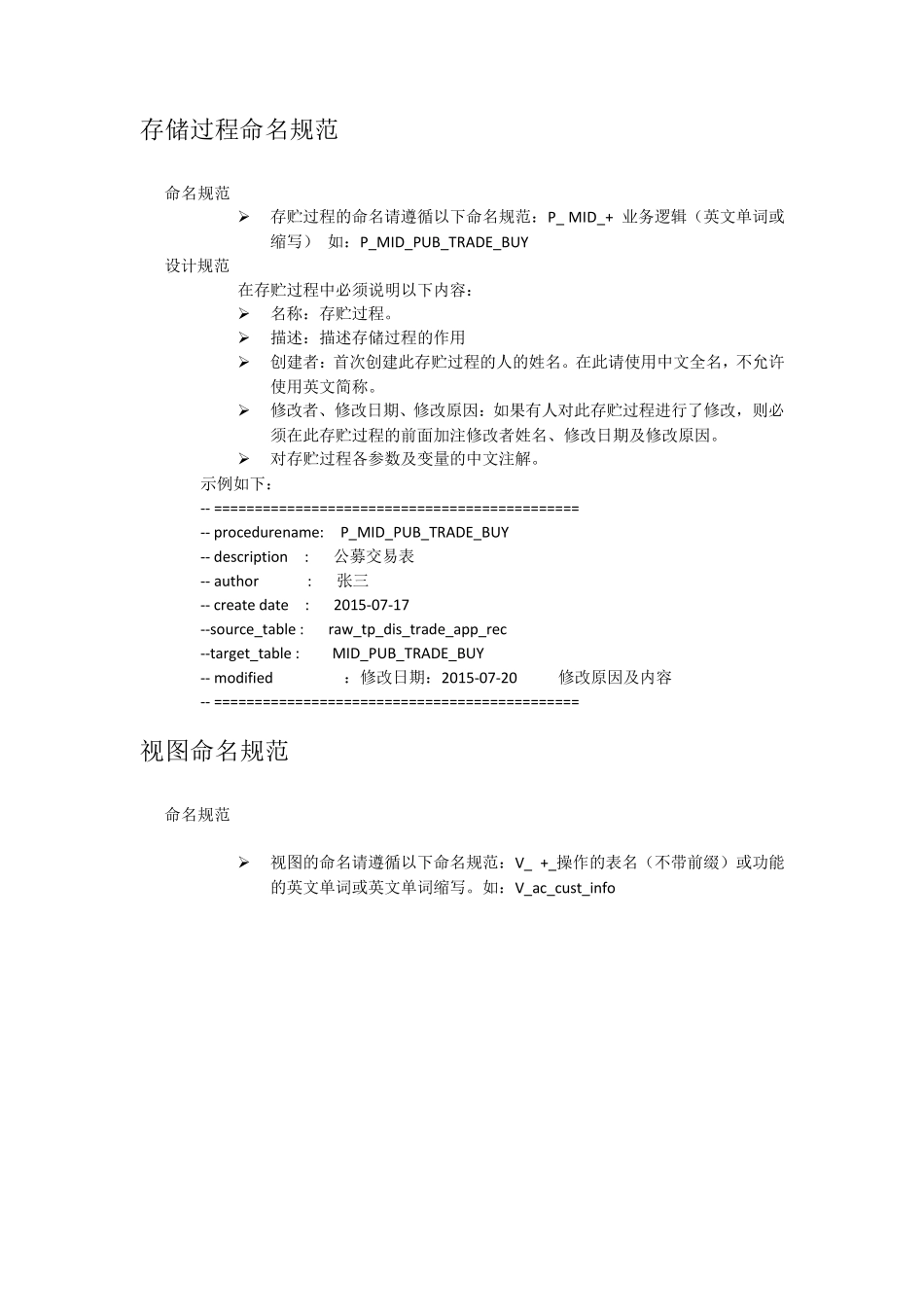
数 据 仓 库 设 计 与开发规范 1 概述 2 数 据 仓 库 设 计 规范 2.1 命名规范 数据仓库库表的命名规范 命名规范 ➢ RAW 表:RAW +源表名称 ➢ 中间表:MID+源表名称 ➢ 如果表名字符长度超过32位,则在源表名称中英文字母缩写替换英文单词 表字段命名规范 命名规范 数据库字段的命名必须遵循以下规范: ➢ 采用有意义的字段名。字段的名称必须是易于理解,能表达字段功能的英文单词或缩写英文单词,无论是完整英文单词还是缩写英文单词,单词首字母必须大写。 ➢ 系统中属于是业务范围内的编号的字段,其代表一定的业务信息,这样的字段建议命名为: 代表当前这字段含意的英文单词 + “ID” ➢ 尽量遵守第三范式的标准(3NF)。  表内的每一个值只能被表达一次  表内的每一行都应当被唯一的标示  表内不应该存储依赖于其他键的非键信息 存储过程命名规范 命名规范 ➢ 存贮过程的命名请遵循以下命名规范:P_ MID_+ 业务逻辑(英文单词或缩写) 如:P_MID_PUB_TRADE_BUY 设计规范 在存贮过程中必须说明以下内容: ➢ 名称:存贮过程。 ➢ 描述:描述存储过程的作用 ➢ 创建者:首次创建此存贮过程的人的姓名。在此请使用中文全名,不允许使用英文简称。 ➢ 修改者、修改日期、修改原因:如果有人对此存贮过程进行了修改,则必须在此存贮过程的前面加注修改者姓名、修改日期及修改原因。 ➢ 对存贮过程各参数及变量的中文注解。 示例如下: -- ============================================= -- procedurename: P_MID_PUB_TRADE_BUY -- description : 公募交易表 -- author : 张三 -- create date : 2015-07-17 --source_table : raw _tp_dis_trade_app_rec --target_table : MID_PUB_TRADE_BUY -- modified :修改日期:2015-07-20 修改原因及内容 -- ============================================= 视图命名规范 命名规范 ➢ 视图的命名请遵循以下命名规范:V_ +_操作的表名(不带前缀)或功能的英文单词或英文单词缩写。如:V_ac_cust_info 2.2 版 本 管 理 规 范 3 数 据 仓 库 开 发 规 范 3.1 Kettle 规 范 1 Trans 命名规范 trans 名 称 : 以 存 储 过 程 名 称 名 称 Example:SP_ETL_MID_BANKCARD_VRFY_OK 2 Job 命名规范 粒 度 最 细 的 job Job 注 释 Job 名 称 ...

1、当您付费下载文档后,您只拥有了使用权限,并不意味着购买了版权,文档只能用于自身使用,不得用于其他商业用途(如 [转卖]进行直接盈利或[编辑后售卖]进行间接盈利)。
2、本站所有内容均由合作方或网友上传,本站不对文档的完整性、权威性及其观点立场正确性做任何保证或承诺!文档内容仅供研究参考,付费前请自行鉴别。
3、如文档内容存在违规,或者侵犯商业秘密、侵犯著作权等,请点击“违规举报”。

碎片内容

数据仓库开发规范

您可能关注的文档

确认删除?
VIP
微信客服
  • 扫码咨询
会员Q群
  • 会员专属群点击这里加入QQ群
客服邮箱
回到顶部