电脑桌面
添加小米粒文库到电脑桌面
安装后可以在桌面快捷访问

橱柜购销合同书VIP免费

橱柜购销合同书_第1页
1/3
橱柜购销合同书_第2页
2/3
橱柜购销合同书_第3页
3/3
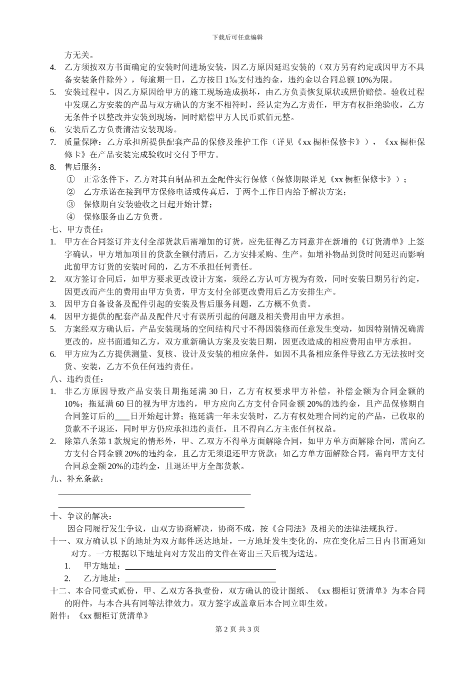
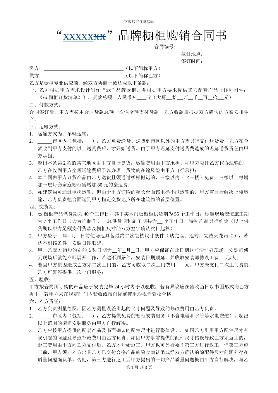
下载后可任意编辑“xxxxxxx”品牌橱柜购销合同书 合同编号:签订地点:签订时间:需方: (以下简称甲方)供方: (以下简称乙方)乙方是橱柜专业供应商,经双方协商一致达成以下条款:一、乙方根据甲方需求设计制作“xx”品牌厨柜,并根据甲方要求提供其它配套产品(详见附件:《xx 橱柜订货清单》)。货款总额:人民币¥ 元(大写 拾 万 千 百 拾 元)二、付款方式:合同签订后,甲方需按本合同货款总额一次性全额支付货款,乙方收款后根据双方确认的方案安排生产。三、运输方式:1.运输方式为:车辆运输;2. 市区内(包括: ),乙方免费送货。送货到市区以外的甲方需另行支付送货费,乙方在全额收到甲方支付的以上送货费后,才开始送货。由于甲方迟延支付送货费造成的迟延送货责任由甲方承担;3.超出本条第 2 款的其它地区由甲方自行提货,运输费用由甲方承担。如甲方委托乙方代办运输的,乙方在收到甲方全额运输费后予以办理,货物的在途风险由甲方自行承担;4.本合同内甲方订货产品由乙方送货且须通过楼梯搬运的,三楼以内(含三楼)免费,三楼以上每增加一层每套家庭橱柜需增加 80 元的搬运费;5.如建筑物可通过电梯运输,但由于甲方订购的超长台面该电梯不能运输的,甲方需自行解决上楼运输,乙方负责把台面运到甲方指定交货地点所在建筑物的首层位置。四、交货期:1.xx 橱柜产品供货期为 40 个工作日,其中实木门板橱柜供货期为 55 个工作日,标准现场安装施工期为 7 个工作日(含台面制作),总供货期和施工期共为 个工作日,特别产品另行约定(以上供货期以甲方足额支付货款及橱柜尺寸经双方签字确认次日起算);2.甲方应于 年 月 日前使场地具备最终二次复核尺寸条件(贴完墙、地砖,完成天花吊顶),若达不到该条件,安装日期顺延。3.甲、乙双方初步约定的安装日期为 年 月 日,甲方应保证在此日期这前清洁好现场,安装师傅到现场后就能立即展开工作,若达不到条件,安装日期顺延,并收取安装师傅误工费 元/人;4.若因甲方原因造成乙方须二次上门的,乙方可收取二次上门费用 元。甲方未支付二次上门费前,乙方可暂停提供二次上门服务;五、验收:甲方按合同所订购的产品应于安装完毕 24 小时内予以验收,若有异议应在验收当日以书面形式向乙方提出,若甲方未在规定时间内验收或擅自提前使用均视为验收合格。六、乙方责任:1.乙方负责测量绘图,因乙方测量误差引起的尺寸问题及导致的修改费用由乙...

1、当您付费下载文档后,您只拥有了使用权限,并不意味着购买了版权,文档只能用于自身使用,不得用于其他商业用途(如 [转卖]进行直接盈利或[编辑后售卖]进行间接盈利)。
2、本站所有内容均由合作方或网友上传,本站不对文档的完整性、权威性及其观点立场正确性做任何保证或承诺!文档内容仅供研究参考,付费前请自行鉴别。
3、如文档内容存在违规,或者侵犯商业秘密、侵犯著作权等,请点击“违规举报”。

碎片内容

橱柜购销合同书

确认删除?
VIP
微信客服
  • 扫码咨询
会员Q群
  • 会员专属群点击这里加入QQ群
客服邮箱
回到顶部