电脑桌面
添加小米粒文库到电脑桌面
安装后可以在桌面快捷访问

安全保证体系VIP免费

安全保证体系_第1页
1/11
安全保证体系_第2页
2/11
安全保证体系_第3页
3/11
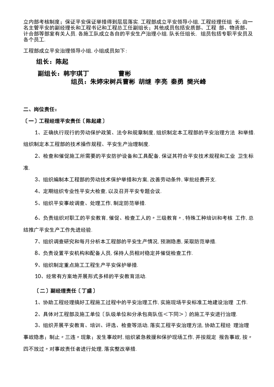
中铁^^^局集团武咸城际铁路^标房建分部平安保证体系编制:审核:审批:编制单位:中铁十一局集团武威城际铁路 II 标房建分部 编制时间:2021 年 4 月 24 日第一章总那么坚持〃平安第一,预防为主〃的方针,建立健全平安治理组织机构,完善平安生产保证体 系,杜绝平安特大、重大、大事故,杜绝死亡事故,预防一般事故的发生.消灭一切责任事故, 保证人民平安生命财产不受损害、创立平安生产标准工地.我工程部成立平安生产领导小组, 工程经理为组长,副经理为副组长,各部门负责人为组员.设平安质量环保部负责工程平安监 察和创立平安生产标准工地.各分部、施工队设专职平安员,工班设兼职平安员,形成全员参 加的平安体系.第二章平安保证体系公司与以工程经理为首的工程部领导人签订平安包保责任状,明确工程经理为平安生产第 一责任人,副经理是平安生产的直接责任人.工程经理与相关部门的责任人签订平安生产包保责任状.对工程平安治理实行层层负责 制,建立各级平安生产责任制度;建立各项平安生产规章制度,编制各工种平安操作规程;建一、立平安生产责任制立内部考核制度;保证平安保证举措得到层层落实.工程部成立平安领导小组,工程经理任组 长,由一名主管平安的副经理长和工程书记和工程总工任副组长;其他成员包括安质部、工程 部、物资部、计合部等部室有关人员.各施工队成立各自的平安生产治理小组.队长任组长, 组员包括专职平安员及各个员工.工程部成立平安治理领导小组,小组成员如下:组长:陈起组员:朱婷宋树兵曹彬 胡继 李亮 秦勇 樊兴峰二、岗位责任:〔一〕工程经理平安责任〔陈起建〕1、正确执行现行的劳动保护政策、法令和规章制度,组织制定本工程部的平安治理方法 和举措.组织制定本工程部的技术操作规程、平安生产治理制度.2、检查和催促施工所需要的平安防护设备和工具配备,保证其符合平安技术规程和工业 卫生标准.3、组织编制本工程部的劳动技术保护举措和方案,改善劳动条件,审批经费开支.4、定期组织专业性平安大检查,以及召开平安专题会议.5、组织平安事故调查、处理工作,制定防范举措.6、负责组织对职工的平安教育,催促、检查工人的〃三级教育〃,特殊工种培训和考核 工作,总结推广平安生产工作先进经验.7、组织调查研究和每月分析本工程部的平安生产情况,预测隐患,采取防范举措.8、负责设置平安机构和配备人员,保持人员相对稳定并催促检查工作.9、组织制定重点施工工程生产平安保护举措.10、经常有方案地开展形...

1、当您付费下载文档后,您只拥有了使用权限,并不意味着购买了版权,文档只能用于自身使用,不得用于其他商业用途(如 [转卖]进行直接盈利或[编辑后售卖]进行间接盈利)。
2、本站所有内容均由合作方或网友上传,本站不对文档的完整性、权威性及其观点立场正确性做任何保证或承诺!文档内容仅供研究参考,付费前请自行鉴别。
3、如文档内容存在违规,或者侵犯商业秘密、侵犯著作权等,请点击“违规举报”。

碎片内容

安全保证体系

您可能关注的文档

确认删除?
VIP
微信客服
  • 扫码咨询
会员Q群
  • 会员专属群点击这里加入QQ群
客服邮箱
回到顶部