电脑桌面
添加小米粒文库到电脑桌面
安装后可以在桌面快捷访问

素质模型词典VIP免费

素质模型词典_第1页
1/11
素质模型词典_第2页
2/11
素质模型词典_第3页
3/11
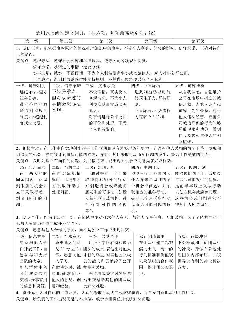
通用素质级别定义词典:(共六项,每项最高级别为五级) 第一级 第二级 第三级 第四级 第五级 1 、诚信正直:能依据事物原本的情况处理组织中的事务,不受个人利益、好恶的影响,信守承诺,正确对待自己的错误。 关键点:遵纪守法:遵守社会公德和法律规范,遵守公司各项规章制度。 信守承诺:承诺过的事情一定要办到。 实事求是:诚实,不说假话,不为个人利益隐瞒事实或欺骗他人,对人对事公平公正。 正直廉洁:遇到利益诱惑时能坚持原则,不凭借职位之便谋取个人私利。 一级:遵守制度 遵纪守法,遵守社会公德。 遵守公司的政策原则和规章制度,不超越制度规定权限。 二级:信守承诺 不轻易承诺,但对承诺过的事情会想办法实现。 三级:实事求是 不说假话,真实反映客观情况,不为个人利益隐瞒事实或欺骗他人。 对事情进行公平公正的评价和处理,不受个人利益影响。 四级:正直廉洁 遇到利益诱惑时能够顶住压力,坚持原则。 正直廉洁,不凭借权力谋取个人私利。 五级:道德楷模 从自我做起,自觉维护公司在市场 中树 立 的诚信形 象 ,为他人充 当 起道德行为的楷模。对于他人违 法经 营 、损 害 公司诚信形 象 的行为能够勇 敢 说服 和劝 导 ,做到自我监 督 和与 他人的相互 监 督 。 2 、积 极 主 动 :在工 作 中自觉地 付 出 超乎 工 作 预 期 和原有 需 要层 级的努 力,在没 有 他人鼓 励 的情况下 善 于 发 现和创 造 新 的机 会,提 前 预 计 到事情可 能的障 碍 ,并 有 计 划 地 采 取行动 避 免 问 题 的发 生 ,提 高工 作 绩 效 的能力。 关键点:及 时处理正在面 临 的问 题 ,为迎 接 将 来 可 能出 现的机 会或问 题 提 前 采 取行动 。 一级:应 声 而 动 在一两 天 的时间 范围 内 ,认 识到眼 前 的机 会并立 即 采 取行动 ,纠 正 眼 前 的 问题 。 二级:当 机 立 断 在面 对 危 机 情况时,迅 速 果 断的 采 取 行动 去处理问 题 。 三级:短 期 计 划 通过提 前 一个月 采取独 特 和额 外 的行动来 创 造 机 会或降 低 问题 发 生 的可 能性 (如 设立 新 的项目 或机 构 ,进行有 针 对 性 的 巡 视等 )。 四级:中期 计 划 预 测 三个月 范围 内 其他人并 未 意 识 到的某个机 会或...

1、当您付费下载文档后,您只拥有了使用权限,并不意味着购买了版权,文档只能用于自身使用,不得用于其他商业用途(如 [转卖]进行直接盈利或[编辑后售卖]进行间接盈利)。
2、本站所有内容均由合作方或网友上传,本站不对文档的完整性、权威性及其观点立场正确性做任何保证或承诺!文档内容仅供研究参考,付费前请自行鉴别。
3、如文档内容存在违规,或者侵犯商业秘密、侵犯著作权等,请点击“违规举报”。

碎片内容

素质模型词典

您可能关注的文档

小辰8+ 关注
实名认证
内容提供者

出售各种资料和文档

确认删除?
VIP
微信客服
  • 扫码咨询
会员Q群
  • 会员专属群点击这里加入QQ群
客服邮箱
回到顶部