电脑桌面
添加小米粒文库到电脑桌面
安装后可以在桌面快捷访问

进口货物征增值税VIP免费

进口货物征增值税_第1页
1/6
进口货物征增值税_第2页
2/6
进口货物征增值税_第3页
3/6
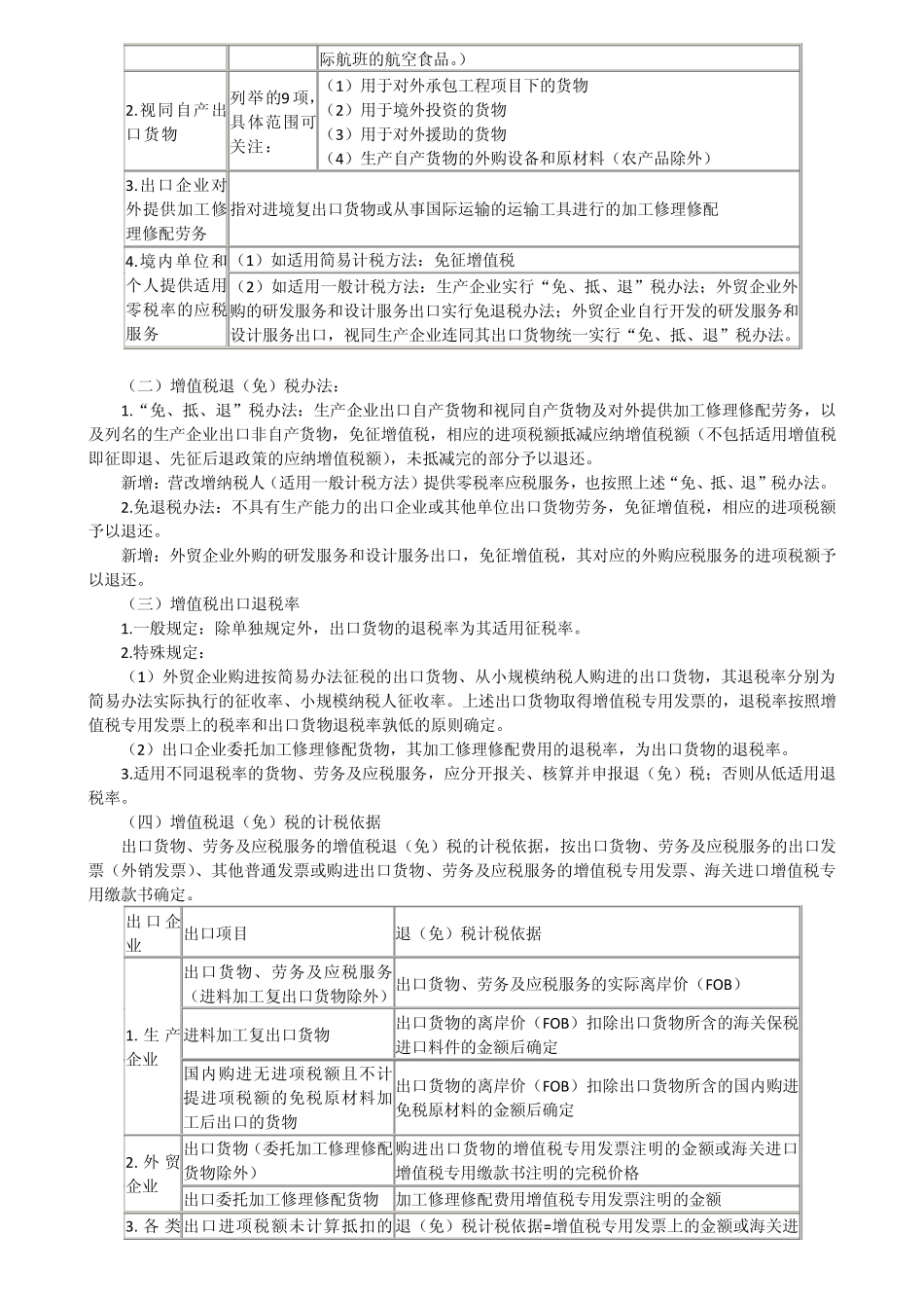
第八节 进口货物征税(海关代征) 一、进口货物征税范围及纳税人 征税范围:凡是申报进入我国海关境内的货物。 只要是报关进口的应税货物,不论其是国外产制还是我国已出口而转销国内的货物,不论是进口者自行采购还是国外捐赠的货物,不论是进口者自用还是作为贸易或其他用途等,均应按照规定缴纳进口环节的增值税。 二、进口货物适用税率 17%、13% (同国内货物) 三、进口货物应纳增值税的计算 纳税人进口货物,按照组成计税价格和规定税率计算应纳税额。其计算公式为: 应纳进口增值税=组成计税价格×税率 组成计税价格=关税完税价格+关税(+消费税) 【例题·计算题】某进出口公司 2014 年 3 月进口办公设备 500 台,每台进口完税价格1 万元,委托运输公司将进口办公设备从海关运回本单位,支付运输公司不含税运输费用9 万元,取得了运输公司开具的增值税专用发票。当月以每台 1.8 万元的含税价格售出400 台,向甲公司捐赠2 台,对外投资 20 台,留下 4 台自用。另支付销货运输费1.3 万元,取得了运输公司开具的增值税专用发票。 要求:计算该企业当月应纳增值税。(假设进口关税税率为15%。) 『正确答案』 (1)进口货物进口环节应纳增值税=1×500×(1+15%)×17%=97.75(万元) (2)销项税额=(400+2+20)×1.8÷(1+17%)×17%=110.37(万元) (3)可以抵扣的进项税额=97.75+9×11%+1.3×11%=98.88(万元) (4)应纳增值税=110.37-98.88=11.49(万元) 四、进口货物的税收管理 进口货物的增值税,纳税义务发生时间为报关进口当天;纳税地点为进口货物报关地海关;纳税期限为海关填发海关进口增值税专用缴款书之日起 15 日内。 第九节 出口货物和服务的退(免)税 出口货物退(免)税是指在国际贸易业务中,对我国报关出口的货物退还或免征其在国内各生产环节和流转环节按税法规定已缴纳的增值税和消费税,即对增值税出口货物实行零税率,对消费税出口货物免税。 2013 新政策: 总局第61 号公告《关于调整出口退(免)税申报办法的公告》 总局第65 号公告《关于出口货物劳务增值税和消费税有关问题的公告》 一、出口退(免)税的基本政策 (一)出口免税并退税——增值税退(免)税政策 (二)出口免税但不退税——增值税免税政策 (三)出口不免税也不退税——增值税征税政策 二、出口货物和劳务及应税服务增值税退(免)税政策 (一)适用增值税退(免)...

1、当您付费下载文档后,您只拥有了使用权限,并不意味着购买了版权,文档只能用于自身使用,不得用于其他商业用途(如 [转卖]进行直接盈利或[编辑后售卖]进行间接盈利)。
2、本站所有内容均由合作方或网友上传,本站不对文档的完整性、权威性及其观点立场正确性做任何保证或承诺!文档内容仅供研究参考,付费前请自行鉴别。
3、如文档内容存在违规,或者侵犯商业秘密、侵犯著作权等,请点击“违规举报”。

碎片内容

进口货物征增值税

您可能关注的文档

确认删除?
VIP
微信客服
  • 扫码咨询
会员Q群
  • 会员专属群点击这里加入QQ群
客服邮箱
回到顶部