电脑桌面
添加小米粒文库到电脑桌面
安装后可以在桌面快捷访问

《GPS原理及其应用》习题集VIP专享VIP免费

《GPS原理及其应用》习题集_第1页
1/23
《GPS原理及其应用》习题集_第2页
2/23
《GPS原理及其应用》习题集_第3页
3/23
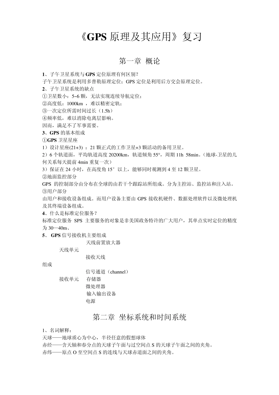
《GPS 原理及其应用》复习 第一章 概论 1、子午卫星系统与 GPS 定位原理有何区别? 子午卫星系统是利用多普勒原理定位;GPS 定位是利用后方交会原理定位。 2、子午卫星系统的缺点 ①卫星数小:5~6 颗,无法实现连续导航定位; ②高度低:1000km ,难以精密定轨; ③一次定位所需时间过长(1.5h) ④频率低,难以消除电离层影响。 因而,满足不了军事需要。 3、GPS 的基本组成 ①GPS 卫星星座 1)设计星座(21+3) :21 颗正式的工作卫星+3 颗活动的备用卫星。 2)6 个轨道面,平均轨道高度 20200km,轨道倾角 55,周期 11h 58min。(地球-卫星的几何关系每天提前 4min 重复一次) 3)保证在24 小时,在高度角 15°以上,能够同时观测到 4 至 12 颗卫星。 ②地面监控部分 GPS 的控制部分由分布在全球的由若干个跟踪站所组成。分为主控站、监控站和注入站。 ③用户部分 由用户和接收设备组成。而用户设备主要由 GPS 接收机硬件、数据处理软件以及微处理机及其终端设备组成。 4、什么是标准定位服务? 标准定位服务 SPS 主要服务的对象是非美国政务特许的广大用户,其单点实时定位的精度为 30—40m、 5、 GPS 信号接收机主要组成 天线前置放大器 天线单元 接收天线 组成 信号通道(channel) 接收单元 存储器 微处理器 输入输出设备 电源 第二章 坐标系统和时间系统 1、名词解释: 天球——地球质心为中心,半径任意的假想球体 赤经——含天轴和春分点的天球子午面与过空间点 S 的天球子午面之间的夹角。 赤纬——原点 O 至空间点 S 的连线与天球赤道面之间的夹角。 黄道——地球公转的轨道面与天球相交的大圆,即当地球绕太阳公转时,地球上的观测者所见到的,太阳在天球上运动的轨迹。 春分点——当太阳在黄道上从天球南半球向北半球运行时,黄道与天球赤道的交点。 岁差——地球的形体是接近于一个赤道隆起的椭球体,在太阳、月亮的万有引力和其他天体引力对地球隆起部分的作用下,地球自转轴方向不在保持不变,这使得春分点在黄道上产生缓慢的西移现象,这种现象称为岁差。 章动——由于月球轨道和月球距离不断变化,地球自转轴所产生的一系列短周期变化被统称为章动。 极移——地球自转轴相对于地球体位置随时间而变化的现象。 世界时——以平子午夜为零时起算的格林尼治平太阳时称为世界时。 原子时——物质内部的原子跃迁所辐射和吸收的电磁波频率有很高...

1、当您付费下载文档后,您只拥有了使用权限,并不意味着购买了版权,文档只能用于自身使用,不得用于其他商业用途(如 [转卖]进行直接盈利或[编辑后售卖]进行间接盈利)。
2、本站所有内容均由合作方或网友上传,本站不对文档的完整性、权威性及其观点立场正确性做任何保证或承诺!文档内容仅供研究参考,付费前请自行鉴别。
3、如文档内容存在违规,或者侵犯商业秘密、侵犯著作权等,请点击“违规举报”。

碎片内容

《GPS原理及其应用》习题集

确认删除?
VIP
微信客服
  • 扫码咨询
会员Q群
  • 会员专属群点击这里加入QQ群
客服邮箱
回到顶部