电脑桌面
添加小米粒文库到电脑桌面
安装后可以在桌面快捷访问

关于企业厂区内雨水收集的参考做法VIP专享VIP免费

关于企业厂区内雨水收集的参考做法_第1页
1/4
关于企业厂区内雨水收集的参考做法_第2页
2/4
关于企业厂区内雨水收集的参考做法_第3页
3/4
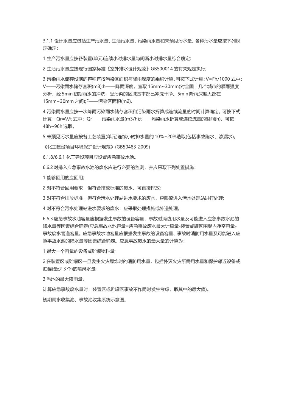
关于企业厂区内雨水收集的参考做法化工企业初期雨水收集池和事故池,经常会遇到各种各样的水污染问题,今天的技术篇,简要说明污水处理问题的对策,详看下文。一、初期雨水收集池1、初期雨水收集池常见问题化工企业初期雨水通常含有较高浓度的化学品、按照清污分流的原则,污染的初期雨水需进行分流收集妥善处理,后期污染程度较轻的雨水进过简单预处理截留水中的悬浮物、固体颗粒杂质后,通过雨水系统直接排入自然受纳水体。常见问题如下:1)初期雨水量计算和收集不科学,初期雨水收集池设计过大或过小;2)未设置初期雨水收集池或将初期雨水池与事故应急池混淆使用;3)污染汇流区设置不合理,部分可能产生跑冒滴漏污染且受降雨冲刷的区域未考虑;4)将室内或地下区域以及人工清洗作业产生的废水视作污染的初期雨水;5)雨污切换装置采用人工控制造成反应滞后,部分超标初期雨水溢流外排;6)收集后的初期雨水后期未采取处理,直接外排。2、对策:厂区内雨水均进入废水处理系统;或雨污分流,且雨排水系统具有下述所有措施:①具有收集初期雨水的收集池或雨水监控池;池出水管上设置切断阀,正常情况下阀门关闭,防止受污染的水外排;池内设有提升设施,能将所集物送至厂区内污水处理设施处理;无法利用装置围堰、罐组防火堤控制事故液时,应关闭雨水系统的出口阀门、拦污坝上闸板,切断防漫流设施与外界的通道,将事故液排入中间事故缓冲设施;如果未设置中间事故缓冲设施,直接排入末端事故缓冲设施;②具有雨水系统外排总排口(含泄洪渠)监视及关闭设施,有专人负责在紧急情况下关闭雨水排口(含与清净下水共用一套排水系统情况),防止雨水、消防水和泄漏物进入外环境;当区域排洪沟通过厂区时:③如果有排洪沟,排洪沟不通过生产区和罐区,具有防止泄漏物和受污染的消防水流入区域排洪沟的措施。当区域排洪沟通过厂区时:1)不宜通过生产区;2)应采取防止泄漏的可燃液体和受污染的消防水流入区域排洪沟的措施。3)液化烃罐组或可燃液体罐组不宜紧靠排洪沟布置。二、事故池1、事故池常见问题事故池是在现有事故收集系统设施不能满足事故排水储存容量要求时,用来暂时收集储存事故排水的水池。常见问题如下:1)缺少事故处理池,突发事件应对能力差;2)事故池挪作它用,如将初期雨水池与事故应急池混淆使用,初期雨水进入事故池;将事故池挪作调节池用;3)事故收集系统设置不合理,事故处置过程中未受污染的排水进入事故污水收集系统,进入事故应急池;4)事故池设置不合理,容积过小存在事故污水溢出现象。事故池设置在地势较高处,发生事故时,事故废水不能重力流入;5)未考虑当事故池容积不能满足事故污水储存容量要求时,设置加压设施外排到其它储存设施;事故应急池溢流管与雨水系统相连;6)无事故废水处理方案,直接将事故污水外排。2、对策:1)按相关设计规范设置应急事故水池、事故存液池或清净下水排放缓冲池等事故排水收集设施,并根据下游环境风险受体敏感程度和易发生极端天气情况,设置事故排水收集设施的容量;2)事故存液池、应急事故水池、清净下水排放缓冲池等事故排水收集设施位置合理,能自流式或确保事故状态下顺利收集泄漏物和消防水,日常保持足够的事故排水缓冲容量;且3)设抽水设施,并与污水管线连接,能将所收集物送至厂区内污水处理设施处理。4)事故存液池的设置应符合下列规定:5)设有事故存液池的罐组应设导液管(沟),使溢漏液体能顺利地流出罐组并自事故存液池距防火堤的距离不应小于7m;事故存液池和导液沟距明火地点不应小于30m;事故存液池应有排水设施。6)事故排水处理事故排水中的物料应回收;事故排水宜送污水处理场处理,当不能进入污水处理场时,应妥善处置;能进行生物处理的事故排水,应限流进入污水生物处理系统;事故排水的监测项目应根据物料种类确定;处理事故排水时,应根据物料挥发性、毒性等采取安全防护措施《石油化工企业设计防火规范》(GB50160-2008):含可燃液体的污水及被严重污染的雨水应排入生产污水管道,但可燃气体的凝结液和下列水不得直接排入生产污水管道:与排水点管道中的污水混合后,温度超过40℃的水;混合时产生化学反应能引起火灾或爆炸的污水。1)《石...

1、当您付费下载文档后,您只拥有了使用权限,并不意味着购买了版权,文档只能用于自身使用,不得用于其他商业用途(如 [转卖]进行直接盈利或[编辑后售卖]进行间接盈利)。
2、本站所有内容均由合作方或网友上传,本站不对文档的完整性、权威性及其观点立场正确性做任何保证或承诺!文档内容仅供研究参考,付费前请自行鉴别。
3、如文档内容存在违规,或者侵犯商业秘密、侵犯著作权等,请点击“违规举报”。

碎片内容

关于企业厂区内雨水收集的参考做法

文章天下+ 关注
实名认证
内容提供者

各种文档应有尽有

确认删除?
VIP
微信客服
  • 扫码咨询
会员Q群
  • 会员专属群点击这里加入QQ群
客服邮箱
回到顶部