电脑桌面
添加小米粒文库到电脑桌面
安装后可以在桌面快捷访问

中央民族大学管理学院综合测评加分细则最新版样本

中央民族大学管理学院综合测评加分细则最新版样本_第1页
1/5
中央民族大学管理学院综合测评加分细则最新版样本_第2页
2/5
中央民族大学管理学院综合测评加分细则最新版样本_第3页
3/5
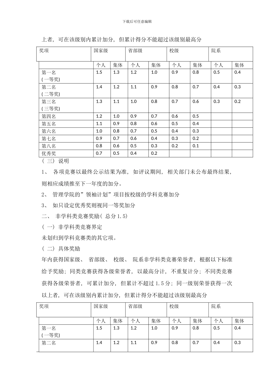
下载后可任意编辑中央民族大学管理学院综合测评加分细则 依据《中央民族大学学生综合素养测评办法》民大校发( ) 441 号, 结合我院实际, 广泛征求师生意见, 并经院领导讨论审核, 特制定管理学院综合测评加分细则, 本细则自 9 月 1 日之日起实施。本细则最终解释权归管理学院。一、 学科类竞赛奖励( 总分 1.5) ( 一) 学科类竞赛界定( 参照中央民族大学学生手册 49—50 页) 1、 全国大学生数学建模竞赛2、 全国大学生软件设计竞赛3、 全国大学生电子设计大赛4、 全国大学生英语竞赛5、 ”挑战杯”全国大学生创业计划竞赛6、 ”挑战杯”全国大学生课外学术科技作品大赛7、 全校大学生数学建模竞赛, 由数学与计算机科学学院承办8、 全校大学生现场写作大赛, 由文学与新闻传播学院承办9、 全校民考民学生汉语知识大赛, 由文学与新闻传播学院, 中国少数民族语言文字学院共同承办10、 全校大学生英语竞赛, 由外国语学院承办11、 全校大学生计算机技能竞赛, 由数学与计算机科学学院承办12、 全校”挑战杯”大学生创业计划竞赛, 由校团委承办13、 全校”孝通杯”大学生课外学术科技作品竞赛, 由校团委承办14、 全校大学生人文知识竞赛, 由哲学和宗教学学院、 历史文化学院共同承办15、 其它经过审定的校级学科专业竞赛, 由该学科或专业所在院系承办16、 管理学院”领袖计划”项目( 二) 具体奖励年内获得国家级、 省部级、 校级、 院系学科类竞赛荣誉者, 根据以下标准给予奖励; 同类竞赛获得各级荣誉者, 以最高分计, 不重复计分; 不同类竞赛获得各级荣誉者, 可累计加分, 但累计不超过 1.5 分; 同一级别荣誉获得一次以下载后可任意编辑上者, 可在该级别内累计加分, 但累计得分不能超过该级别最高分奖项国家级省部级校级院系个人集体个人集体个人集体个人集体第一名( 一等奖) 1.51.31.21.00.90.80.50.4第二名( 二等奖) 1.41.21.10.90.80.70.40.3第三名( 三等奖) 1.31.11.00.80.70.60.30.2第四名1.21.00.90.70.60.5第五名1.10.90.80.60.50.4第六名1.00.80.70.50.40.3第七名0.90.70.60.40.30.2第八名0.80.60.50.30.20.1优秀奖0.70.50.40.2( 三) 说明1、 各项竞赛以最终公示结果为准, 如评议期间, 相关部门未公布最终结果, 则相应成绩推至下一年度的加分。2、 管理学院的”领袖计划”项目按校级的学科竞赛加分3、 如只设定优秀奖则视同一等奖加分二、 非学科类竞赛奖励( 总分...

1、当您付费下载文档后,您只拥有了使用权限,并不意味着购买了版权,文档只能用于自身使用,不得用于其他商业用途(如 [转卖]进行直接盈利或[编辑后售卖]进行间接盈利)。
2、本站所有内容均由合作方或网友上传,本站不对文档的完整性、权威性及其观点立场正确性做任何保证或承诺!文档内容仅供研究参考,付费前请自行鉴别。
3、如文档内容存在违规,或者侵犯商业秘密、侵犯著作权等,请点击“违规举报”。

碎片内容

中央民族大学管理学院综合测评加分细则最新版样本

办公文档专营+ 关注
实名认证
内容提供者

大量办公文档,欢迎选择

相关文档

确认删除?
VIP
微信客服
  • 扫码咨询
会员Q群
  • 会员专属群点击这里加入QQ群
客服邮箱
回到顶部