电脑桌面
添加小米粒文库到电脑桌面
安装后可以在桌面快捷访问

加药装置操作说明

加药装置操作说明_第1页
1/10
加药装置操作说明_第2页
2/10
加药装置操作说明_第3页
3/10
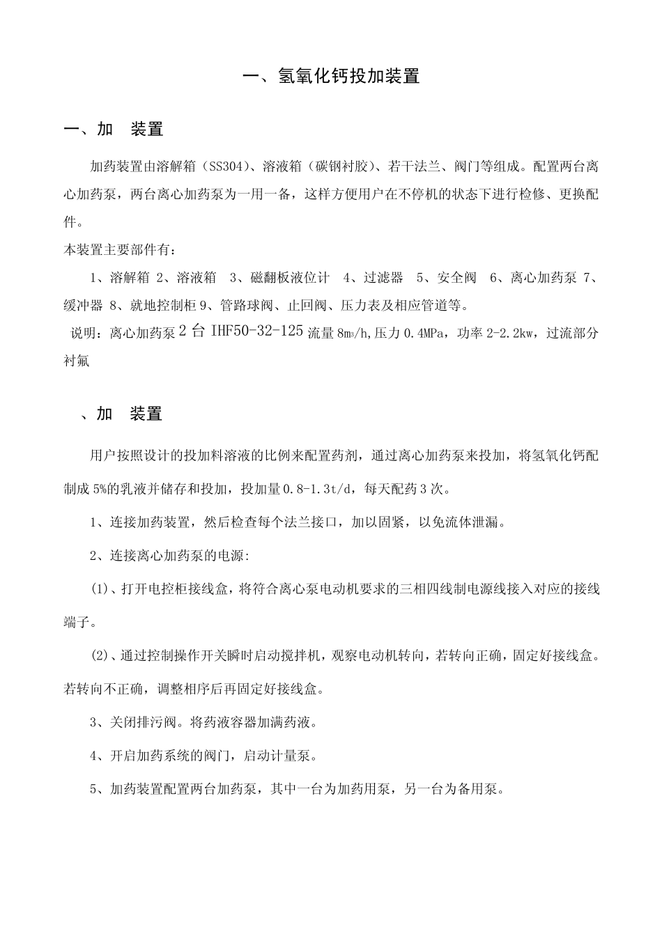
加药装置操作使用说明一、氢氧化钙投加装置一、加药装置的组成加药装置由溶解箱(SS304)、溶液箱(碳钢衬胶)、若干法兰、阀门等组成。配置两台离心加药泵,两台离心加药泵为一用一备,这样方便用户在不停机的状态下进行检修、更换配件。本装置主要部件有:1、溶解箱2、溶液箱3、磁翻板液位计4、过滤器5、安全阀6、离心加药泵 7、缓冲器 8、就地控制柜 9、管路球阀、止回阀、压力表及相应管道等。说明:离心加药泵 2 台 IHF50-32-125 流量 8m3/h,压力 0.4MPa,功率 2-2.2kw,过流部分衬氟二、加药装置的使用用户按照设计的投加料溶液的比例来配置药剂,通过离心加药泵来投加,将氢氧化钙配制成 5%的乳液并储存和投加,投加量 0.8-1.3t/d,每天配药3 次。1、连接加药装置,然后检查每个法兰接口,加以固紧,以免流体泄漏。2、连接离心加药泵的电源:(1)、打开电控柜接线盒,将符合离心泵电动机要求的三相四线制电源线接入对应的接线端子。(2)、通过控制操作开关瞬时启动搅拌机,观察电动机转向,若转向正确,固定好接线盒。若转向不正确,调整相序后再固定好接线盒。3、关闭排污阀。将药液容器加满药液。4、开启加药系统的阀门,启动计量泵。5、加药装置配置两台加药泵,其中一台为加药用泵,另一台为备用泵。特别注意:1、加药时,打开启动加药泵(应确保此计量泵及相关管路畅通完好)对应的一路管路,关闭另一路管路。2、装置顶部设有溢流管,防止药液的溢流,通过排污管路流出。三、加药装置的维护加药装置的管路应随时保持畅通,定时不定时地对装置各连接部位、过滤器、进料口、出料口等进行检查,观察这些部位是否有沉积物质,如发现这些症状,应及时加以清理。要定期检查加药泵进料口是否堵塞,对管线、过滤器定期清洗,以防堵塞。定期检查搅拌装置,查看搅拌轴是否转动灵活,叶轮是否扭曲变形,联轴套是否松动,以免轴扭力过大,消耗搅拌功率,如有损坏应及时更换。要定期对安全阀、压力表及各管线阀门进行检查,以免发生泄露事件。备用泵与使用泵应交替使用,避免长期启用或停用同一台泵。四、控制说明此加药装置共有溶液箱 1只,每只溶液箱自带 1套磁翻板液位计(4-20MA),当发现没有液位的溶液箱时,需人工关闭该溶液箱的出液阀,人工进行配药。当加药泵处于自动位置时,依据磁翻板反馈的液位信号,当溶液箱有溶液时方可启动加药泵,无溶液时则停止加药,防止泵的无液空转。同时接受来自 PH仪的信号(4-20MA)当PH高于 ...

1、当您付费下载文档后,您只拥有了使用权限,并不意味着购买了版权,文档只能用于自身使用,不得用于其他商业用途(如 [转卖]进行直接盈利或[编辑后售卖]进行间接盈利)。
2、本站所有内容均由合作方或网友上传,本站不对文档的完整性、权威性及其观点立场正确性做任何保证或承诺!文档内容仅供研究参考,付费前请自行鉴别。
3、如文档内容存在违规,或者侵犯商业秘密、侵犯著作权等,请点击“违规举报”。

碎片内容

加药装置操作说明

确认删除?
VIP
微信客服
  • 扫码咨询
会员Q群
  • 会员专属群点击这里加入QQ群
客服邮箱
回到顶部