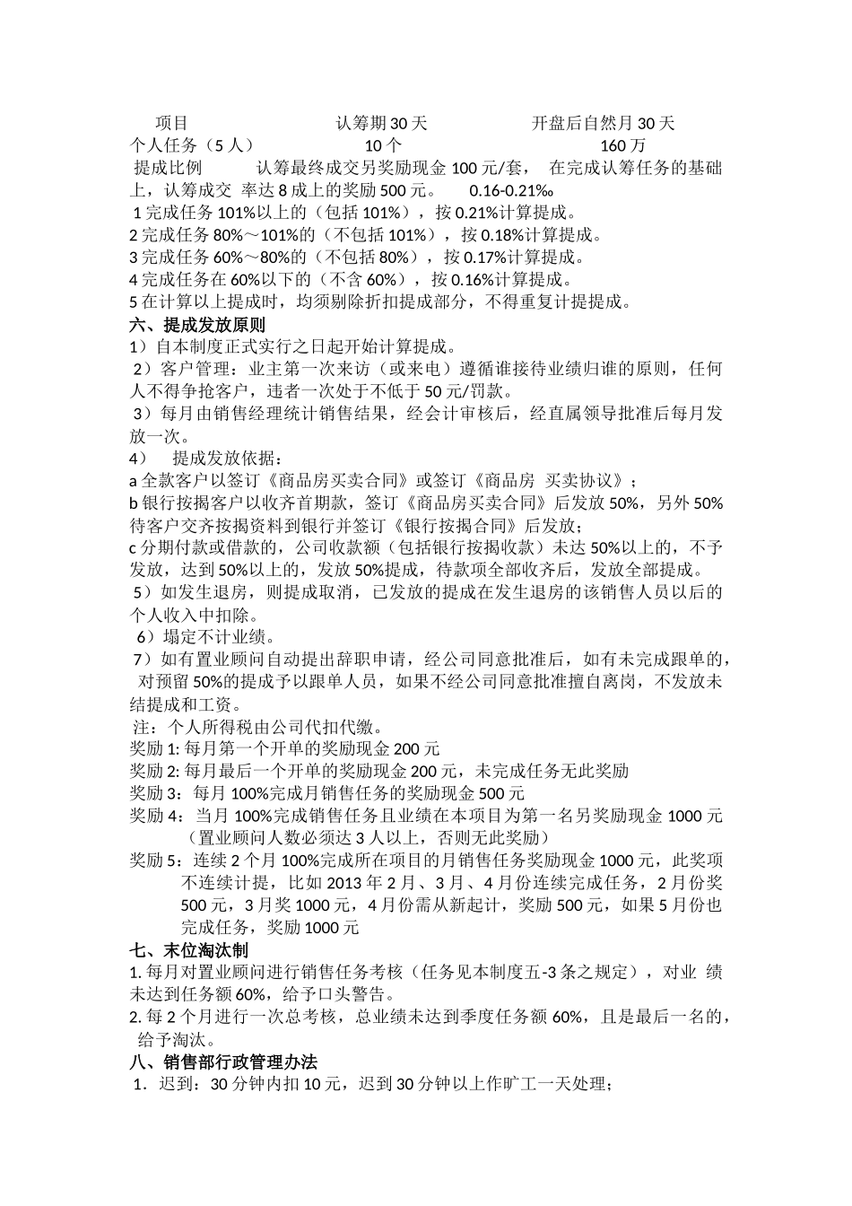
电脑桌面
添加小米粒文库到电脑桌面
安装后可以在桌面快捷访问

销售管理及薪资制度

销售管理及薪资制度_第1页
1/4
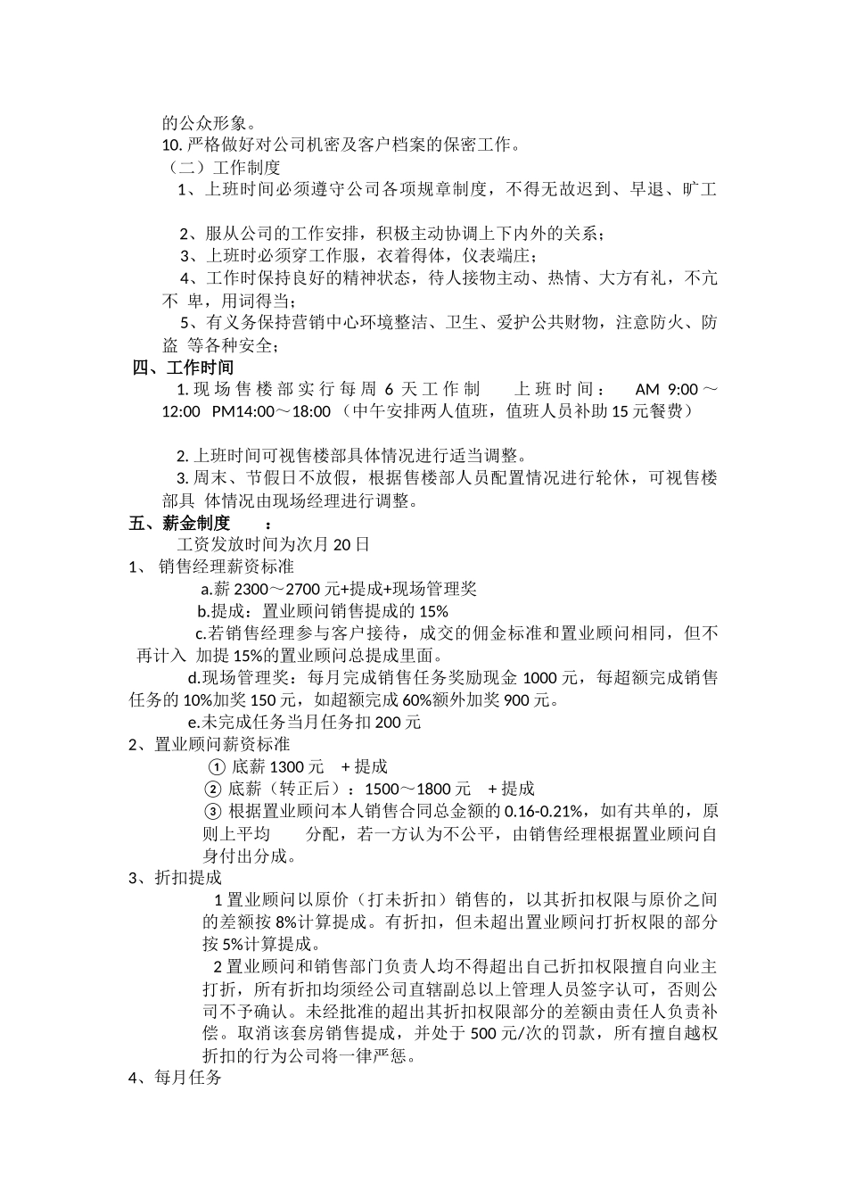
销售管理及薪资制度_第2页
2/4
销售管理及薪资制度_第3页
3/4
销售管理及薪资制度一、机构设置 销售经理 置业顾问 1 置业顾问 2 置业顾问 3 置业顾问 4 置业顾问 5 二、楼盘销售人员配备 1. 销售经理: 1 人 2. 置业顾问: 5 人 三、岗位职责 销售经理的岗位职责 1. 负责协调和解决销售过程中现场难以处理的各类突发事件,并及时向上级汇 报。 2. 负责与按揭部门协议银行的沟通、对账事宜,安排置业员对到期欠款的及时 追踪。 3. 负责置业顾问销售业绩的统计。 4. 负责置业顾问的培训组织工作。5. 服从直属领导的工作安排,对直属领导负责。 6. 对各销售现场的人、财、物进行有效的组织、安排和管理。7. 负责现场置业顾问岗位的确定和调整工作。 8. 详细掌握现场状况;售楼部员工工作计划与总结的督办并每周上报一次。 9. 负责与退房、换房客户的协调工作。 10. 负责处理现场的客户纠纷,并向上一级领导报告处理结果。 (二)工作制度 1、以身作则,遵守公司各项规章制度,不得无故迟到、早退、旷工; 2、服从公司的工作安排,管理好部门事务,积极主动协调好上下内外的关系; 3、上班时必须穿工作服,衣着得体,仪表端正; 4、工作时保持良好的精神状态,待人接物主动、热情、大方有礼,不亢不卑, 用词得当。 置业顾问的工作职责、制度 (一)工作职责 1. 服从部门管理人员的工作安排。2. 有责任和义务协助其他置业顾问工作。 3. 负责按既定的楼盘销售流程向客户推广销售产品。 4. 负责向客户提供专业,完善,真实的公司既定产品知识介绍。 5. 负责为企业收集市场信息,按规定做好相关记录。6. 对目标客户进行跟踪回访,做好客户的档案登记工作。7. 负责向客户解释购房须知中有关合同、交款、按揭等相关要求,并按购房 流程提供和收集相关资料,并及时将按揭资料和契税资料交至人事或财务部。8. 负责与客户签订《认购协议》、《商品房买卖合同》,并负责客户的追踪, 欠款的追收。 9. 负责传播企业的产品信息,企业文化理念及经营理念,为企业树立良好的公众形象。 10. 严格做好对公司机密及客户档案的保密工作。 (二)工作制度 1、上班时间必须遵守公司各项规章制度,不得无故迟到、早退、旷工 2、服从公司的工作安排,积极主动协调上下内外的关系; 3、上班时必须穿工作服,衣着得体,仪表端庄; 4、工作时保持良好的精神状态,待人接物主动、热情、大方有礼,不亢不 卑,用词得当; 5、有义务保持营销中心环境整洁、卫生、...

1、当您付费下载文档后,您只拥有了使用权限,并不意味着购买了版权,文档只能用于自身使用,不得用于其他商业用途(如 [转卖]进行直接盈利或[编辑后售卖]进行间接盈利)。
2、本站所有内容均由合作方或网友上传,本站不对文档的完整性、权威性及其观点立场正确性做任何保证或承诺!文档内容仅供研究参考,付费前请自行鉴别。
3、如文档内容存在违规,或者侵犯商业秘密、侵犯著作权等,请点击“违规举报”。

碎片内容

销售管理及薪资制度

最好的沉淀+ 关注
实名认证
内容提供者

行业文档

确认删除?
VIP
微信客服
  • 扫码咨询
会员Q群
  • 会员专属群点击这里加入QQ群
客服邮箱
回到顶部