电脑桌面
添加小米粒文库到电脑桌面
安装后可以在桌面快捷访问

雪岩板施工方案模板VIP专享

雪岩板施工方案模板_第1页
1/11
雪岩板施工方案模板_第2页
2/11
雪岩板施工方案模板_第3页
3/11
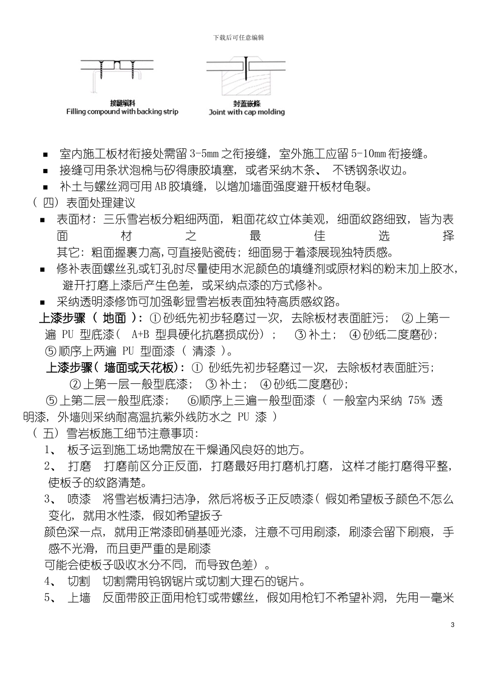
下载后可任意编辑雪岩板施工方案1下载后可任意编辑雪岩板施工方案一、 雪岩板一般施工方法( 一) 加工三乐雪岩板可切割、 雕刻、 钻孔, 操作容易, 节约工时。但因含有水泥成份, 故切割刀具要特别选用钻石钨钢锯片, 切口才会平整不烧焦, 不起毛边, 效果最好。施工前, 须以一般木工 100 至 200 砂纸先将表面轻磨一遍去除表面脏污。 1、 可用一般的木工手锯或者电锯, 采纳碳化钨之锯片切割。2、 可采纳 HSS 钻嘴的电钻, 效果更好。3、 建议使用一般木工 60 到 80 的砂纸打磨。4、 螺丝孔与钉孔可用一般填充剂加入裁切雪岩板后的碎屑填平。( 二) 安装可用干燥过的木龙骨、 镀锌龙骨或雪岩板切为条状作为架构。(大多数采纳现场制作的木龙骨容易产生变形扭曲, 导致面材受到拉裂。若须使用木制龙骨, 请施工单位一定要提前制作后, 以十字型摆放在通风的地点 7─10 天, 方可使用。若时间紧迫无法摆放 7─10 天, 也一定要对龙骨做处理后再使用, 即先将龙骨四周涂满桐油, 再用半干的水泥捂住龙骨两侧。)可用不锈钢气排钉(又称射钉, F30 线径 1.26 毫米, 足长 30 毫米)固定( 洞口小可不必修补) , 非不得已请尽量避开使用榔头或铁锤加上铁钉, 这样会使洞口变大、 平整度变形, 事后修补较麻烦。应用于木龙骨时用尖头螺丝, 应用于镀锌龙骨时用绞花利玛螺丝或刀口追尾螺丝。 用钉 10mm 厚度以下不需钻孔则可钉牢。12mm 以下则需先钻一个大小为钉子直径80%的定位孔。使用柳钉于镀锌骨架上时, 边距 A 应为两倍。( 三) 接缝处理 2雪岩板厚度建议间距( 从边距) A from the edge建议间距( 对边距) B on the edge建议间距( 等边距) C in the edge不小于不大于不大于6-12mm20mm200-300mm400-500mm16-24mm25mm300-400mm500-600mm24 mm 以上25mm400-500mm600-700mm下载后可任意编辑 室内施工板材衔接处需留 3-5mm 之衔接缝, 室外施工应留 5-10mm 衔接缝。接缝可用条状泡棉与矽得康胶填塞, 或者采纳木条、 不锈钢条收边。补土与螺丝洞可用 AB 胶填缝, 以增加墙面强度避开板材龟裂。( 四) 表面处理建议表面材: 三乐雪岩板分粗细两面, 粗面花纹立体美观, 细面纹路细致, 皆为表面材之最佳选择其它: 粗面握裹力高,可直接贴瓷砖; 细面易于着漆展现独特质感。修补表面螺丝孔或钉孔时尽量使用水泥颜色的填缝剂或原材料的粉末加上胶水, 避开打磨上漆后...

1、当您付费下载文档后,您只拥有了使用权限,并不意味着购买了版权,文档只能用于自身使用,不得用于其他商业用途(如 [转卖]进行直接盈利或[编辑后售卖]进行间接盈利)。
2、本站所有内容均由合作方或网友上传,本站不对文档的完整性、权威性及其观点立场正确性做任何保证或承诺!文档内容仅供研究参考,付费前请自行鉴别。
3、如文档内容存在违规,或者侵犯商业秘密、侵犯著作权等,请点击“违规举报”。

碎片内容

雪岩板施工方案模板

确认删除?
VIP
微信客服
  • 扫码咨询
会员Q群
  • 会员专属群点击这里加入QQ群
客服邮箱
回到顶部