电脑桌面
添加小米粒文库到电脑桌面
安装后可以在桌面快捷访问

3[1].中国电信安徽公司网络无忧全业务协议

3[1].中国电信安徽公司网络无忧全业务协议_第1页
1/5
3[1].中国电信安徽公司网络无忧全业务协议_第2页
2/5
3[1].中国电信安徽公司网络无忧全业务协议_第3页
3/5
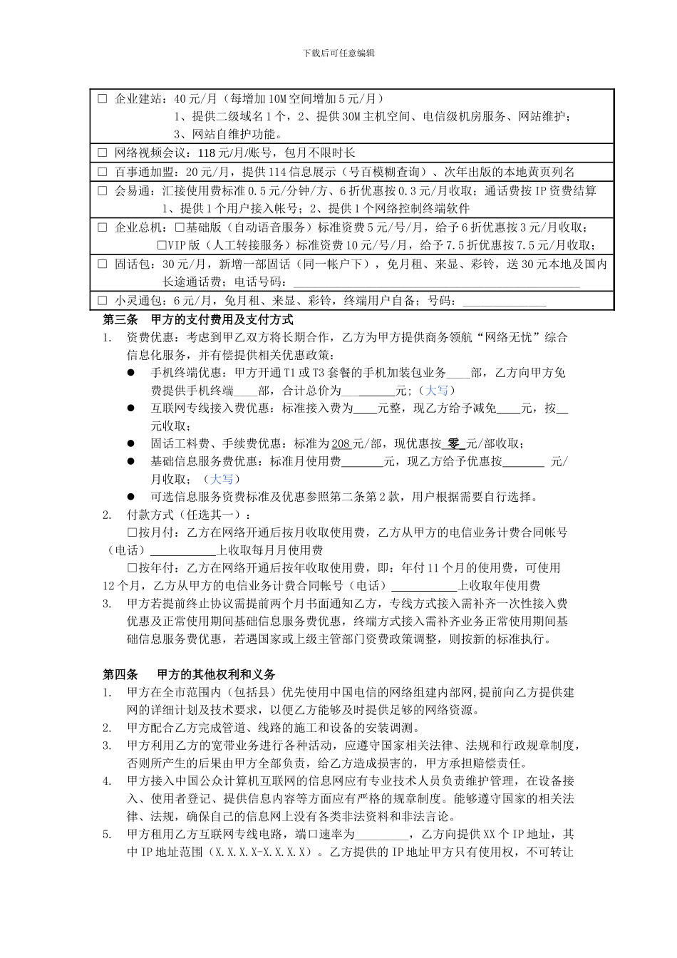
下载后可任意编辑中国电信商务领航网络无忧全业务信息化服务合作协议甲方: (以下简称“甲方”) 乙方: 中国电信股份有限公司枞阳分公司 (以下简称“乙方”)为满足甲方通信需求,适应甲方信息化进展需要,经双方友好协商,就甲方信息化服务事宜达成以下协议:第一条 总则1.双方本着平等互利、相互信任、和谐共赢的原则,共同致力于甲方信息化进展。2.提升双方整体战略合作层次,制造一切条件和便利,实现全方位合作。第二条 信息化合作内容(一)基础信息服务内容: 乙方为甲方提供集话音、高速互联网带宽接入、定制网关服务、信息应用为一体的综合信息应用解决方案,乙方具体提供以下信息化优惠服务:1.提供带宽为 M 速率的互联网宽带接入,接入方式为 ,享受上网时长______________(超时单价 0.02 元/分钟);提供多终端上网功能,光纤专线并向甲方分配 1 个(4M/6M)/5 个(10M/20M/30M/50M/100M)固定 IP 地址;2.提供_________元通话费(账户内固定电话、手机、小灵通共享话费,不含国际港澳台长话费、信息费),港澳台、国际与市内通话费根据标准资费;3.给予基础包内_____部固话免月租、免费开通来电显示和商务彩铃业务、并免功能使用费;固话号码:____________________________________________________;4.甲方可免费租用乙方商务领航定制网关_____________________一个,并享受乙方提供的定制网关配套的各项服务;5.提供网络传真服务:提供 1 个授权帐号使用 web 界面和专用客户端收发及管理传真,含 60 页 A4 纸传真。扩展:超过 60 页,本地 0.2 元/页,长途 0.3 元/页;6.其它服务(任选):□宽带视界 □安全专家 □WLAN 无线上网(30 小时/月)□无线宽带(价值 100 元/月) (二)可选信息服务内容:甲方可根据自身需要自由选择 服务,具体可选服务内容如下:□ 手机加装包:选择天翼 套餐,月基本使用费( )元/月,手机上网流量( )M/月。每部移动电话,每月加 3 元,加装手机组建混合虚拟网,本地互拨免费(必选)手机号码: ;□ 无线宽带:( )元/月含( )小时省内上网时长、( )小时省外上网时长,超出 0.1元/分钟,每月 1000 元封顶。甲方可租用 块无线网卡, 元/块;合计优惠月基本费 元/月。□ 企业短信:30 元/月,提供 1 个帐号;提供 300 条网内短信;提供短信群发功能;超出部分:移动、联通 0.10 元/条;小灵通:0.10 元/条。□ 企业邮箱...

1、当您付费下载文档后,您只拥有了使用权限,并不意味着购买了版权,文档只能用于自身使用,不得用于其他商业用途(如 [转卖]进行直接盈利或[编辑后售卖]进行间接盈利)。
2、本站所有内容均由合作方或网友上传,本站不对文档的完整性、权威性及其观点立场正确性做任何保证或承诺!文档内容仅供研究参考,付费前请自行鉴别。
3、如文档内容存在违规,或者侵犯商业秘密、侵犯著作权等,请点击“违规举报”。

碎片内容

3[1].中国电信安徽公司网络无忧全业务协议

您可能关注的文档

确认删除?
VIP
微信客服
  • 扫码咨询
会员Q群
  • 会员专属群点击这里加入QQ群
客服邮箱
回到顶部