电脑桌面
添加小米粒文库到电脑桌面
安装后可以在桌面快捷访问

《资助出国留学协议书》公证VIP专享

《资助出国留学协议书》公证_第1页
1/6
《资助出国留学协议书》公证_第2页
2/6
《资助出国留学协议书》公证_第3页
3/6
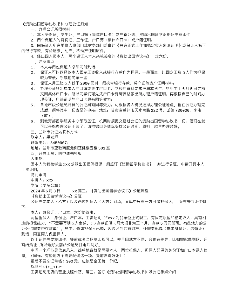
《资助出国留学协议书》办理公证须知一、办理公证所须材料1.本人身份证、学生证、户口簿(集体户口卡)或户籍证明、资助出国留学资格证书复印件;2.两个保证人的身份证、工作证、户口簿(集体户口卡)或户籍证明;3.由保证人所在单位人事部门或财务部门盖章的《具有正式工作和稳定收入来源证明》或保证人名下的银行存款、有价证券、动产、不动产证明原件;4.经出国人员本人、两个保证人本人亲笔签名的《资助出国协议书》一式六份。二、注意事项1.本人与两位保证人必须同时到场;2.保证人可以选择以本人固定工资收入或银行存款作为担保。一般而言,以固定工资收入作为担保较为普便,手续也简单一些;3.保证人月工资收入低于 2000 元时,须携带银行存款、房产证等资产证明材料;4.办理公证须出具本人户口簿或集体户口卡,学校户籍科要求应届本科生、毕业生于 6 月 5 日之前交回集体户口卡,所以同学们可先凭户口卡到渭源路派出所办理户籍证明,再根据自己的时间办理公证。户籍证明与户口卡具有同等效力;5.各地市级公证处开具的公证具有同等效力,可根据各人情况选择办理公证地点。但在公证办理完成后,须将其中一份寄至外事处;地址:甘肃省兰州市天水南路 222 号,邮编 730000,李伟(收);6.到教育部留学服务中心领取签证、机票时须提交经过公证的资助出国留学协议书一份,但现在就可以开始办理公证手续了,请根据自身情况安排公证时间,原则上越早办理越好。三、兰州市公证处联系方式联系人:梁老师联系电话:8450907;地址:兰州市亚欧商厦北侧还健楼五楼 501 室四、开具工资证明申请书模板人事处:因本人为我校学生 xxx 公派出国提供担保,须签订《资助留学协议书》,并进行公证,申请开具本人工资证明。特此申请申请人:xxx学院(学院公章)2024 年 6 月 3 日 xx 篇二:《资助出国留学协议书》公证流程《资助出国留学协议书》公证公证需要本人(乙方)以及两位担保人(丙方)到场。父母中只有一方可做担保人。 所需携带证件如下:本人:身份证,户口本,六份协议书。两位担保人:身份证,户口本,工资证明“( xxx 为我单位正式职工,有固定职位和稳定收入,具有相应的担保能力。”不需要写明收入金额。)/存款证明(阿大项目为三个月,存款 5 万元即可。有些地方的公证处也需要带存款单)。其中,假如担保人已婚,因涉及到共有财产,还需要配偶(携带身份证,结婚证)到场,同意丙方做担保人。以上证件需要复...

1、当您付费下载文档后,您只拥有了使用权限,并不意味着购买了版权,文档只能用于自身使用,不得用于其他商业用途(如 [转卖]进行直接盈利或[编辑后售卖]进行间接盈利)。
2、本站所有内容均由合作方或网友上传,本站不对文档的完整性、权威性及其观点立场正确性做任何保证或承诺!文档内容仅供研究参考,付费前请自行鉴别。
3、如文档内容存在违规,或者侵犯商业秘密、侵犯著作权等,请点击“违规举报”。

碎片内容

《资助出国留学协议书》公证

确认删除?
VIP
微信客服
  • 扫码咨询
会员Q群
  • 会员专属群点击这里加入QQ群
客服邮箱
回到顶部