电脑桌面
添加小米粒文库到电脑桌面
安装后可以在桌面快捷访问

广告合同时间怎么计算

广告合同时间怎么计算_第1页
1/4
广告合同时间怎么计算_第2页
2/4
广告合同时间怎么计算_第3页
3/4
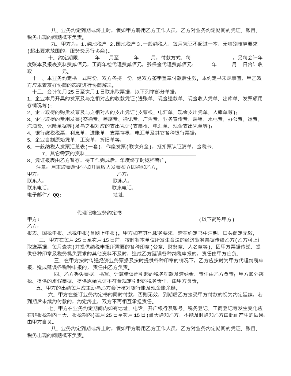
篇一:广告报价合同法律规范xx 广告报价合同法律规范甲方:乙方 : 广州市 xx 广告有限公司1. 乙方收费标准注:(1 ) 本“标准”中所列为一般广告所需工作项目及物料,甲方如有特别要求双方协商解决。 (2 ) 实际发生金额以具体合同为准,设计类等不包括模特及其肖像权费用,不包括拍摄费用、不包括制作费用。 (3 ) 关于“媒介类”、“制作类”收费的说明:4.1、“媒介类”签定具体合同项目,甲方需于发布前付清款项。4.2、“制作类”签定具体合同项目,甲方在三个工作日内付乙方合同额的 50%,项目完成后五个工作日内付清合同的所有余额。2. 甲方责任1、 为乙方提供广告所需的各种技术资料及市场资料,并对所提供资料负责,承担资料有误而引起的纠纷。 2、 对乙方提供的策划思路、广告创意及制作工艺建议以书面方式提出修改意见。 3、 根据协议要求的金额及付款时间支付甲方有关款项。3. 其它说明1、 乙方所做的向甲方提供的所有策划创意及设计,在甲方未向乙方支付全部合同费用前,其全部版权和使用权归乙方所有,甲方不可使用;甲方向乙方支付全部合同费用后,其版权和使用权归甲方所有。 2、 乙方为甲方在合同规定范围内所做的广告设计的 mo、cd、打印(以确认成品)及代理的平面广告胶片输出费用免收。 3、 差旅费用:根据需要,乙方前往代理产品在广东省以外的销售区域的调查和考察费用由甲方负责;在广东省内且出差总天数不超过两天(以在非广州市区居住两夜以内计,不包括两夜)的费用由乙方负责(每月不超过两次),在非广州地区居住两夜或两夜以上的费用由甲方负责。具体的差旅标准双方友好协商。 4、 涉及除合作双方外的第三方的小额杂费(如邮寄、翻录录影带、无代理的平面广告胶片等费用),费用由甲方负责,计入杂费项目中。 5、 如因甲方延期付款而出现的问题,责任由甲方负责。以上未尽事宜,双方友好协商。本协议一式两份,双方各执一份,由双方签字盖章后生效。甲方 :乙方:篇二:广告合同书甲方 : 乙方 : 地址 : 地址:根据《中华人民共和国经济合同法》及有关规定,签订本协议,并共同遵守。 一、甲方委托乙方制作、发布、宣传:具体内容如下表:广告费用付款方式:广告费用总额共计人民币(小写 ):元广饶采纳甲方签字确认的样稿为准,乙方负责画面的设计制作。乙方有权审查广告内容和表现形式,对不符合法律、法规的各个内容和表现方式,甲方做出修改前,乙方有权拒绝发...

1、当您付费下载文档后,您只拥有了使用权限,并不意味着购买了版权,文档只能用于自身使用,不得用于其他商业用途(如 [转卖]进行直接盈利或[编辑后售卖]进行间接盈利)。
2、本站所有内容均由合作方或网友上传,本站不对文档的完整性、权威性及其观点立场正确性做任何保证或承诺!文档内容仅供研究参考,付费前请自行鉴别。
3、如文档内容存在违规,或者侵犯商业秘密、侵犯著作权等,请点击“违规举报”。

碎片内容

广告合同时间怎么计算

不二商店+ 关注
实名认证
内容提供者

我是你的不二选择

确认删除?
VIP
微信客服
  • 扫码咨询
会员Q群
  • 会员专属群点击这里加入QQ群
客服邮箱
回到顶部