电脑桌面
添加小米粒文库到电脑桌面
安装后可以在桌面快捷访问

经济合同审核管理办法

经济合同审核管理办法_第1页
1/7
经济合同审核管理办法_第2页
2/7
经济合同审核管理办法_第3页
3/7
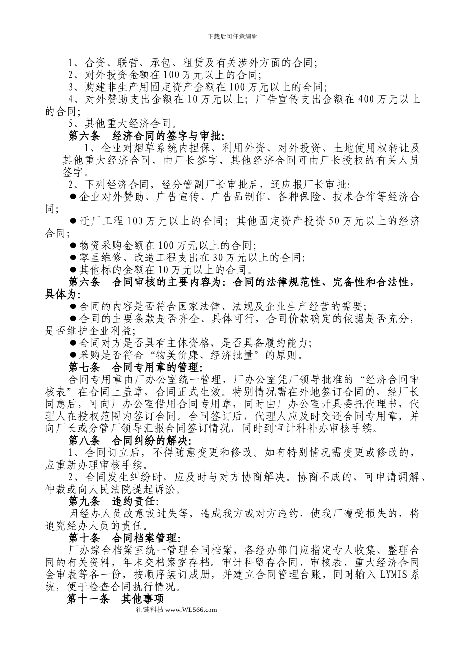
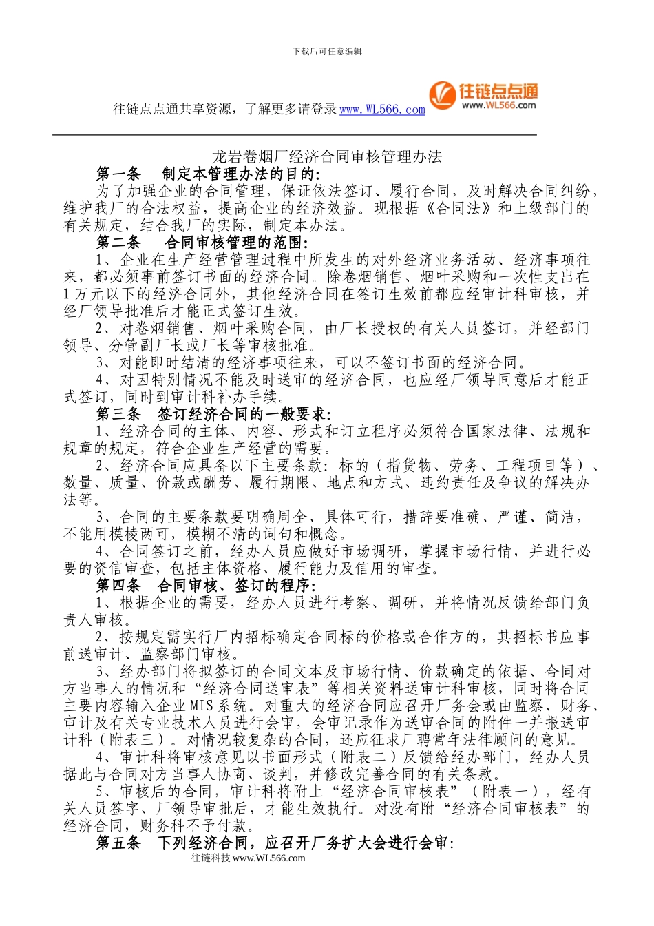
下载后可任意编辑往链点点通共享资源,了解更多请登录 www.WL566.com龙岩卷烟厂经济合同审核管理办法第一条制定本管理办法的目的:为了加强企业的合同管理,保证依法签订、履行合同,及时解决合同纠纷,维护我厂的合法权益,提高企业的经济效益。现根据《合同法》和上级部门的有关规定,结合我厂的实际,制定本办法。第二条 合同审核管理的范围:1、企业在生产经营管理过程中所发生的对外经济业务活动、经济事项往来,都必须事前签订书面的经济合同。除卷烟销售、烟叶采购和一次性支出在1 万元以下的经济合同外,其他经济合同在签订生效前都应经审计科审核,并经厂领导批准后才能正式签订生效。 2、对卷烟销售、烟叶采购合同,由厂长授权的有关人员签订,并经部门领导、分管副厂长或厂长等审核批准。3、对能即时结清的经济事项往来,可以不签订书面的经济合同。4、对因特别情况不能及时送审的经济合同,也应经厂领导同意后才能正式签订,同时到审计科补办手续。第三条 签订经济合同的一般要求:1、经济合同的主体、内容、形式和订立程序必须符合国家法律、法规和规章的规定,符合企业生产经营的需要。2、经济合同应具备以下主要条款:标的(指货物、劳务、工程项目等) 、数量、质量、价款或酬劳、履行期限、地点和方式、违约责任及争议的解决办法等。3、合同的主要条款要明确周全、具体可行,措辞要准确、严谨、简洁,不能用模棱两可,模糊不清的词句和概念。4、合同签订之前,经办人员应做好市场调研,掌握市场行情,并进行必要的资信审查,包括主体资格、履行能力及信用的审查。第四条 合同审核、签订的程序:1、根据企业的需要,经办人员进行考察、调研,并将情况反馈给部门负责人审核。 2、按规定需实行厂内招标确定合同标的价格或合作方的,其招标书应事前送审计、监察部门审核。3、经办部门将拟签订的合同文本及市场行情、价款确定的依据、合同对方当事人的情况和“经济合同送审表”等相关资料送审计科审核,同时将合同主要内容输入企业 MIS 系统。对重大的经济合同应召开厂务会或由监察、财务、审计及有关专业技术人员进行会审,会审记录作为送审合同的附件一并报送审计科(附表三)。对情况较复杂的合同,还应征求厂聘常年法律顾问的意见。4、审计科将审核意见以书面形式(附表二)反馈给经办部门,经办人员据此与合同对方当事人协商、谈判,并修改完善合同的有关条款。5、审核后的合同,审计科将附上“经济合同审核表”(附表...

1、当您付费下载文档后,您只拥有了使用权限,并不意味着购买了版权,文档只能用于自身使用,不得用于其他商业用途(如 [转卖]进行直接盈利或[编辑后售卖]进行间接盈利)。
2、本站所有内容均由合作方或网友上传,本站不对文档的完整性、权威性及其观点立场正确性做任何保证或承诺!文档内容仅供研究参考,付费前请自行鉴别。
3、如文档内容存在违规,或者侵犯商业秘密、侵犯著作权等,请点击“违规举报”。

碎片内容

经济合同审核管理办法

您可能关注的文档

确认删除?
VIP
微信客服
  • 扫码咨询
会员Q群
  • 会员专属群点击这里加入QQ群
客服邮箱
回到顶部