电脑桌面
添加小米粒文库到电脑桌面
安装后可以在桌面快捷访问

(完整版)疫苗学期末复习知识点

(完整版)疫苗学期末复习知识点_第1页
1/7
(完整版)疫苗学期末复习知识点_第2页
2/7
(完整版)疫苗学期末复习知识点_第3页
3/7
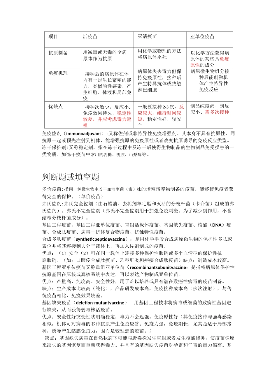
疫苗学期末复习知识点名词解释:疫苗:它是采用微生物或其毒素、酶、动物的血清、细胞等制备的供预防和治疗用的试剂,是为了预防、控制传染病的发生或流行,用于人或动物体的预防接种的预防性生物制品。(或是将病原微生物(如细菌、立克次氏体、病毒等)及其代谢产物,经过人工减毒、灭活或利用基因工程等方法制成的用于预防传染病的自动免疫制剂)。免疫原性:指疫苗接种进入机体后引起抗体产生免疫应答的强度和持续时间。影响免疫原性强弱的因素包括机体的因素和疫苗的因素。免疫应答:指机体免疫系统受到抗原刺激后,免疫细胞对抗原的识别,并产生一系列复杂的免疫反应过程,可分为特异性免疫和非特异性免疫。半数致死量(medianlethaldose,LD50):是指能使接种实验动物在感染后一定时限内死亡一半所需要的微生物量或毒素量。半数感染量(medianinfectiondose,ID50):是指能使感染实验动物、鸡胚或细胞后,在感染后一定时限内感染发病一半所需要的微生物量。内毒素夕卜毒素来源革兰阴性菌裂解产生革兰阳性菌及少数革兰阴性菌产生方式细菌崩解后释放合成分泌到菌体外的化学成分脂多糖(LPS)蛋白质稳定性较稳定,耐热不稳定,易被热、酸和消化酶灭活毒性作用弱,对组织无选择性,各种内毒素毒性作用相似强,对组织细胞有高度选择性,并能引起特殊的病变和症状医学抗原性较弱,免疫应答不足以中和毒性强,可刺激机体产生抗毒素,能否产生类毒素不能经 0.3%〜0.4%甲醛液作用成类毒素致热性常使宿主发热对宿主不致热灭活疫苗:是用免疫原性强的病原微生物或其代谢产物,接种于动物、鸡胚、组织或细胞培养物中生长繁殖后、经灭活处理使其失去致病力,但仍保留完整的生物结构和免疫原性。疫苗中含有的菌体或病毒颗粒是“死”的,因此又称作死疫苗。弱(减)毒活疫苗:是通过不同的方法手段,使病原体的毒力即致病性减弱或丧失后获得的一种由完整的微生物组成的疫苗制品。因其中的微生物体是活的,因此也叫活苗。亚单位(组分)疫苗(组分疫苗):指的是除去病原体中无免疫保护作用的有害成分,保留其有效的免疫原成分制成疫苗。项目活疫苗灭活疫苗亚单位疫苗抗原制备用减毒或无毒的全病原体作为抗原用化学或物理的方法将病原体杀死以化学方法获得病原体的某些具免疫原性的成分免疫机理接种后的病原体在体内有一定生长繁殖的能力,类似隐性感染,产生细胞、体液和局部免疫病原体失去毒力但保持免疫原性,接种后产生特异抗体或致敏淋巴细胞病原微生物...

1、当您付费下载文档后,您只拥有了使用权限,并不意味着购买了版权,文档只能用于自身使用,不得用于其他商业用途(如 [转卖]进行直接盈利或[编辑后售卖]进行间接盈利)。
2、本站所有内容均由合作方或网友上传,本站不对文档的完整性、权威性及其观点立场正确性做任何保证或承诺!文档内容仅供研究参考,付费前请自行鉴别。
3、如文档内容存在违规,或者侵犯商业秘密、侵犯著作权等,请点击“违规举报”。

碎片内容

(完整版)疫苗学期末复习知识点

wxg+ 关注
实名认证
内容提供者

该用户很懒,什么也没介绍

确认删除?
VIP
微信客服
  • 扫码咨询
会员Q群
  • 会员专属群点击这里加入QQ群
客服邮箱
回到顶部