电脑桌面
添加小米粒文库到电脑桌面
安装后可以在桌面快捷访问

课题十五:三相异步电动机常见故障分析与排除资料

课题十五:三相异步电动机常见故障分析与排除资料_第1页
1/11
课题十五:三相异步电动机常见故障分析与排除资料_第2页
2/11
课题十五:三相异步电动机常见故障分析与排除资料_第3页
3/11
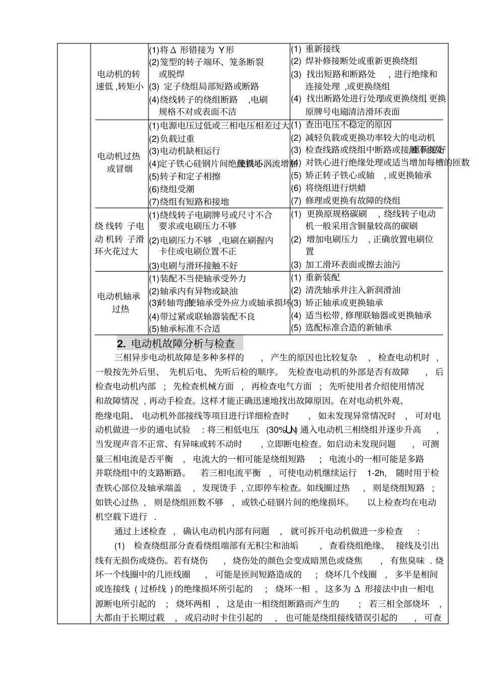
理论课教案2004 至2005 学年第一 学期第 12 周授课班级 :0 一 班任课老师 :课程名称技能训练课次内容名称审批签字课题八三相异步电动机的安装与维修三、三相异步电动机常见故障分析与排除年月日授课方法讲述时 授 课 数教学目的和要求通过学习使学生掌握三相异步电动机常见故障分析与排除的方法。教学重点1. 三相异步电动机的常见故障2.电动机故障分析与检查3. 定子绕组故障的排除4. 转子绕组故障的排除教学难点定子绕组故障的排除;转子绕组故障的排除复习提问三相异步电动机的结构课外作业题号教学过程第三单元电机与变压器检修课题八三相异步电动机的安装与维修三相异步电动机具有结构简单、价格低廉、 坚固耐用、 检修与维修方便等优点, 在工农业生产中获得了广泛的应用。Y 系列三相异步电动机是20世纪 80年代我国生产的最先进的三相异步电动机。它采用 B 级绝缘 , 功率等级与机座均比J02系列同机座号升高一级功率, 效率比J02系列平均提高 0.41%, 堵转转矩比 J02系列提高 33%, 噪声比 J02系列平均降低了5~1OdB, 质量比 J02系列平均轻了 12%; 但其功率因数比J02系列略有降低。Y 系列电动机功率等级、技术条件、机座安装尺寸、接线序号与国际电工委员会(IEC) 标准相同 , 这样利于出口及进口设备的国产化。其型号表示方法为: 三、三相异步电动机常见故障分析与排除1. 三相异步电动机的常见故障三相异步电动机的常见故障及检修方法见表 8-7. 表 8-7 三相异步电动机常见故障一览表故障现象可能原因检修方法电源接通后, 电动机不能启动或有异常声音(1) 熔丝熔断(2) 电源线或绕组断线(3) 开关或启动设备接触不良(4) 定子、转子相擦(5) 轴承损坏或有异物卡住(6) 定子铁心或其他零件松动(7) 负载过重或负载机械卡死(8) 电源电压过低(9) 机壳破裂(10) 绕组连线错误(11) 定子绕组断路或短路(1) 更换熔丝(2) 查出断路处 , 重新接好(3) 修复开关或启动设备, 使其正常(4) 找出相擦的原因, 校正转轴(5) 清洗、检查或更换轴承(6) 将定子铁心或其他零件复位, 重新焊牢或紧固(7) 减轻拖动负载 , 检查负载机械和传动装置(8) 调整网络电压(9) 修补机壳或更换电动机(10) 检查首尾端 , 正确连线(11) 检查绕组断路和接地处, 重新接好故障现象可能原因检修方法电动机的转速低 ,转矩小(1)将 Δ 形错接为 Y形(2)笼型的转子端环、笼条断裂或脱焊(3) 定子绕组局部短路或断路(4)绕线...

1、当您付费下载文档后,您只拥有了使用权限,并不意味着购买了版权,文档只能用于自身使用,不得用于其他商业用途(如 [转卖]进行直接盈利或[编辑后售卖]进行间接盈利)。
2、本站所有内容均由合作方或网友上传,本站不对文档的完整性、权威性及其观点立场正确性做任何保证或承诺!文档内容仅供研究参考,付费前请自行鉴别。
3、如文档内容存在违规,或者侵犯商业秘密、侵犯著作权等,请点击“违规举报”。

碎片内容

课题十五:三相异步电动机常见故障分析与排除资料

文库响当当+ 关注
实名认证
内容提供者

该用户很懒,什么也没介绍

确认删除?
VIP
微信客服
  • 扫码咨询
会员Q群
  • 会员专属群点击这里加入QQ群
客服邮箱
回到顶部