电脑桌面
添加小米粒文库到电脑桌面
安装后可以在桌面快捷访问

房屋个人租赁合同书的范文

房屋个人租赁合同书的范文_第1页
1/7
房屋个人租赁合同书的范文_第2页
2/7
房屋个人租赁合同书的范文_第3页
3/7
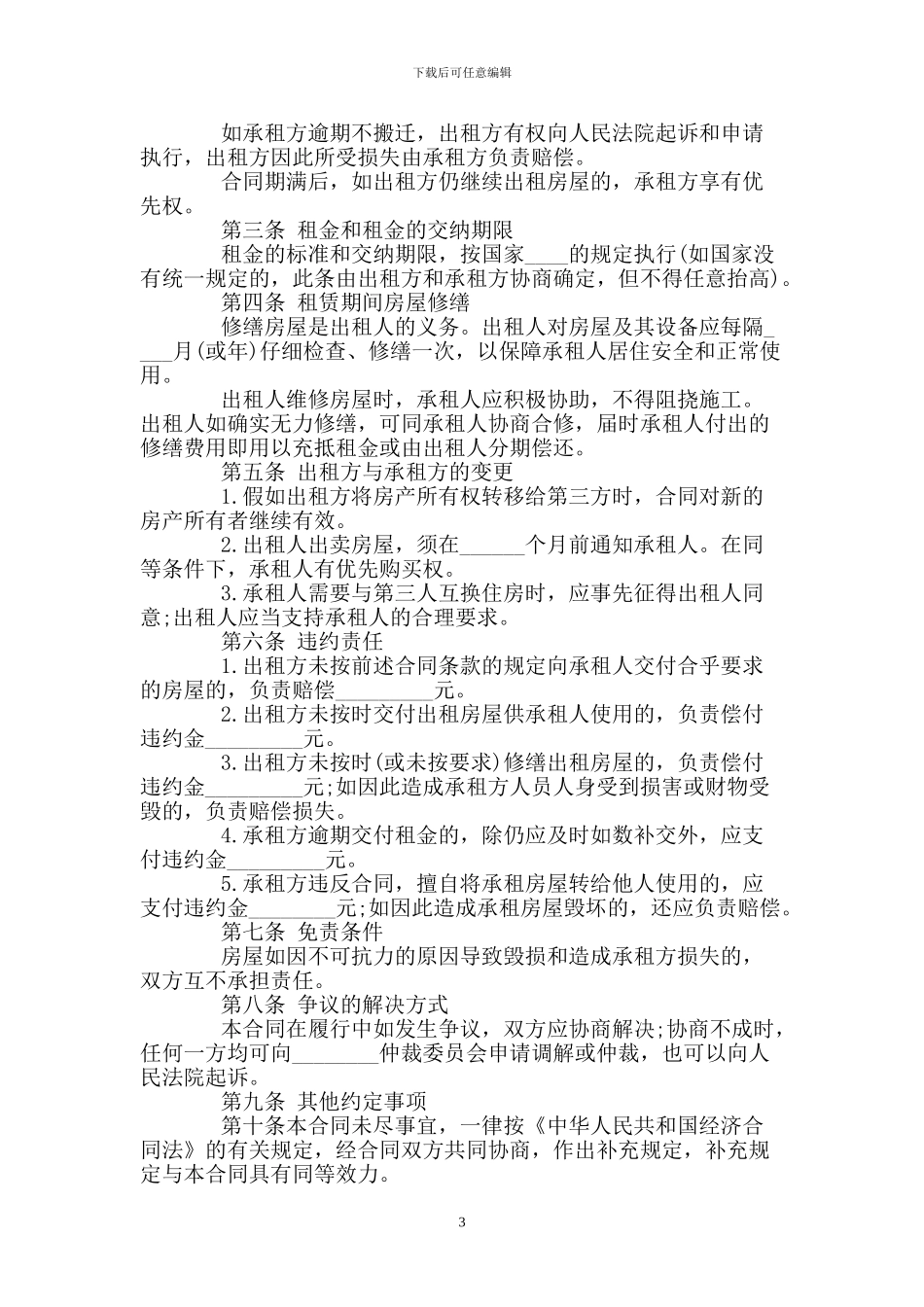
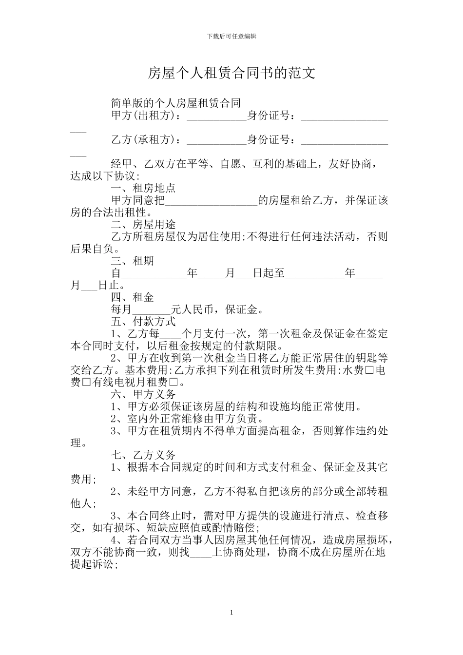
下载后可任意编辑房屋个人租赁合同书的范文 简单版的个人房屋租赁合同 甲方(出租方):___________身份证号:___________________ 乙方(承租方):___________身份证号:___________________ 经甲、乙双方在平等、自愿、互利的基础上,友好协商,达成以下协议: 一、租房地点 甲方同意把_________________的房屋租给乙方,并保证该房的合法出租性。 二、房屋用途 乙方所租房屋仅为居住使用;不得进行任何违法活动,否则后果自负。 三、租期 自____________年_____月___日起至___________年_____月___日止。 四、租金 每月_______元人民币,保证金。 五、付款方式 1、乙方每____个月支付一次,第一次租金及保证金在签定本合同时支付,以后租金按规定的付款期限。 2、甲方在收到第一次租金当日将乙方能正常居住的钥匙等交给乙方。基本费用:乙方承担下列在租赁时所发生费用:水费□电费□有线电视月租费□。 六、甲方义务 1、甲方必须保证该房屋的结构和设施均能正常使用。 2、室内外正常维修由甲方负责。 3、甲方在租赁期内不得单方面提高租金,否则算作违约处理。 七、乙方义务 1、根据本合同规定的时间和方式支付租金、保证金及其它费用; 2、未经甲方同意,乙方不得私自把该房的部分或全部转租他人; 3、本合同终止时,需对甲方提供的设施进行清点、检查移交,如有损坏、短缺应照值或酌情赔偿; 4、若合同双方当事人因房屋其他任何情况,造成房屋损坏,双方不能协商一致,则找____上协商处理,协商不成在房屋所在地提起诉讼;1下载后可任意编辑 5、乙方如因使用不当损坏房屋及设施的,应负责修复原状或予以经济赔偿。若水、电、等使用不当或人为造成的人身伤亡和意外事故,与房东无关,后果自负。 八、违约处理 1、如乙方违反本合同第七条,甲方有权终止合同,收回房屋,没收剩余房款,如不足低过甲方损失,乙方应予以赔偿; 2、如甲方违反本合同第六条,应根据________个月租金向乙方支付违约金,并退回剩余房款及保证金; 九、补充条款 明细清单,水表读数_____度,电表总读数_____度,门钥匙____把。 十、本合同未尽事宜,一律按《中华人民共和国合同法》的有关规定,经双方协商作了补充规定,补充规定与本合同具有同等法律效力。 十一、如因洪水、地震、火灾、拆迁和法律法规政府政策变化等不可抗力原因,导致本协议不能全面履行,甲、乙互不承担违约责任。租金按实际租赁时间计算,多退少补。 十二、本合同一式____份...

1、当您付费下载文档后,您只拥有了使用权限,并不意味着购买了版权,文档只能用于自身使用,不得用于其他商业用途(如 [转卖]进行直接盈利或[编辑后售卖]进行间接盈利)。
2、本站所有内容均由合作方或网友上传,本站不对文档的完整性、权威性及其观点立场正确性做任何保证或承诺!文档内容仅供研究参考,付费前请自行鉴别。
3、如文档内容存在违规,或者侵犯商业秘密、侵犯著作权等,请点击“违规举报”。

碎片内容

房屋个人租赁合同书的范文

您可能关注的文档

确认删除?
VIP
微信客服
  • 扫码咨询
会员Q群
  • 会员专属群点击这里加入QQ群
客服邮箱
回到顶部