电脑桌面
添加小米粒文库到电脑桌面
安装后可以在桌面快捷访问

2024年劳动保障工作人员试题VIP免费

2024年劳动保障工作人员试题_第1页
1/10
2024年劳动保障工作人员试题_第2页
2/10
2024年劳动保障工作人员试题_第3页
3/10
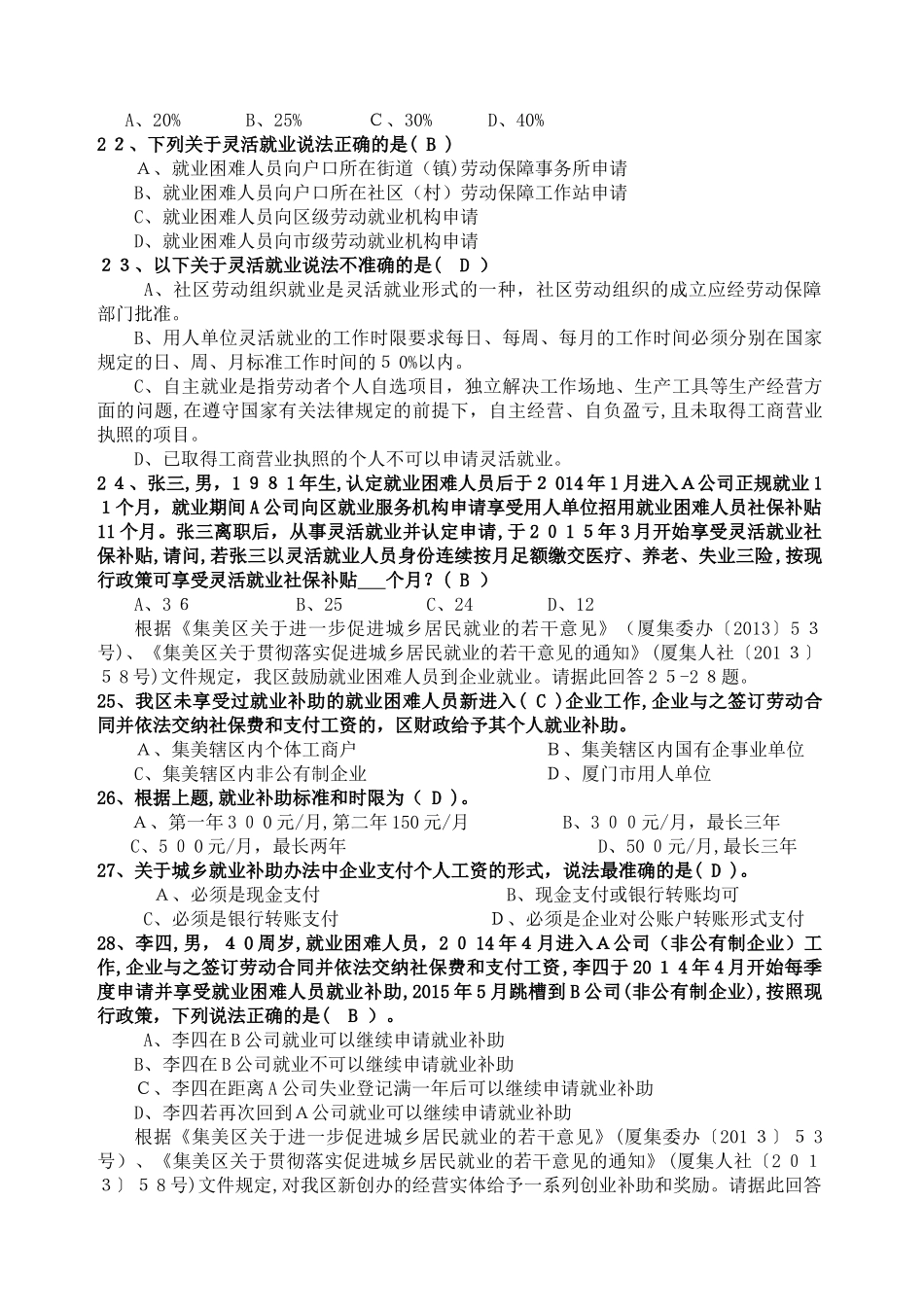
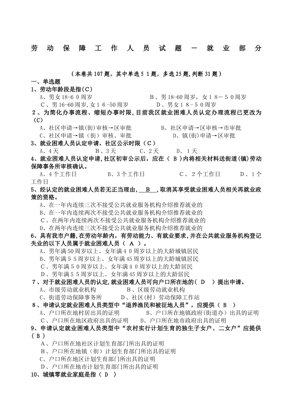
劳动保障工作人员试题-就业部分(本卷共107题,其中单选51题,多选25题,判断31题)一、单选题1、劳动年龄段是指(C)A、男女18-60周岁B、男18-60周岁,女18-50周岁C、男16-60周岁,女16-50周岁D、男女18-50周岁2、为简化办事流程、缩短办事时限,目前我区就业困难人员认定办理流程已更改为(C)A、社区申请→镇(街)审核→区审批B、社区申请→区审核→市审批C、社区申请→镇(街)审核、审批D、镇(街)申请→区审批3、就业困难人员认定申请,社区公示时限(C)A、4天B、3天C、2天D、1天4、就业困难人员认定申请,社区初审公示后,应在(B)内将相关材料送街道(镇)劳动保障事务所审核确认。A、4个工作日B、3个工作日C、2个工作日D、1个工作日5、经认定的就业困难人员若无正当理由,B,取消其享受就业困难人员相关再就业政策的资格。A、在一年内连续三次不接受公共就业服务机构介绍推荐就业的B、在一年内连续两次不接受公共就业服务机构介绍推荐就业的C、在两年内连续两次不接受公共就业服务机构介绍推荐就业的D、在两年内连续三次不接受公共就业服务机构介绍推荐就业的6、具有我市户籍,在劳动年龄内,有劳动能力、有就业要求,并在公共就业服务机构登记失业的以下人员属于就业困难人员(A)。A、男年满50周岁以上、女年满40周岁以上的大龄城镇居民B、男年满55周岁以上、女年满45周岁以上的大龄城镇居民C、男年满50周岁以上、女年满40周岁以上的大龄居民D、男年满55周岁以上、女年满45周岁以上的大龄居民7、对于就业困难人员的认定,就业困难人员可向户口所在地的(D)提出申请。A、市级劳动就业机构B、区级劳动就业机构C、街道劳动保障事务所D、社区(村)劳动保障工作站8、申请认定就业困难人员类型中“退养渔民和被征地人员”,应提供(B)A、户口所在地村居出具的证明B、户口所在地镇政府(街道办)出具的证明C、户口所在地区政府出具的证明D、户口所在地市政府出具的证明9、申请认定就业困难人员类型中“农村实行计划生育的独生子女户、二女户”应提供(B)A、户口所在地社区计划生育部门所出具的证明B、户口所在地镇(街)计划生育部门所出具的证明C、户口所在地区计划生育部门所出具的证明D、户口所在地市计划生育部门所出具的证明10、城镇零就业家庭是指(D)A、法定劳动年龄段内、有就业要求的家庭人员均处于失业状况的城镇居民家庭B、法定劳动年龄段内、有劳动能力的家庭人员均处于失业状态的城镇居民家庭C、有劳动能力、有就业要求的家庭人员均处于失业状态的城镇居民家庭D、法定劳动年龄段内、有劳动能力、有就业要求的家庭人员均处于失业状态,且无经营性、投资性收入的城镇居民家庭11、对于就业困难人员认定条件,以下说法不正确的是(D)A、“连续失业一年以上”指解除或终止劳动关系且办理失业登记手续超过一年以上B、城镇零就业家庭必须先经过劳动保障部门认定C、已参加失业保险并连续失业一年以上的农村进城务工劳动者可以申请D、年满45周岁以上的城镇居民可以申请12、就业困难人员类型中,农村实行计划生育的独生子女户、二女户中,需满足(B)A、男性年满45周岁以上、女性年满35周岁以上;B、男性年满40周岁以上、女性年满30周岁以上;C、男性年满40周岁以上、女性年满35周岁以上;D、男性年满35周岁以上、女性年满30周岁以上;13、就业困难人员除首次认定之日时距国家法定退休年龄不足5年(即男性年满55周岁、女性工人年满45周岁、女性干部年满50周岁),享受相关补贴政策可延长至退休年龄外,其余人员享受各项社保补贴、岗位补贴期限相加累计最长不超过(B)。A、1年B、3年C、5年D、8年14、人力资源社会保障系统全国统一咨询服务设有专用号码,主要用于人力资源和社会保障政策业务咨询、政务公开、投诉举报、社保账户查询等服务。(A)A、12333B、12306C、12366D、1231515、本区就业困难人员进入辖区非公有制企业正规就业,居民年本人可以享受哪项优惠政策?(A)A、城乡居民就业补助B、用人单位招用就业困难人员社保补贴C、一次性奖励金D、公益性岗位工资性补贴16、就业困难人员灵活就业后经认定并缴纳社会保险的,给予社会保险...

1、当您付费下载文档后,您只拥有了使用权限,并不意味着购买了版权,文档只能用于自身使用,不得用于其他商业用途(如 [转卖]进行直接盈利或[编辑后售卖]进行间接盈利)。
2、本站所有内容均由合作方或网友上传,本站不对文档的完整性、权威性及其观点立场正确性做任何保证或承诺!文档内容仅供研究参考,付费前请自行鉴别。
3、如文档内容存在违规,或者侵犯商业秘密、侵犯著作权等,请点击“违规举报”。

碎片内容

2024年劳动保障工作人员试题

您可能关注的文档

确认删除?
VIP
微信客服
  • 扫码咨询
会员Q群
  • 会员专属群点击这里加入QQ群
客服邮箱
回到顶部