电脑桌面
添加小米粒文库到电脑桌面
安装后可以在桌面快捷访问

2024年劳动关系管理师考试题库VIP免费

2024年劳动关系管理师考试题库_第1页
1/7
2024年劳动关系管理师考试题库_第2页
2/7
2024年劳动关系管理师考试题库_第3页
3/7
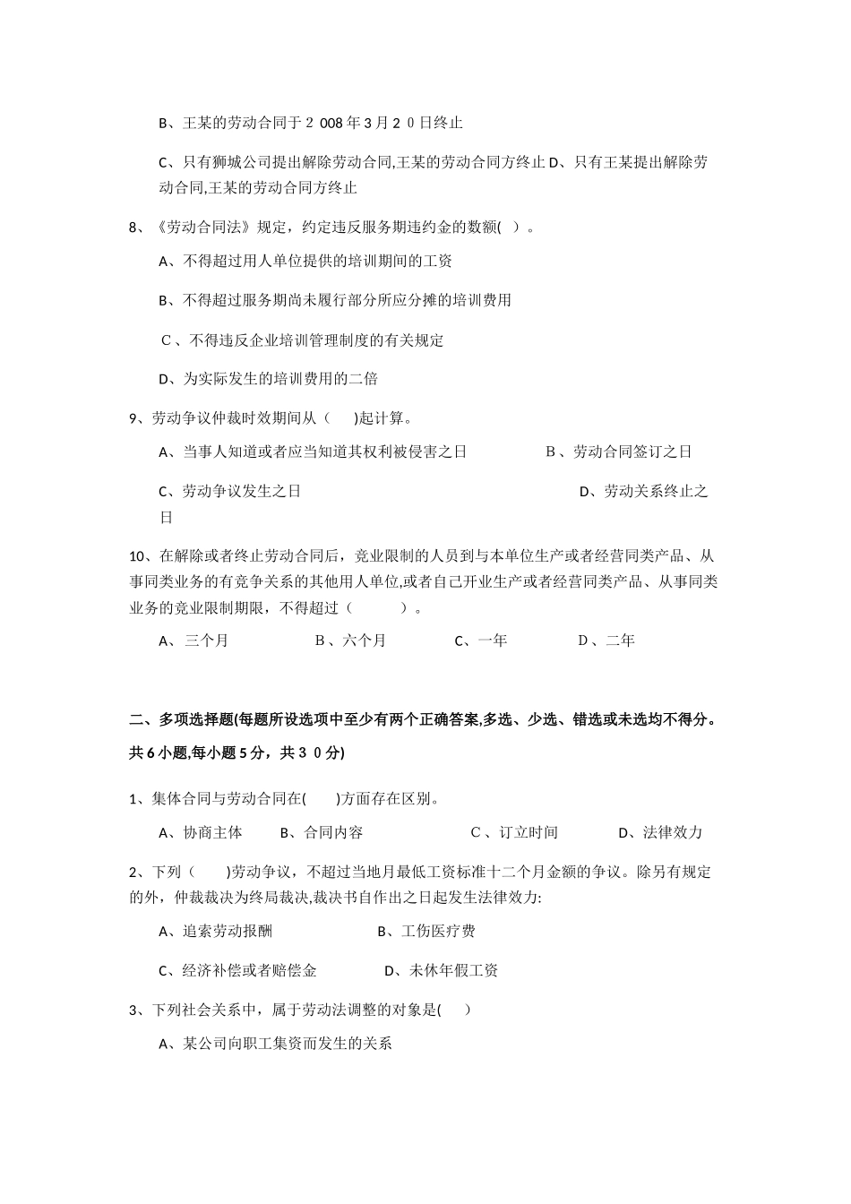
劳动关系管理师考试题库一、单项选择题(共10小题,每小题3分,共30分)1、按照我国《工会法》的规定,()人以上的企业应当建立基层工会委员会。A、20人B、25人C、50人D、200人2、根据《最高人民法院关于审理劳动争议案件适用法律若干问题的解释(三)》,劳动者主张加班费,对加班事实举证责任分配的说法正确的是:()A、劳动者承担B、用人单位承担C、劳动者和用人单位共同承担D、人民法院决定举证责任的分配3、集体合同由工会代表企业职工一方与用人单位订立;尚未建立工会的用人单位,由()与用人单位订立。A、上级工会B、上级工会指定工会人员C、上级工会指导劳动者推举的代表D、职工代表4、张三基本薪资为5000元,签订标准工时合同,一周工作五天,每天工作8小时,工作日累计加班5小时,休息日累计加班3小时。张三当月加班工资为()。A、183.91元B、387.93元C、405.06元D、459.77元5、用人单位经济性裁员后,在()内重新招用人员的,应当通知被裁减的人员,并在同等条件下优先招用被裁减的人员。A、六个月B、一年C、二年D、三年6、韩某是甲公司实行综合计算工时制的职工,2011年1月1日韩某到公司上班,下列关于工资报酬支付的说法,正确的是:()A、由于实行综合计算工时,韩某属于正常工作,甲公司不需支付加班费B、甲公司可以安排补休,不需支付加班费C、如果该月韩某的工作时间在国家法律规定的范围内,甲公司不需支付加班费D、甲公司应支付给韩某不低于工资的300%的工资报酬7、王程与狮城公司签订的劳动合同于2008年3月1日到期,王程于2008年2月20日突发急病住院,于2008年3月20日医疗期满出院,下列说法正确的是:()A、王某的劳动合同于2008年3月l日终止B、王某的劳动合同于2008年3月20日终止C、只有狮城公司提出解除劳动合同,王某的劳动合同方终止D、只有王某提出解除劳动合同,王某的劳动合同方终止8、《劳动合同法》规定,约定违反服务期违约金的数额()。A、不得超过用人单位提供的培训期间的工资B、不得超过服务期尚未履行部分所应分摊的培训费用C、不得违反企业培训管理制度的有关规定D、为实际发生的培训费用的二倍9、劳动争议仲裁时效期间从()起计算。A、当事人知道或者应当知道其权利被侵害之日B、劳动合同签订之日C、劳动争议发生之日D、劳动关系终止之日10、在解除或者终止劳动合同后,竞业限制的人员到与本单位生产或者经营同类产品、从事同类业务的有竞争关系的其他用人单位,或者自己开业生产或者经营同类产品、从事同类业务的竞业限制期限,不得超过()。A、三个月B、六个月C、一年D、二年二、多项选择题(每题所设选项中至少有两个正确答案,多选、少选、错选或未选均不得分。共6小题,每小题5分,共30分)1、集体合同与劳动合同在()方面存在区别。A、协商主体B、合同内容C、订立时间D、法律效力2、下列()劳动争议,不超过当地月最低工资标准十二个月金额的争议。除另有规定的外,仲裁裁决为终局裁决,裁决书自作出之日起发生法律效力:A、追索劳动报酬B、工伤医疗费C、经济补偿或者赔偿金D、未休年假工资3、下列社会关系中,属于劳动法调整的对象是()A、某公司向职工集资而发生的关系B、劳动者甲与劳动者乙发生的借贷关系C、某公司与其职工因补发津贴问题而发生的关系D、某民工被个体餐馆录用为服务员而发生的关系4、根据《劳动争议调解仲裁法》规定,下列属于仲裁时效中断的有()A、当事人一方向对方当事人主张权利B、当事人一方向有关部门请求权利救济C、由于当事人突然患病住院或者身受重伤等事由,无法在时效期内提出仲裁申请D、对方当事人同意履行义务5、以下哪些企业的劳动规章制度适用于有效管理?()A、公司规定员工每周工作6天,每天工作6小时B、公司在员工入职时通过电子邮件的方式向员工送达员工手册C、公司更新薪酬福利制度文本后,和员工代表协商替代原制度但未达成一致D、公司业务部门经理制定了部门管理制度,公司依据该制度与员工解除合同。6、企业劳动争议调解委员会由()和()组成。职工代表由工会成员担任或者由全体职工推举产生,企业代表由企业负责人指定。企业劳动争议调解委员会主任由工会成员或者双方...

1、当您付费下载文档后,您只拥有了使用权限,并不意味着购买了版权,文档只能用于自身使用,不得用于其他商业用途(如 [转卖]进行直接盈利或[编辑后售卖]进行间接盈利)。
2、本站所有内容均由合作方或网友上传,本站不对文档的完整性、权威性及其观点立场正确性做任何保证或承诺!文档内容仅供研究参考,付费前请自行鉴别。
3、如文档内容存在违规,或者侵犯商业秘密、侵犯著作权等,请点击“违规举报”。

碎片内容

2024年劳动关系管理师考试题库

您可能关注的文档

山水人家+ 关注
实名认证
内容提供者

读万卷书,行万里路。

确认删除?
VIP
微信客服
  • 扫码咨询
会员Q群
  • 会员专属群点击这里加入QQ群
客服邮箱
回到顶部