电脑桌面
添加小米粒文库到电脑桌面
安装后可以在桌面快捷访问

铸造工艺课程设计指导书1

铸造工艺课程设计指导书1_第1页
1/10
铸造工艺课程设计指导书1_第2页
2/10
铸造工艺课程设计指导书1_第3页
3/10
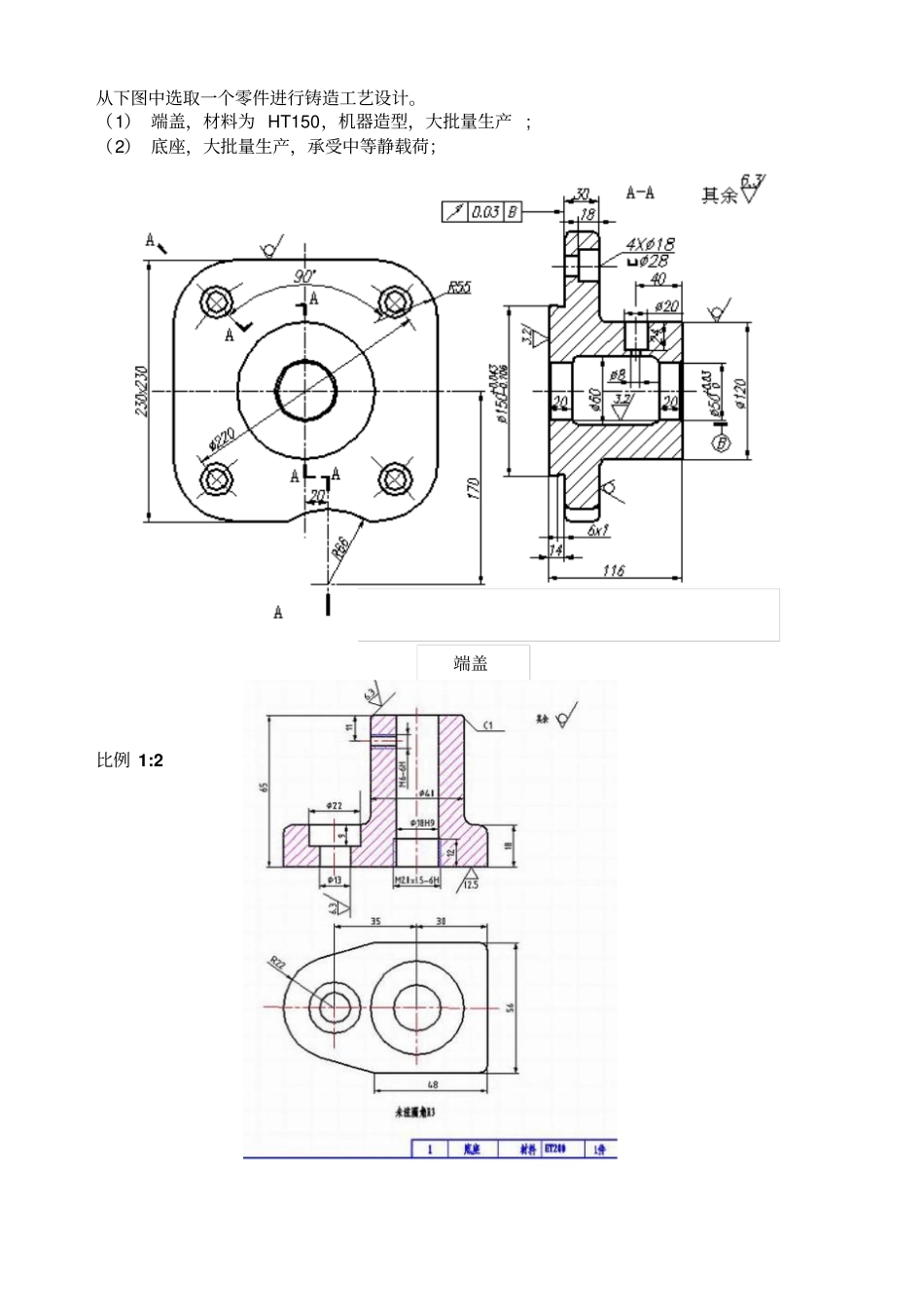
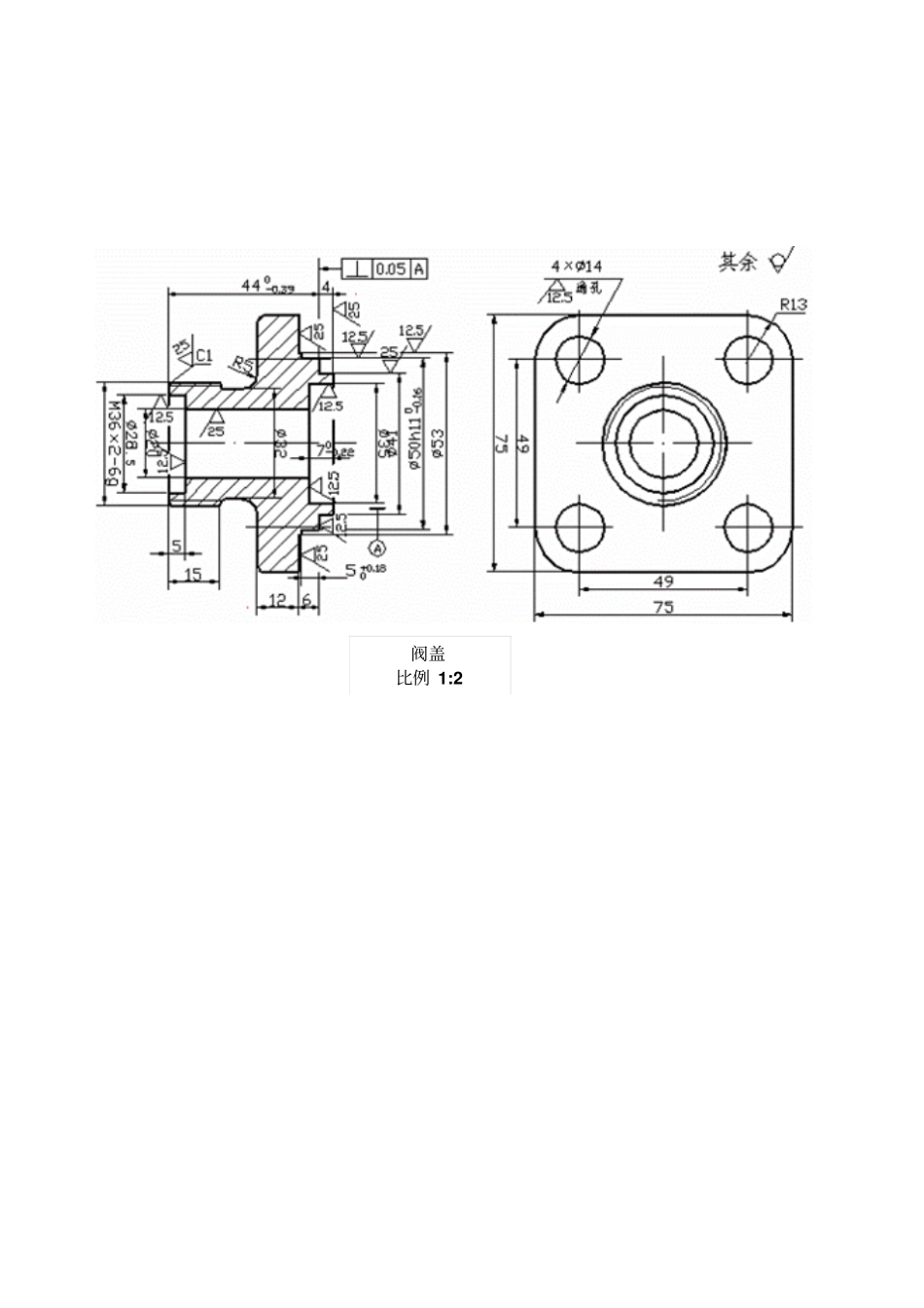
从下图中选取一个零件进行铸造工艺设计。(1) 端盖,材料为 HT150,机器造型,大批量生产 ; (2) 底座,大批量生产,承受中等静载荷;比例 1:2 端盖阀盖比例 1:2铸造工艺课程设计指导书§1 设计目的与要求1.通过课程设计巩固和加深铸造工艺课及其它有关基础课和技术基础课的知识;2.通过课程设计能较系统的掌握铸造工艺及工艺工装的设计方法,锻炼运用铸造工艺手册及其它技术资料的基本技能,以达到培养学生分析和解决铸造生产实际问题的能力;3.通过课程设计使学生进一步提高图纸、文字表达能力;4.为今后工作打下基础。§2 设计任务学生要在规定的时间(三周)内,必须完成一个中等复杂程度的零件,采用机器造型的主要铸造技术文件汇(编)制工作。具体任务包括:1.铸造工艺图一张2.模板装配图一张3.芯盒装配图一张4.铸型装配图一张5.铸造工艺卡一张6.设计说明书一份§3 设计内容和步骤铸造工艺课程设计总的程序是:根据已下达的课题任务-零件图进行详细的工艺分析后,绘制出铸造工艺图。然后以工艺图为依据,设计出模板图和芯盒图,然后再绘制铸型装配图(合箱图),最后编写设计说明书和工艺卡。§3.1 按设计步骤分别介绍各项主要内容与注意事项:§3.1.1 首先了解和熟悉铸造零件图纸通过阅读图纸,应着重了解以下各点:1.了解铸造零件的结构形状及各投影间的关系,建立零件形状的明确完整的立体概念,以保证工艺设计及各项设计制图工作的顺利进行;2.弄清零件图的各项尺寸,并着重记录铸造零件的重量,主要壁厚及最大壁厚,零件最大尺寸(长宽高轮廓尺寸),以供工艺设计使用;3.零件各项公差要求,零件加工位置及零件各项加工要求(包括边面光洁度),并对加工方法做初步了解;4.零件材质及性能要求,以及图纸上指出的各项特殊技术要求。§3.1.2 了解和分析铸造零件在机器中的位置和作用进一步了解其负载情况及其工作条件,如了解零件所受载荷性质(静载荷,交变载荷,冲击载荷等)和载荷大小,并对受力情况做初步了解。§3.1.3 了解设计任务所要求的生产批量在课程设计中,一般按成批或大量生产进行。§3.1.4 确定铸件技术条件铸造技术条件包括铸件的材质,牌号,化学成分,金相组织,机械性能与加工要求;铸件质量与重量偏差;零件在机器上的工作条件,铸件质量检查的方法。例:是否要做水压测验与超声探伤;铸造缺陷的限制程度与允许焊补的条件;铸件热处理的要求等等。这些技术条件通常在零件设计部门...

1、当您付费下载文档后,您只拥有了使用权限,并不意味着购买了版权,文档只能用于自身使用,不得用于其他商业用途(如 [转卖]进行直接盈利或[编辑后售卖]进行间接盈利)。
2、本站所有内容均由合作方或网友上传,本站不对文档的完整性、权威性及其观点立场正确性做任何保证或承诺!文档内容仅供研究参考,付费前请自行鉴别。
3、如文档内容存在违规,或者侵犯商业秘密、侵犯著作权等,请点击“违规举报”。

碎片内容

铸造工艺课程设计指导书1

爱的疯狂+ 关注
实名认证
内容提供者

该用户很懒,什么也没介绍

确认删除?
VIP
微信客服
  • 扫码咨询
会员Q群
  • 会员专属群点击这里加入QQ群
客服邮箱
回到顶部