电脑桌面
添加小米粒文库到电脑桌面
安装后可以在桌面快捷访问

2017年NICE帕金森病指引:运动症状的药物治疗

2017年NICE帕金森病指引:运动症状的药物治疗_第1页
1/8
2017年NICE帕金森病指引:运动症状的药物治疗_第2页
2/8
2017年NICE帕金森病指引:运动症状的药物治疗_第3页
3/8
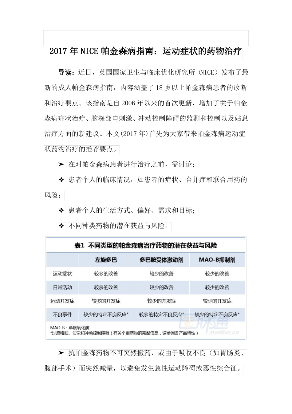
2017 年 NICE 帕金森病指南:运动症状的药物治疗导读:近日,英国国家卫生与临床优化研究所(NICE)发布了最新的成人帕金森病指南,内容涵盖了 18 岁以上帕金森病患者的诊断和治疗要点。该指南是自 2006 年以来的首次更新,增加了关于帕金森病症状治疗、脑深部电刺激、冲动控制障碍的监测和控制以及姑息治疗方面的新建议。本文(2017 年)首先为大家带来帕金森病运动症状药物治疗的推荐要点。➤ 在对帕金森病患者进行治疗之前,需讨论:❖ 患者个人的临床情况,如患者的症状、合并症和联合用药的风险;❖ 患者个人的生活方式、偏好、需求和目标;❖ 不同种类药物的潜在获益与风险。➤ 抗帕金森药物不可突然撤药,或由于吸收不良(如胃肠炎、腹部手术)而突然减量,以避免发生急性运动障碍或恶性综合征。➤ 由于恶性综合征的风险,不应使用停止抗帕金森药物(即“休药期”)的方法来减少运动并发症。➤ 鉴于突然更换抗帕金森药物的风险,所有住院治疗或在家接受护理的帕金森病患者均应做到:❖ 在恰当的时候给药,一些情况下这意味着需要自己用药;❖ 通过帕金森病专家调整用药,或仅在与帕金森病专家讨论过后方可调整用药。一线治疗➤ 当早期阶段的帕金森病患者运动症状影响其生活质量时,给予左旋多巴治疗。➤ 对于早期阶段的帕金森病患者,当运动症状不会影响生活质量时,考虑选择多巴胺受体激动剂、左旋多巴或单胺氧化酶 B(MAO-B)抑制剂。➤ 不要给予患者麦角衍生类多巴胺激动剂作为帕金森病的一线治疗。信息与支持➤ 帕金森病患者开始接受治疗时,请将以下风险信息以口头和书面信息的形式告知患者家属及护理人员,并记录讨论情况:❖ 所有多巴胺能治疗都可引起冲动控制障碍,且多巴胺激动剂风险增加;❖ 所有帕金森病治疗都可引起精神症状(幻觉和妄想),且多巴胺激动剂风险增加。运动症状的辅助治疗➤ 如果帕金森病患者出现异动症和/或运动症状波动,包括剂末现象,则在对治疗进行调整之前,应先咨询帕金森病专家。➤ 尽管已经提供了最佳左旋多巴治疗,但患者仍然发展为异动症或运动症状波动,则提供多巴胺激动剂、MAO-B 抑制剂或儿茶酚-O-甲基转移酶(COMT)抑制剂,作为帕金森病患者左旋多巴的辅助治疗。在此之前需讨论:❖ 患者个人的临床情况,如患者的症状、合并症和联合用药的风险;❖ 患者个人的生活方式、偏好、需求和目标;❖ 不同种类药物的潜在获益与风险。➤ 在大多数情况下,应选择非麦角衍生的...

1、当您付费下载文档后,您只拥有了使用权限,并不意味着购买了版权,文档只能用于自身使用,不得用于其他商业用途(如 [转卖]进行直接盈利或[编辑后售卖]进行间接盈利)。
2、本站所有内容均由合作方或网友上传,本站不对文档的完整性、权威性及其观点立场正确性做任何保证或承诺!文档内容仅供研究参考,付费前请自行鉴别。
3、如文档内容存在违规,或者侵犯商业秘密、侵犯著作权等,请点击“违规举报”。

碎片内容

2017年NICE帕金森病指引:运动症状的药物治疗

爱的疯狂+ 关注
实名认证
内容提供者

该用户很懒,什么也没介绍

确认删除?
VIP
微信客服
  • 扫码咨询
会员Q群
  • 会员专属群点击这里加入QQ群
客服邮箱
回到顶部