电脑桌面
添加小米粒文库到电脑桌面
安装后可以在桌面快捷访问

Step7-数据类型详细说明总结汇总

Step7-数据类型详细说明总结汇总_第1页
1/7
Step7-数据类型详细说明总结汇总_第2页
2/7
Step7-数据类型详细说明总结汇总_第3页
3/7
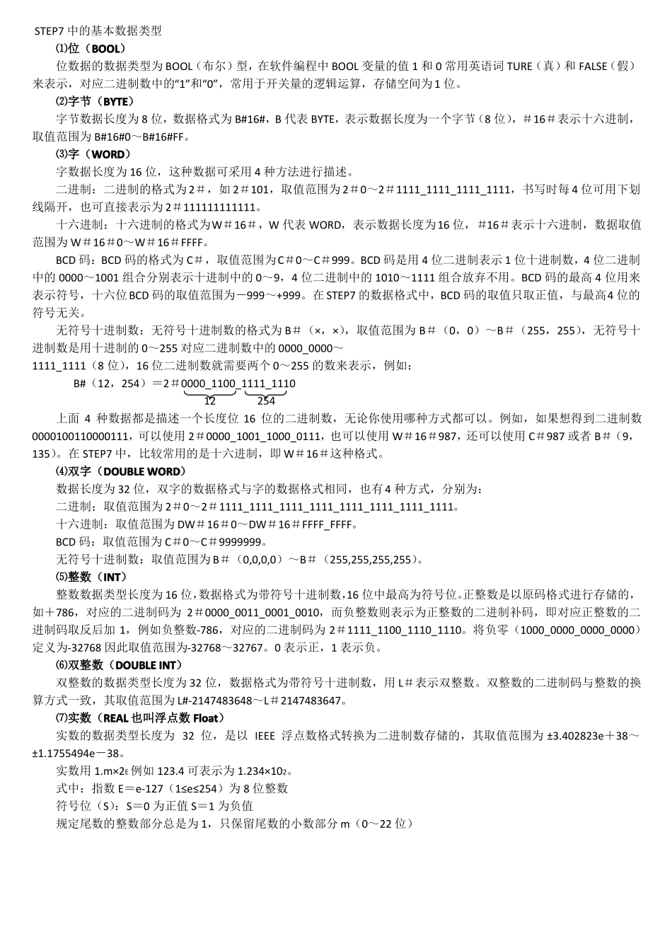
STEP7 中的基本数据类型⑴位(BOOL)位数据的数据类型为 BOOL(布尔)型,在软件编程中 BOOL 变量的值 1 和 0 常用英语词 TURE(真)和 FALSE(假)来表示,对应二进制数中的“1”和“0”,常用于开关量的逻辑运算,存储空间为1 位。⑵字节(BYTE)字节数据长度为 8 位,数据格式为 B#16#,B 代表 BYTE,表示数据长度为一个字节(8 位),#16#表示十六进制,取值范围为 B#16#0~B#16#FF。⑶字(WORD)字数据长度为 16 位,这种数据可采用 4 种方法进行描述。二进制:二进制的格式为 2#,如 2#101,取值范围为 2#0~2#1111_1111_1111_1111,书写时每 4 位可用下划线隔开,也可直接表示为 2#111111111111。十六进制:十六进制的格式为W#16#,W 代表 WORD,表示数据长度为16 位,#16#表示十六进制,数据取值范围为 W#16#0~W#16#FFFF。BCD 码:BCD 码的格式为 C#,取值范围为C#0~C#999。BCD 码是用 4 位二进制表示 1 位十进制数,4 位二进制中的 0000~1001 组合分别表示十进制中的 0~9,4 位二进制中的 1010~1111 组合放弃不用。BCD 码的最高 4 位用来表示符号,十六位BCD 码的取值范围为-999~+999。在 STEP7 的数据格式中,BCD 码的取值只取正值,与最高4 位的符号无关。无符号十进制数:无符号十进制数的格式为 B#(×,×),取值范围为 B#(0,0)~B#(255,255),无符号十进制数是用十进制的 0~255 对应二进制数中的 0000_0000~1111_1111(8 位),16 位二进制数就需要两个 0~255 的数来表示,例如:B#(12,254)=2#0000_1100_1111_111012254上面 4 种数据都是描述一个长度位 16 位的二进制数,无论你使用哪种方式都可以。例如,如果想得到二进制数0000100110000111,可以使用 2#0000_1001_1000_0111,也可以使用 W#16#987,还可以使用 C#987 或者 B#(9,135)。在 STEP7 中,比较常用的是十六进制,即 W#16#这种格式。⑷双字(DOUBLE WORD)数据长度为 32 位,双字的数据格式与字的数据格式相同,也有 4 种方式,分别为:二进制:取值范围为 2#0~2#1111_1111_1111_1111_1111_1111_1111_1111。十六进制:取值范围为 DW#16#0~DW#16#FFFF_FFFF。BCD 码:取值范围为 C#0~C#9999999。无符号十进制数:取值范围为 B#(0,0,0,0)~B#(255,255,255,255)。⑸整数(INT)整数数据类型长度为 16 位,...

1、当您付费下载文档后,您只拥有了使用权限,并不意味着购买了版权,文档只能用于自身使用,不得用于其他商业用途(如 [转卖]进行直接盈利或[编辑后售卖]进行间接盈利)。
2、本站所有内容均由合作方或网友上传,本站不对文档的完整性、权威性及其观点立场正确性做任何保证或承诺!文档内容仅供研究参考,付费前请自行鉴别。
3、如文档内容存在违规,或者侵犯商业秘密、侵犯著作权等,请点击“违规举报”。

碎片内容

Step7-数据类型详细说明总结汇总

您可能关注的文档

爱的疯狂+ 关注
实名认证
内容提供者

该用户很懒,什么也没介绍

确认删除?
VIP
微信客服
  • 扫码咨询
会员Q群
  • 会员专属群点击这里加入QQ群
客服邮箱
回到顶部