电脑桌面
添加小米粒文库到电脑桌面
安装后可以在桌面快捷访问

三医监管30项四川最新指标及要求

三医监管30项四川最新指标及要求_第1页
1/6
三医监管30项四川最新指标及要求_第2页
2/6
三医监管30项四川最新指标及要求_第3页
3/6
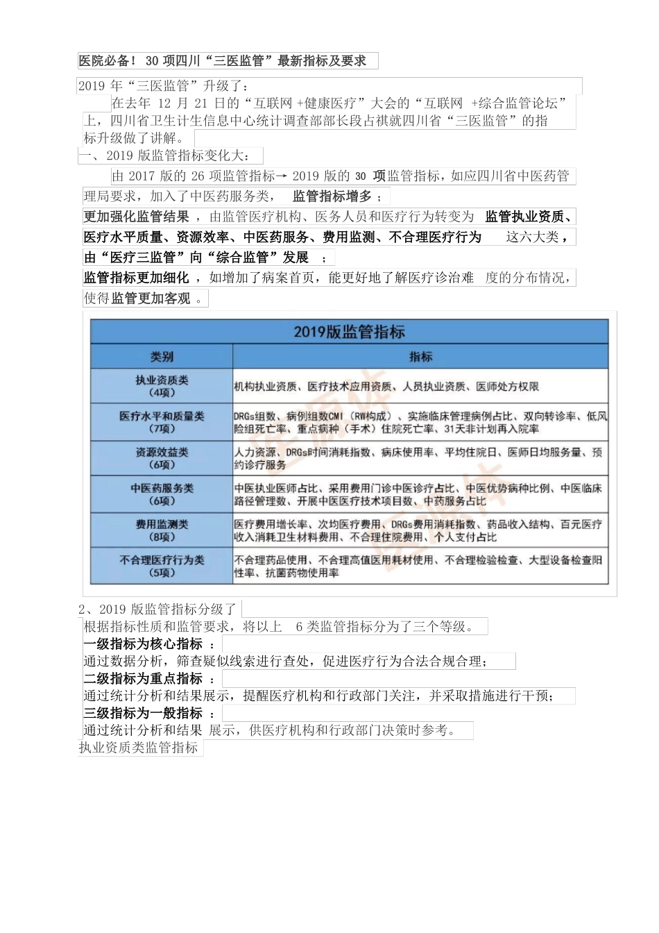
医院必备! 30 项四川“三医监管”最新指标及要求2019 年“三医监管”升级了:在去年 12 月 21 日的“互联网 +健康医疗”大会的“互联网 +综合监管论坛”上,四川省卫生计生信息中心统计调查部部长段占祺就四川省“三医监管”的指标升级做了讲解。一、2019 版监管指标变化大:由 2017 版的 26 项监管指标→ 2019 版的 30 项监管指标,如应四川省中医药管理局要求,加入了中医药服务类, 监管指标增多 ;更加强化监管结果 ,由监管医疗机构、医务人员和医疗行为转变为监管执业资质、医疗水平质量、资源效率、中医药服务、费用监测、不合理医疗行为这六大类 ,由“医疗三监管”向“综合监管”发展;监管指标更加细化 ,如增加了病案首页,能更好地了解医疗诊治难度的分布情况,使得监管更加客观 。2、2019 版监管指标分级了根据指标性质和监管要求,将以上6 类监管指标分为了三个等级。一级指标为核心指标 :通过数据分析,筛查疑似线索进行查处,促进医疗行为合法合规合理;二级指标为重点指标 :通过统计分析和结果展示,提醒医疗机构和行政部门关注,并采取措施进行干预;三级指标为一般指标 :通过统计分析和结果 展示,供医疗机构和行政部门决策时参考。执业资质类监管指标执业资质类指标属于一级核心指标,实时监测预警,每月分析核查。医疗水平和质量类监管指标医疗水平和质量类的 7 项指标属于二级重点指标,每月分析展示。资源效率类资源效率类的 6 项指标中,除人力资源、医师日均服务量两项属于三级一般指标外,其余 4 项属于二级重点指标,每月分析核查。合理行为类、费用检测类和中医类。合理行为类合理行为类的 5 项指标中,不合理药品使用、 不合理高值耗材使用、不合理检验检查三项属于一级核心指标, 每月分析核查,大型设备检查阳性率和抗菌药物使用率属于二级重点指标,每月分析展示。费用监测类费用监测类的 8 项指标中,除不合理住院费用属于一级核心指标,需要每月分析核查外,其余 7 项属于二级重点指标,每月分析展示。中医类中医类指标专用于中医类医疗机构,其中,采用非药物门诊中医诊疗比例、开展中医医疗技术项目数、中药服务占比这三项属于二级重点指标,其余三项属于三级一般指标,,每月分析展示。从这些指标和要求,可以看出监管指标分类更加细化,更加客观。这说明我省“医疗三监管”正向“综合监管”发展,我省的医疗更加规范。据统计,截至 2018 年 10 月,已...

1、当您付费下载文档后,您只拥有了使用权限,并不意味着购买了版权,文档只能用于自身使用,不得用于其他商业用途(如 [转卖]进行直接盈利或[编辑后售卖]进行间接盈利)。
2、本站所有内容均由合作方或网友上传,本站不对文档的完整性、权威性及其观点立场正确性做任何保证或承诺!文档内容仅供研究参考,付费前请自行鉴别。
3、如文档内容存在违规,或者侵犯商业秘密、侵犯著作权等,请点击“违规举报”。

碎片内容

三医监管30项四川最新指标及要求

文库当当响+ 关注
实名认证
内容提供者

该用户很懒,什么也没介绍

确认删除?
VIP
微信客服
  • 扫码咨询
会员Q群
  • 会员专属群点击这里加入QQ群
客服邮箱
回到顶部