电脑桌面
添加小米粒文库到电脑桌面
安装后可以在桌面快捷访问

第七章施工总体实施部署及进度计划

第七章施工总体实施部署及进度计划_第1页
1/18
第七章施工总体实施部署及进度计划_第2页
2/18
第七章施工总体实施部署及进度计划_第3页
3/18
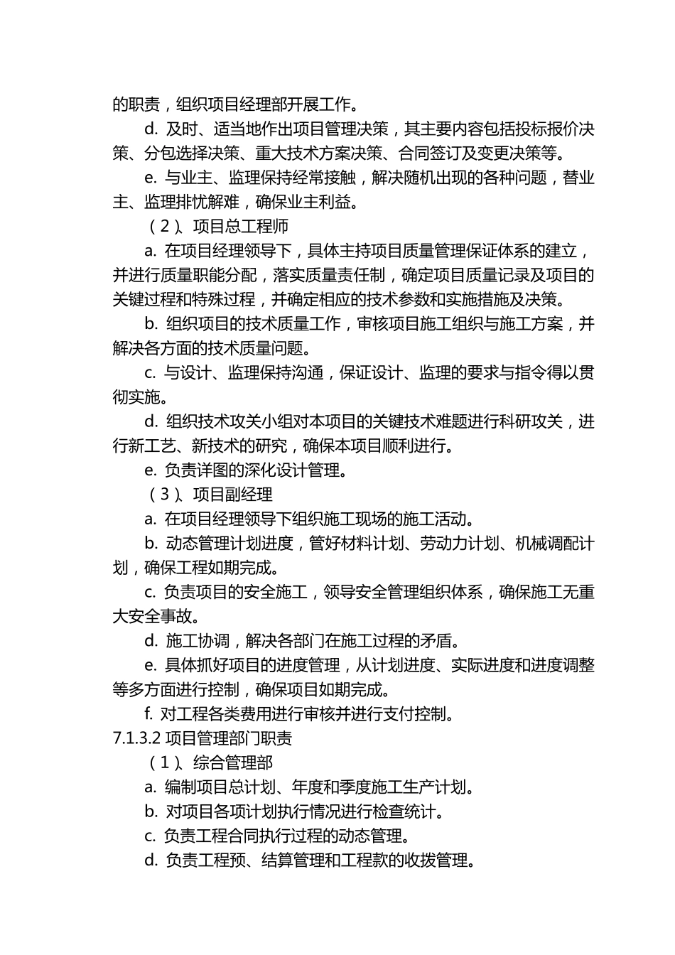
第 七 章 施 工 总 体 实 施 部 署 及 专 项 进 度 计 划 7.1 管 理 组 织 机 构 设 置 7.1.1 项 目 组 织 机 构 图 由 于 本 工 程 施 工 工 期 较 紧 , 施 工 平 面 较 大 , 为 保 证 工 程 施 工 的 顺利 进 行 , 合 理 地 进 行 施 工 总 平 面 布 置 并 切 实 做 好 施 工 总 平 面 管 理 工 作是 很 重 要 的 。 计 划 成 立 一 个 施 工 总 平 面 管 理 小 组 。 组 织 是 保 证 目 标 能 否 实 现 的 决 定 性 因 素 , 组 织 是 由 机 构 和 对 应 机构 设 置 的 人 员 组 成 的 。 要 保 证 一 个 大 型 项 目 能 够 顺 利 进 行 , 首 先 要 保证 组 织 机 构 的 合 理 , 各 部 门 指 令 关 系 明 确 ; 其 次 要 保 证 相 应 部 门 配 备合 适 的 人 员 , 能 够 保 证 该 部 门 职 能 的 正 常 运 转 。 本 着 “服从设 计 、尊重 监理 、服务甲方”的 原则, 选择精明 强干的 施 工 管 理 人 员 组 成 项 目班子, 并 从工 厂、现 场两个 方面 进 行 宏观管 理 , 负责 整 个 工 程 的 实 施 。 工 程 项 目 管 理 方法 采 取 分 层 次 管 理 : 第 一 级 管 理 由 业 主 与 总 包 、监理 单 位 组 成 的 总 项 目 经 理 部 , 对 我们 现 场具 体 实 施 情 况 进 行 宏观监控 , 通 过 每 周 召 开 高 层 次 协 调 例 会 和材料采购组 构件加工组 安全管理组 文明管理组 后勤保障组 车 队 成本管理组 分包施工队 工程测量组 检测试验组 质量管理组 综合管理部 项目财务部 技术支持部 深化设计部 施工管理部 计划经营部 预结算管理部 总 工 程 师 项 目 经 理 专 家 顾 问 组 项 目 副 经 理 现 场 巡 视 , 制 定 宏 观 计 划 目 标 。 第 二 级 管 理 主 要 由 我 公 司 项 目 经 理 部 进 行 , 提 出 实 现 计 划 的 措 施 ,组 织 和 协 调 项 目 的 全 方 位 实 施 的 决 定 。 贯 彻 决 策 层 的 决 定 和 指 令 , 修订 项 目 计 划 , 确 定 工 ...

1、当您付费下载文档后,您只拥有了使用权限,并不意味着购买了版权,文档只能用于自身使用,不得用于其他商业用途(如 [转卖]进行直接盈利或[编辑后售卖]进行间接盈利)。
2、本站所有内容均由合作方或网友上传,本站不对文档的完整性、权威性及其观点立场正确性做任何保证或承诺!文档内容仅供研究参考,付费前请自行鉴别。
3、如文档内容存在违规,或者侵犯商业秘密、侵犯著作权等,请点击“违规举报”。

碎片内容

第七章施工总体实施部署及进度计划

您可能关注的文档

确认删除?
VIP
微信客服
  • 扫码咨询
会员Q群
  • 会员专属群点击这里加入QQ群
客服邮箱
回到顶部