电脑桌面
添加小米粒文库到电脑桌面
安装后可以在桌面快捷访问

考研数学一、二、三大纲详解(教材分析)

考研数学一、二、三大纲详解(教材分析)_第1页
1/19
考研数学一、二、三大纲详解(教材分析)_第2页
2/19
考研数学一、二、三大纲详解(教材分析)_第3页
3/19
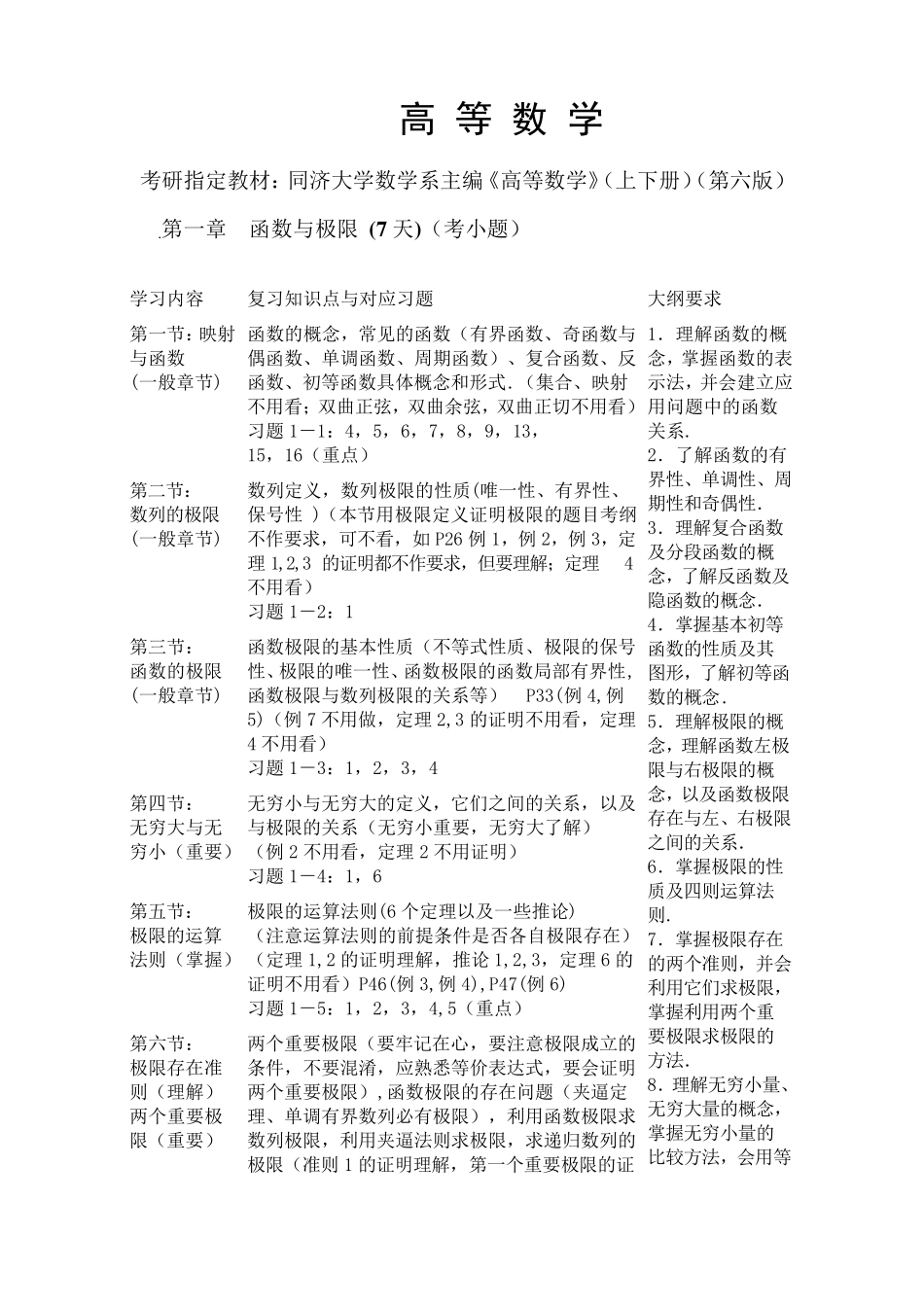
高 等 数 学 考研指定教材:同济大学数学系主编《高等数学》(上下册)(第六版) 第一章 函数与极限 (7 天)(考小题) 学习内容 复习知识点与对应习题 大纲要求 第一节:映射与函数 (一般章节) 函数的概念,常见的函数(有界函数、奇函数与偶函数、单调函数、周期函数)、复合函数、反函数、初等函数具体概念和形式.(集合、映射不用看;双曲正弦,双曲余弦,双曲正切不用看) 习题1-1:4,5,6,7,8,9,13, 15,16(重点) 1.理解函数的概念,掌握函数的表示法,并会建立应用问题中的函数关系. 2.了解函数的有界性、单调性、周期性和奇偶性. 3.理解复合函数及分段函数的概念,了解反函数及隐函数的概念. 4.掌握基本初等函数的性质及其图形,了解初等函数的概念. 5.理解极限的概念,理解函数左极限与右极限的概念,以及函数极限存在与左、右极限之间的关系. 6.掌握极限的性质及四则运算法则. 7.掌握极限存在的两个准则,并会利用它们求极限,掌握利用两个重要极限求极限的方法. 8.理解无穷小量、无穷大量的概念,掌握无穷小量的比较方法,会用等第二节: 数列的极限 (一般章节) 数列定义,数列极限的性质(唯一性、有界性、保号性 )(本节用极限定义证明极限的题目考纲不作要求,可不看,如P26 例1,例2,例3,定理 1,2,3 的证明都不作要求,但要理解;定理4不用看) 习题1-2:1 第三节: 函数的极限 (一般章节) 函数极限的基本性质(不等式性质、极限的保号性、极限的唯一性、函数极限的函数局部有界性,函数极限与数列极限的关系等) P33(例4,例5)(例7 不用做,定理 2,3 的证明不用看,定理4 不用看) 习题1-3:1,2,3,4 第四节: 无穷大与无穷小(重要) 无穷小与无穷大的定义,它们之间的关系,以及与极限的关系(无穷小重要,无穷大了解) (例2 不用看,定理 2 不用证明) 习题1-4:1,6 第五节: 极限的运算法则(掌握) 极限的运算法则(6 个定理以及一些推论) (注 意 运算法则的前 提 条 件 是 否 各 自 极限存在)(定理 1,2 的证明理解,推论1,2,3,定理 6 的证明不用看)P46(例3,例4),P47(例6) 习题1-5:1,2,3,4,5(重点) 第六节: 极限存在准则(理解) 两个重要极限(重要) 两个重要极限(要牢 记 在心 ,要注 意 极限成 立的条 件 ,不要混 淆 ,应熟 悉 等价 表达 式,要会证明两个重要极限),函数极限的存...

1、当您付费下载文档后,您只拥有了使用权限,并不意味着购买了版权,文档只能用于自身使用,不得用于其他商业用途(如 [转卖]进行直接盈利或[编辑后售卖]进行间接盈利)。
2、本站所有内容均由合作方或网友上传,本站不对文档的完整性、权威性及其观点立场正确性做任何保证或承诺!文档内容仅供研究参考,付费前请自行鉴别。
3、如文档内容存在违规,或者侵犯商业秘密、侵犯著作权等,请点击“违规举报”。

碎片内容

考研数学一、二、三大纲详解(教材分析)

您可能关注的文档

小辰8+ 关注
实名认证
内容提供者

出售各种资料和文档

确认删除?
VIP
微信客服
  • 扫码咨询
会员Q群
  • 会员专属群点击这里加入QQ群
客服邮箱
回到顶部