电脑桌面
添加小米粒文库到电脑桌面
安装后可以在桌面快捷访问

妇幼保健院建设标准

妇幼保健院建设标准_第1页
1/10
妇幼保健院建设标准_第2页
2/10
妇幼保健院建设标准_第3页
3/10
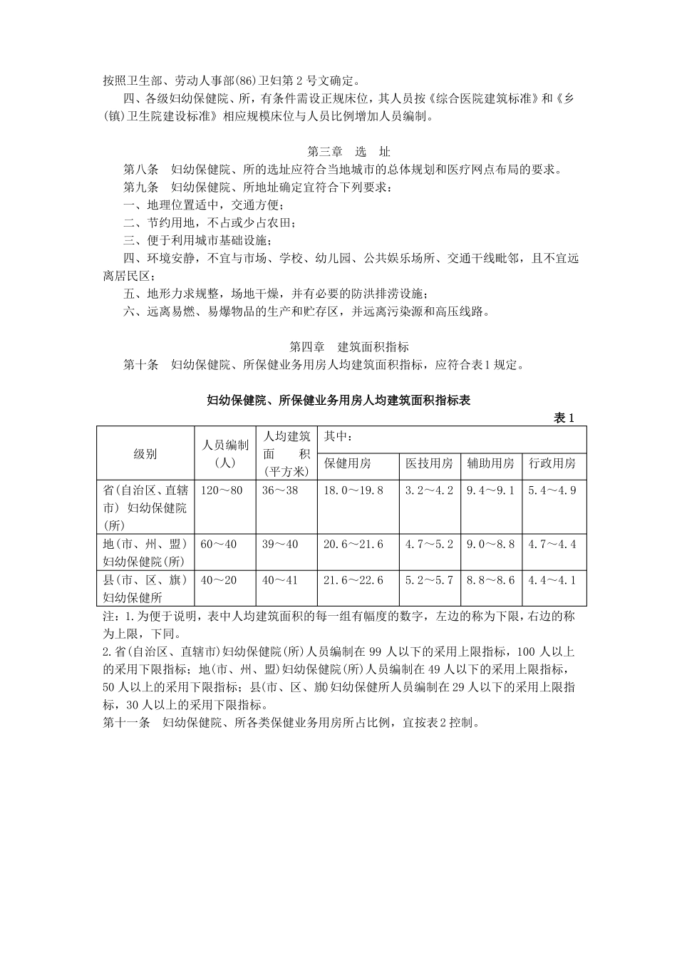
妇幼保健院、所建设标准(报批稿)编制说明妇幼保健院、所建设标准是根据国家计委计标[1987]2323 号《关于制定工程项目建设标准的几点意见》和建设部、国家计委[90]建标字第519 号《关于工程项目建设标准编制工作暂行办法》的要求,由卫生部主编,由贵州、福建、天津、黑龙江、广西、青海省(自治区、直辖市)卫生厅(局)组成的编制组具体编制。在编制过程中,编制组进行了较为广泛深入的调查研究,总结了建国以来的建设经验,分析论证了大量资料,遵循艰苦奋斗、勤俭建国的方针,充分利用卫生资源,满足人民群众基本的卫生服务需求,贯彻国家的有关政策,多次征求各有关部门、单位及专家的意见,最后召开了全国审查会议,会同各有关部门审查定稿。本建设标准共分七章:总则、建设规模、选址、建筑面积指标、用地指标、建筑标准、仪器设备装备标准。本标准系初次编制,在试行过程中,请各单位注意总结经验,积累资料,如发现需要修改和补充之处,请将意见和有关资料寄卫生部计划财务司基建处(北京后海北沿 44 号,邮政编码 100725),以便今后修订时参考。中华人民共和国卫生部1992 年 1 月 22 日第一章总则第一条为了加强妇幼保健院、所工程建设的科学管理,合理确定和正确掌握建设标准,推动妇幼卫生事业的发展,提高投资效益,制定本建设标准。第二条本建设标准是编制、评估、审批妇幼保健院、所项目可行性研究报告的重要依据,也是有关部门审查初步设计和监督、检查整个建设过程建设标准的尺度。第三条本建设标准适用于全国妇幼保健院、所的建设。第四条妇幼保健院、所的建设必须贯彻艰苦奋斗、勤俭建国的方针,充分利用卫生资源,满足人民群众基本的卫生服务需求,正确处理需要与可能、现状与发展的关系。第五条妇幼保健院、所的建设,应执行本建设标准及国家现行的有关标准、规范及定额指标。第二章建设规模第六条妇幼保健院、所,应根据所在地区的人口数量及密度、经济、地理、交通和服务半径等因素,合理确定建设规模。第七条机构设置,人员配备:一、各级妇幼保健机构按行政区划,省(自治区、直辖市)设妇幼保健院(所),地(市、州、盟)设妇幼保健院(所),县(市、区、旗)设妇幼保健所。有条件的县,经上级卫生行政部门批准可设妇幼保健院。二、县以上(含县)妇幼保健机构的人员编制总额,一般按人口的 1∶10000 配备;地广人稀、交通不便的地区和大城市按人口的 1∶5000 配备;人口稠密的省按 1∶15000 配备。三、省(自治区、...

1、当您付费下载文档后,您只拥有了使用权限,并不意味着购买了版权,文档只能用于自身使用,不得用于其他商业用途(如 [转卖]进行直接盈利或[编辑后售卖]进行间接盈利)。
2、本站所有内容均由合作方或网友上传,本站不对文档的完整性、权威性及其观点立场正确性做任何保证或承诺!文档内容仅供研究参考,付费前请自行鉴别。
3、如文档内容存在违规,或者侵犯商业秘密、侵犯著作权等,请点击“违规举报”。

碎片内容

妇幼保健院建设标准

爱的疯狂+ 关注
实名认证
内容提供者

该用户很懒,什么也没介绍

确认删除?
VIP
微信客服
  • 扫码咨询
会员Q群
  • 会员专属群点击这里加入QQ群
客服邮箱
回到顶部