电脑桌面
添加小米粒文库到电脑桌面
安装后可以在桌面快捷访问

光学滤波与体全息光存储实验报告

光学滤波与体全息光存储实验报告_第1页
1/11
光学滤波与体全息光存储实验报告_第2页
2/11
光学滤波与体全息光存储实验报告_第3页
3/11
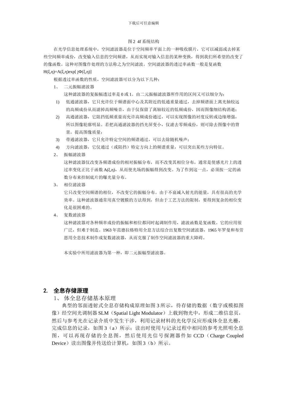
傅里叶变换光学图像处理频谱滤波物平面焦平面像平面L1L2ffff下载后可任意编辑光学滤波与体全息光存储实验报告一、 实验目的1.学习掌握光学信息处理的基本原理和实验技巧;2.了解体全息存储的基本原理和方法;3.理解光折变晶体体全息存储过程中动态光栅建立的过程;4.了解体全息存储光学系统中各光学器件的作用,掌握邻面入射(即 90°入射)傅里叶变换谱面全息记录及再现光路系统的搭建和调试;5.掌握体光栅角度选择性的测量方法及角度复用存储实验系统,体会体全息存储的优势和实现大容量存储的途径。二、 实验原理1. 阿贝成像与空间滤波根据阿贝成像理论,如图 1 所示,相干成像过程分两步完成,物体通过透镜后形成一系列衍射斑,即物体的空间频谱图样,各衍射斑作为新的次波源发出球面波,在像面上互相叠加,形成物体的像。通过改变谱面上的信息,可以使像产生所希望的变换。4f 系统(如图 2)是最典型的空间滤波及光信息处理系统,实验中通过在谱面位置放置不同的遮光屏可实现空间滤波以及相应的信息处理。图 1 阿贝成像原理下载后可任意编辑图 2 4f 系统结构在光学信息处理系统中,空间滤波器是位于空间频率平面上的一种吸收膜片,它可以减弱或去掉某些空间频率成份,改变输入信息的空间频谱,从而实现对输入信息的某种变换,得到我们所希望的改变了的像函数。这种对图像作处理的方法称之为空间滤波。空间滤波器的透过率函数一般是复函数 H(ξ,η)=A(ξ,η)exp[ jФ(ξ,η)] 根据透过率函数的性质,空间滤波器可以分为以下几种: 1、二元振幅滤波器这种滤波器的复振幅透过率是 0 或 1。由二元振幅滤波器所作用的区间又可以细分为:1)低通滤波器,它只允许位于频谱面中心及其附近的低通重量通过,去掉频谱面上离光轴较远的高频成份从而滤掉高频噪音,由于仅保留了离轴较近的低频成份,因而图像细结构消逝;2)高通滤波器,它阻挡低频重量而允许高频成份通过,可以实现图像的衬度反转或边缘增强,所以图像轮廓明显。若把高通滤波器的挡光屏变小,仅滤去零频成份,则可除去图像中的背景,提高图像质量; 3)带通滤波器,它只允许特定空间的频谱通过,可以去除随机噪声;4)方向滤波器,它仅通过(或阻挡)特定方向上的频谱重量,可以突出某些方向特征。2、振幅滤波器 这种滤波器仅改变各频谱成份的相对振幅分布,而不改变其相位分布,通常是使感光片上的透过率变化正比于函数 A(ξ,η),从而使光场的振幅得到改变。为了作到...

1、当您付费下载文档后,您只拥有了使用权限,并不意味着购买了版权,文档只能用于自身使用,不得用于其他商业用途(如 [转卖]进行直接盈利或[编辑后售卖]进行间接盈利)。
2、本站所有内容均由合作方或网友上传,本站不对文档的完整性、权威性及其观点立场正确性做任何保证或承诺!文档内容仅供研究参考,付费前请自行鉴别。
3、如文档内容存在违规,或者侵犯商业秘密、侵犯著作权等,请点击“违规举报”。

碎片内容

光学滤波与体全息光存储实验报告

您可能关注的文档

确认删除?
VIP
微信客服
  • 扫码咨询
会员Q群
  • 会员专属群点击这里加入QQ群
客服邮箱
回到顶部