电脑桌面
添加小米粒文库到电脑桌面
安装后可以在桌面快捷访问

免费下载MCGS教程

免费下载MCGS教程_第1页
1/76
免费下载MCGS教程_第2页
2/76
免费下载MCGS教程_第3页
3/76
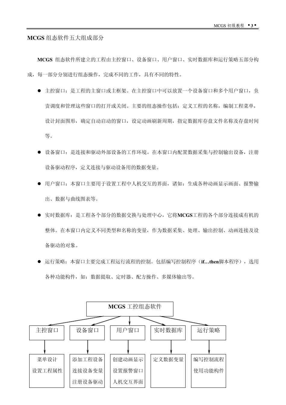
MCGS初级教程 1 第一讲 MCGS 组态软件概述 本讲重点: 了解什么是 MCGS 组态软件  了解MCGS 组态软件的系统构成  了解MCGS 组态软件的功能和特点  了解MCGS 组态软件面向对象的工作方式 1.1 什么是 MCGS 组态软件 MCGS(Monitor and Control Generated System)是一套基于Windows 平台的,用于快速构造和生成上位机监控系统的组态软件系统,可运行于Microsoft Windows 95/98/Me/NT/2000 等操作系统。 MCGS 为用户提供了解决实际工程问题的完整方案和开发平台,能够完成现场数据采集、实时和历史数据处理、报警和安全机制、流程控制、动画显示、趋势曲线和报表输出以及企业监控网络等功能。 使用MCGS,用户无须具备计算机编程的知识,就可以在短时间内轻而易举地完成一个运行稳定,功能全面,维护量小并且具备专业水准的计算机监控系统的开发工作。 MCGS 具有操作简便、可视性好、可维护性强、高性能、高可靠性等突出特点,已成功应用于石油化工、钢铁行业、电力系统、水处理、环境监测、机械制造、交通运输、能源原材料、农业自动化、航空航天等领域,经过各种现场的长期实际运行,系统稳定可靠。 1.2 MCGS 组态软件的系统构成 MCGS 组态软件的整体结构 MCGS 5.1 软件系统包括组态环境和运行环境两个部分。组态环境相当于一套完整的工具软件,帮助用户设计和构造自己的应用系统。运行环境则按照组态环境中构造的组态工程,以用户指定的方式运2 MCGS初级教程 行,并进行各种处理,完成用户组态设计的目标和功能。 MCGS 组态软件(以下简称MCGS)由“MCGS 组态环境”和“MCGS 运行环境”两个系统组成。两部分互相独立,又紧密相关。 MCGS 组态环境是生成用户应用系统的工作环境,由可执行程序 McgsSet.exe 支持,其存放于 MCGS目录的Program 子目录中。用户在 MCGS 组态环境中完成动画设计、设备连接、编写控制流程、编制工程打印报表等全部组态工作后,生成扩展名为.mcg 的工程文件,又称为组态结果数据库,其与 MCGS 运行环境一起,构成了用户应用系统,统称为“工程” 。 MCGS 运行环境是用户应用系统的运行环境,由可执行程序 McgsRun.exe 支持,其存放于 MCGS 目录的Program 子目录中。在运行环境中完成对工程的控制工作。 组态环境: 组态生成 应用系统 运行环境: 解释执行 组态结果 组态结果 数据库 MCGS初级教程 3 MCGS组态软件五大组成...

1、当您付费下载文档后,您只拥有了使用权限,并不意味着购买了版权,文档只能用于自身使用,不得用于其他商业用途(如 [转卖]进行直接盈利或[编辑后售卖]进行间接盈利)。
2、本站所有内容均由合作方或网友上传,本站不对文档的完整性、权威性及其观点立场正确性做任何保证或承诺!文档内容仅供研究参考,付费前请自行鉴别。
3、如文档内容存在违规,或者侵犯商业秘密、侵犯著作权等,请点击“违规举报”。

碎片内容

免费下载MCGS教程

确认删除?
VIP
微信客服
  • 扫码咨询
会员Q群
  • 会员专属群点击这里加入QQ群
客服邮箱
回到顶部