电脑桌面
添加小米粒文库到电脑桌面
安装后可以在桌面快捷访问

员工调薪管理办法

员工调薪管理办法_第1页
1/7
员工调薪管理办法_第2页
2/7
员工调薪管理办法_第3页
3/7
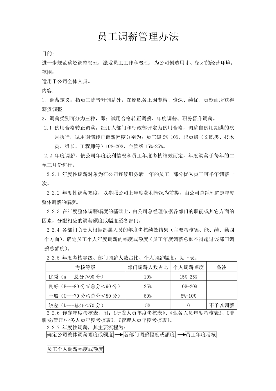
员 工 调 薪 管 理 办 法 目 的 : 进 一 步 规 范 薪 资 调 整 管 理 , 激 发 员 工 工 作 积 极 性 , 为 公 司 创 造 用 才 、 留 才 的 经 营 环 境 。 范 围 : 适 用 于 公 司 全 体 人 员 。 内 容 : 1、 调 薪 定 义 : 指 员 工 除 晋 升 调 薪 外 , 在 原 职 务 上 因 专 精 、 资 深 、 绩 优 、 贡 献 而 所 获 得薪 资 调 整 。 2、 调 薪 类 别 可 分 为 三 种 , 即 : 试 用 合 格 转 正 调 薪 、 年 度 调 薪 、 职 务 晋 升 调 薪 。 2.1 试 用 合 格 转 正 调 薪 , 经 用 人 部 门 和 行 政 部 评 定 为 试 用 合 格 , 调 薪 自 试 用 期 满 的 次月 执 行 , 试 用 期 满 转 正 调 薪 幅 度 分 别 为 : 员 工 级 5%-10%、 职 员 级 ( 文 职 类 、 技 术员 、 组 长 、 工 程 师 等 ) 10%-20%、 主 管 级 15%-25%。 2.2 年 度 调 薪 , 依 公 司 年 度 获 利 情 况 和 员 工 年 度 考 核 绩 效 而 定 , 年 度 调 薪 于 每 年 的 二至 三 月 份 进 行 。 2.2.1 年 度 性 调 薪 对 象 为 在 公 司 连 续 服 务 满 一 年 的 员 工 。 部 分 优 秀 员 工 可 半 年 调 薪 一次 。 2.2.2 年 度 性 调 薪 幅 度 , 以参照公 司 上 年 度 获 利 情 况 为 前提, 由公 司 总经 理 确定 年 度整 体 调 薪 的 幅 度 。 2.2.3 在 年 度 整 体 调 薪 幅 度 的 基础上 , 由公 司 总经 理 依 据各部 门 的 职 能或其它方面的因 素, 分 配相应的 调 薪 额度 或幅 度 至 各部 门 。 2.2.4 各部 门 负责人 根据部 属人 员 的 年 度 考 核 绩 效 结果( 主 要考 核 德、 能、 绩 、 勤四个方面), 确定 员 工 个人 年 度 调 薪 的 幅 度 或额度 ( 员 工 年 度 调 薪 总额不得 超过该部 门 调薪 总额度 )。 2.2.5 年 度 考 核 等 级 、 部 门 调 薪 人 数占比、 个人 调 薪 幅 度 , 见下表。 考 核 等 级 部 门 调 薪 人 数占比 个人 调 薪 幅 度 ...

1、当您付费下载文档后,您只拥有了使用权限,并不意味着购买了版权,文档只能用于自身使用,不得用于其他商业用途(如 [转卖]进行直接盈利或[编辑后售卖]进行间接盈利)。
2、本站所有内容均由合作方或网友上传,本站不对文档的完整性、权威性及其观点立场正确性做任何保证或承诺!文档内容仅供研究参考,付费前请自行鉴别。
3、如文档内容存在违规,或者侵犯商业秘密、侵犯著作权等,请点击“违规举报”。

碎片内容

员工调薪管理办法

确认删除?
VIP
微信客服
  • 扫码咨询
会员Q群
  • 会员专属群点击这里加入QQ群
客服邮箱
回到顶部