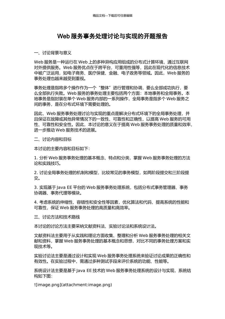
精品文档---下载后可任意编辑Web 服务事务处理讨论与实现的开题报告一、讨论背景与意义Web 服务是一种运行在 Web 上的多种异构应用组成的分布式计算环境,通过互联网对外提供服务。Web 服务优点在于跨平台,可重用性强等,因此在现代化的信息技术中被广泛运用,如电子商务、医疗保健、金融、电子政务等领域。因此,Web 服务的事务处理也越来越受到重视。事务处理是指将多个操作作为一个“整体”进行管理和协调,要么全部成功执行,要么全部执行失败。Web 服务的事务处理主要包括两个方面:本地事务和全局事务。本地事务是指封装在单个 Web 服务内部的一系列操作,全局事务是指多个 Web 服务之间的事务,是在分布式环境下需要处理的。因此,Web 服务事务处理讨论与实现的重点是解决分布式环境下的全局事务处理,并且保证在故障或其他异常情况下的一致性、可靠性和正确性,以提高 Web 服务的可用性、可靠性和安全性。因此,本讨论的意义在于提高 Web 服务事务处理的质量和效率,进一步推动 Web 服务技术的进展。二、讨论内容和目标本讨论的主要内容和目标如下:1. 分析 Web 服务事务处理的基本概念、特点和分类,掌握 Web 服务事务处理的方法论和实践技巧。2. 讨论全局事务处理的机制和模型,比较常见的事务模型,如两阶段提交和三阶段提交。3. 实现基于 Java EE 平台的 Web 服务事务处理系统,包括分布式事务管理器、事务协调器、事务代理等模块。4. 考虑系统的伸缩性、容错性和安全性等因素,优化算法和代码,提高系统的性能和可靠性,保证 Web 服务事务处理的高质量和高效率。三、讨论方法和技术路线本讨论的讨论方法主要采纳文献资料法、实验讨论法和系统设计法。文献资料法主要用于从实践和理论方面收集、整理和分析 Web 服务事务处理的相关文献和资料,掌握 Web 服务事务处理的基本概念和思想,对比不同的事务处理方案和实现技术等。实验讨论法主要是通过设计和实现 Web 服务事务处理系统来验证讨论成果的正确性和有效性。在实验过程中,需通过多种测试手段来评价系统的功能、性能等。系统设计法主要是基于 Java EE 技术的 Web 服务事务处理系统的设计与实现,系统结构如下图:精品文档---下载后可任意编辑四、讨论预期成果通过以上方法和技术,本讨论预期实现以下成果:1. 讨论并掌握 Web 服务事务处理的基本原理和实现技术,分析 Web 服务事务处理的特...