电脑桌面
添加小米粒文库到电脑桌面
安装后可以在桌面快捷访问

心跳呼吸骤停救流程

心跳呼吸骤停救流程_第1页
1/12
心跳呼吸骤停救流程_第2页
2/12
心跳呼吸骤停救流程_第3页
3/12
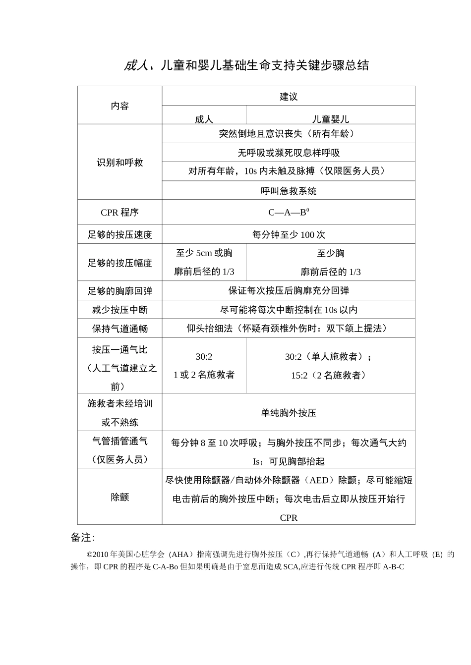
心跳呼吸骤停抢救流程备注:① 首剂为 300mg(或 5m@kg)经静脉或经骨髓腔内注射,用 20nil5%葡萄糖溶液桶释后快速推注,随后电除颤 1 次,如仍未转复,可于 10〜15nun 后再应用 150mg,如需要可以重复 6〜8 次。在首个24h 内使用维持剂量,开始 6h 内 lmg/mm,后 18 为 0.5mg/nun 总量不超过 2.0〜2.2g。如果没有胺碘酮,可使用利多卡因,初始剂量为 1.0〜1.5mg/kg 静脉注射,如呆室颤/无脉性室速持续,每隔 5〜10mm 后可再用 0.50〜0.75mg.kg 静脉注射,直到最人量为 3mg/kgo 药物应用不应干扰 CPR 和电除颤的进行② 5H ( Hypoxia 低 氧 血 症 、 HypovolemiM 氐 血 容 量 、 Hydrogenion-acidosis 酸 中 毒 、HyperZHypokalenua 高/低血钾、Hypothemiia 低体温:i 轻度低体温>34C,ii 中度低体温 30-34°C,iii 重度低体温<30°C)5T(Tablets 药物中毒/过敏、Tamponade,cardiac 心包填塞、TensionPneumothorax 张力性气胸、Thiombosis.ACS 心梗、冠脉栓塞、Tluombosis,pulmonaryembolism 肺栓塞)成人、儿童和婴儿基础生命支持关键步骤总结内容建议成人儿童婴儿识别和呼救突然倒地且意识丧失(所有年龄)无呼吸或濒死叹息样呼吸对所有年龄,10s 内未触及脉搏(仅限医务人员)呼叫急救系统CPR 程序C—A—B0足够的按压速度每分钟至少 100 次足够的按压幅度至少 5cm 或胸廓前后径的 1/3至少胸廓前后径的 1/3足够的胸廓回弹保证每次按压后胸廓充分回弹减少按压中断尽可能将每次中断控制在 10s 以内保持气道通畅仰头抬细法(怀疑有颈椎外伤时:双下颌上提法)按压一通气比(人工气道建立之前)30:21 或 2 名施救者30:2(单人施救者);15:2(2 名施救者)施救者未经培训或不熟练单纯胸外按压气管插管通气(仅医务人员)每分钟 8 至 10 次呼吸;与胸外按压不同步;每次通气大约Is;可见胸部抬起除颤尽快使用除颤器/自动体外除颤器(AED)除颤;尽可能缩短电击前后的胸外按压中断;每次电击后立即从按压开始行CPR备注:©2010 年美国心脏学会(AHA)指南强调先进行胸外按压(C),再行保持气道通畅(A)和人工呼吸(E)的操作,即 CPR 的程序是 C-A-Bo 但如果明确是由于窒息而造成 SCA,应进行传统 CPR 程序即 A-B-C心律失常抢救流程转复失败终止控制心室率备注:① 血流动力学不稳定包括:进行性低血压、休克、心力衰竭、进行缺血性胸痛、晕厥、意识障碍。② ...

1、当您付费下载文档后,您只拥有了使用权限,并不意味着购买了版权,文档只能用于自身使用,不得用于其他商业用途(如 [转卖]进行直接盈利或[编辑后售卖]进行间接盈利)。
2、本站所有内容均由合作方或网友上传,本站不对文档的完整性、权威性及其观点立场正确性做任何保证或承诺!文档内容仅供研究参考,付费前请自行鉴别。
3、如文档内容存在违规,或者侵犯商业秘密、侵犯著作权等,请点击“违规举报”。

碎片内容

心跳呼吸骤停救流程

确认删除?
VIP
微信客服
  • 扫码咨询
会员Q群
  • 会员专属群点击这里加入QQ群
客服邮箱
回到顶部