电脑桌面
添加小米粒文库到电脑桌面
安装后可以在桌面快捷访问

中国电子口岸企业情况登记表VIP免费

中国电子口岸企业情况登记表_第1页
1/4
中国电子口岸企业情况登记表_第2页
2/4
中国电子口岸企业情况登记表_第3页
3/4
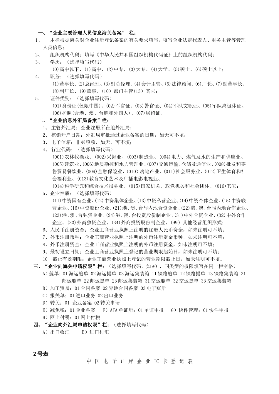
1号表(必须电子填写后再打印,除打勾选项栏目外其他填写栏目不允许进行手工填写):中国电子口岸企业情况登记表企业主要管理人员信息海关备案组织机构代码企业名称姓名性别学历出生日期国籍/地区职务联系电话证件类别证件号码住址备注姓名性别学历出生日期国籍/地区职务联系电话证件类别证件号码住址备注企业信息外汇局备案主管外汇局核销开户日期核销联系人联系电话电子邮箱行业代码企业性质人民币注册资金外币注册币种外币注册资金最初成立日期截止有效日期企业银行帐号信息结汇银行结汇帐号开户银行名称企业向海关申请权限(填写代码)企业向外汇局申请权限(填写代码)申请单位签章:年月日1号表填写说明:(请逐项填写清楚,企业法定代表人签字并加盖企业公章)一、“企业主要管理人员信息海关备案”栏:1、本栏根据海关对企业注册登记备案的有关要求填写,填写企业法定代表人、财务主管等管理人员信息;2、组织机构代码:填写《中华人民共和国组织机构代码证》上的组织机构代码;3、学历:(选择填写代码)(0)高中以下、(1)高中、(2)中专、(3)大专、(4)大学、(5)硕士、(6)硕士以上;4、职务:(选择填写代码)(1)董事长、(2)总经理、(3)副总经理、(4)会计主管、(5)法律顾问、(6)厂长、(7)副董事长、(8)副厂长、(9)董事、(10)部门主管(13)其它;5、证件类别:(选择填写代码)(01)身份证(仅限中国)、(02)军官证、(03)警官证、(04)军队文职证、(05)军队离退休证、(06)护照(含港、澳、台胞和外国人)、(07)居留证。二、“企业信息外汇局备案”栏:1、主管外汇局:企业注册所在地外汇局;2、核销开户日期:外汇局审批通过企业备案的日期,如无可不填;3、电子信箱:非必填项,如无,可不填;4、行业代码:(选择填写代码)(001)农林牧渔业、(002)采掘业、(003)制造业、(004)电力、煤气及水的生产和供应业、(005)建筑业、(006)地质勘控和水力管理业、(007)交通运输、仓储及通信业、(008)批发和零售贸易餐饮业、(009)金融保险业、(010)房地产业、(011)社会服务业、(012)卫生体育和社会福利业、(013)教育文化艺术及广播电影电视业、(014)科学研究和综合技术报务业、(015)国家机关、政党机关和社会团体、(016)其它;5、企业性质:(选择填写代码)(11)中资国有企业、(12)中资集体企业、(13)中资私营企业、(14)中资个体企业、(15)中资联营企业、(16)中资股份企业、(21)港、澳、台与内地合资企业、(22)港、澳、台与内地合作企业、(23)港、澳、台独资企业、(24)港、澳、台投资股份制企业、(31)中外合资企业、(32)中外合作企业、(33)外商独资企业、(34)外商投资股份制企业、(99)其他经营组织形式;6、人民币注册资金:企业工商营业执照上注明的注册人民币资金,如未注明可不填;7、外币注册币种:企业工商营业执照上注明的外币注册资金币种,如未注明可不填;8、外币注册资金:企业工商营业执照上注明的外币注册资金,如未注明可不填;9、最初设立日期:企业工商营业执照上登记的营业期限起始日,如未注明可不填;10、截止有效期限:企业工商营业执照上登记的营业期限截止日,如未注明可不填。三、“企业向海关申请权限”栏:(选择填写代码,如A01,同类型的权限填写在同一栏空格)A)舱单:01海运舱单02海运提单03海运集装箱11铁路舱单12铁路提单13铁路集装箱21邮运舱单22邮运提单23邮运集装箱31空运舱单32空运提单33空运集装箱B)加工贸易:01合同备案02异地合同备案03电子账册C)报关单:01进口业务02出口业务D)转关:01企业备案02转关申请E)减免税:01企业备案F)ATA单证册:01单证申报G)快件管理:01快件申报H)网上付税:01网上付税四、“企业向外汇局申请权限”栏:(选择填写代码)A)出口收汇B)进口付汇2号表中国电子口岸企业IC卡登记表持卡人基本信息IC卡类型□企业法人卡□企业操作员卡持卡人姓名联系电话职务学历出生日期性别国籍/地区证件类别证证件号码户口地址用户地址电子邮箱传真报关员备案信息考试成绩报关类别发证日期注册有效期条码号报关员证号操作员向海关申请权限(填写代码)核销员备案信息核销员证号备注操作员向外汇局申请权限(填写代码)IC卡管理申...

1、当您付费下载文档后,您只拥有了使用权限,并不意味着购买了版权,文档只能用于自身使用,不得用于其他商业用途(如 [转卖]进行直接盈利或[编辑后售卖]进行间接盈利)。
2、本站所有内容均由合作方或网友上传,本站不对文档的完整性、权威性及其观点立场正确性做任何保证或承诺!文档内容仅供研究参考,付费前请自行鉴别。
3、如文档内容存在违规,或者侵犯商业秘密、侵犯著作权等,请点击“违规举报”。

碎片内容

中国电子口岸企业情况登记表

文章天下+ 关注
实名认证
内容提供者

各种文档应有尽有

确认删除?
VIP
微信客服
  • 扫码咨询
会员Q群
  • 会员专属群点击这里加入QQ群
客服邮箱
回到顶部