电脑桌面
添加小米粒文库到电脑桌面
安装后可以在桌面快捷访问

四年级数学下册三角形练习题(直接打印)VIP专享

四年级数学下册三角形练习题(直接打印)_第1页
1/6
四年级数学下册三角形练习题(直接打印)_第2页
2/6
四年级数学下册三角形练习题(直接打印)_第3页
3/6
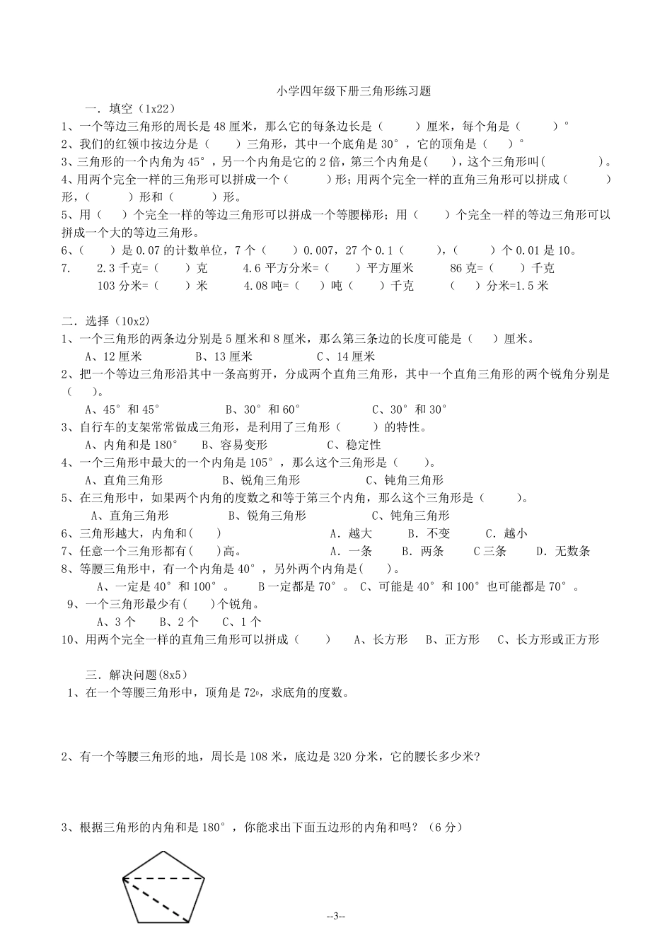
--1 -- 《三角形》1 一、填空 1.一个三角形,其中一个内角的度数是108°,这是个( )三角形; 一个三角形三条边的长度分别为 7 厘米,8 厘米,7 厘米,这是( )三角形。 2.一个三角形两个内角的度数分别为 35°,67°,另一个内角的度数是( )°,这是一个( )三角形。 3.等腰三角形的底角是75°,顶角是( ),等边三角形的每个内角都是( )。 4.在一个直角三角形中,一个锐角是75°,另一个锐角是( )。 5.一个等腰三角形的一条腰长 5 厘米,底边长 4 厘米,围成这个等腰三角形至少需要( )厘米长的绳子。 二、判断(对的打“√”,错的打“×” ) 1.用三根长度分别为 5 厘米、5 厘米和 11 厘米的绳子可以围成一个等腰三角形。……( ) 2.三个角相等的三角形一定是等边三角形,等边三角形也是等腰三角形。…( ) 3.在钝角三角形中,只有一个角是钝角。……………( ) 4.两个锐角的和一定大于直角。………………………( ) 5.直角三角形、钝角三角形只有一条高。………………( ) 6.在五边形中,画两条线段可以把这个五边形分成三个三角形,因此五边形的内角和是108°。………( ) 三、选择(将正确答案的序号填在括号里) 1.等边三角形是( )三角形。①锐角 ②直角 ③钝角 2.一个三角形中至少有( )个锐角。① 1 ② 2 ③ 3 3.一个三角形的三个内角都不小于 60°,这个三角形一定是( )三角形。①等边 ②直角 ③钝角 4.一个三角形的三个内角分别是75°、30°、75°,这个三角形是( )。 ①锐角三角形 ②等腰三角形 ③等腰锐角三角形 5. 一个三角形中,一个内角的度数等于另外两个内角的和的2 倍,这个三角形是( )三角形。 ①锐角 ②直角 ③钝角 四、根据下面每个图形标出的底,画出图形的高 五、算一算 1.求下面三角形中各角的度数。 (1)∠1=42°,∠2=38°,求∠3 的度数。 (2)∠1=28°,∠2=62°,求∠3 的度数。 2.三角形ABC,已知 AB=BC,求∠1,∠2,∠3。 3.一根铁丝可以围成一个边长为 3 厘米的正方形,如果改围一个等边三角形,那么等边三角形的边长是多少厘米? 4.一个等腰三角形的顶角是底角的4 倍,这个等腰三角形的底角和顶角分别是多少度? 底 底 底 --2-- 《三角形》2 一、用心选一选。 1、一个三角形有( )条高。 A、1 B、3 C、无数 2、如果直角三角形的一个锐角是20°,那么另一个角一定是( )...

1、当您付费下载文档后,您只拥有了使用权限,并不意味着购买了版权,文档只能用于自身使用,不得用于其他商业用途(如 [转卖]进行直接盈利或[编辑后售卖]进行间接盈利)。
2、本站所有内容均由合作方或网友上传,本站不对文档的完整性、权威性及其观点立场正确性做任何保证或承诺!文档内容仅供研究参考,付费前请自行鉴别。
3、如文档内容存在违规,或者侵犯商业秘密、侵犯著作权等,请点击“违规举报”。

碎片内容

四年级数学下册三角形练习题(直接打印)

确认删除?
VIP
微信客服
  • 扫码咨询
会员Q群
  • 会员专属群点击这里加入QQ群
客服邮箱
回到顶部