电脑桌面
添加小米粒文库到电脑桌面
安装后可以在桌面快捷访问

世界近代史知识点VIP免费

世界近代史知识点_第1页
1/8
世界近代史知识点_第2页
2/8
世界近代史知识点_第3页
3/8
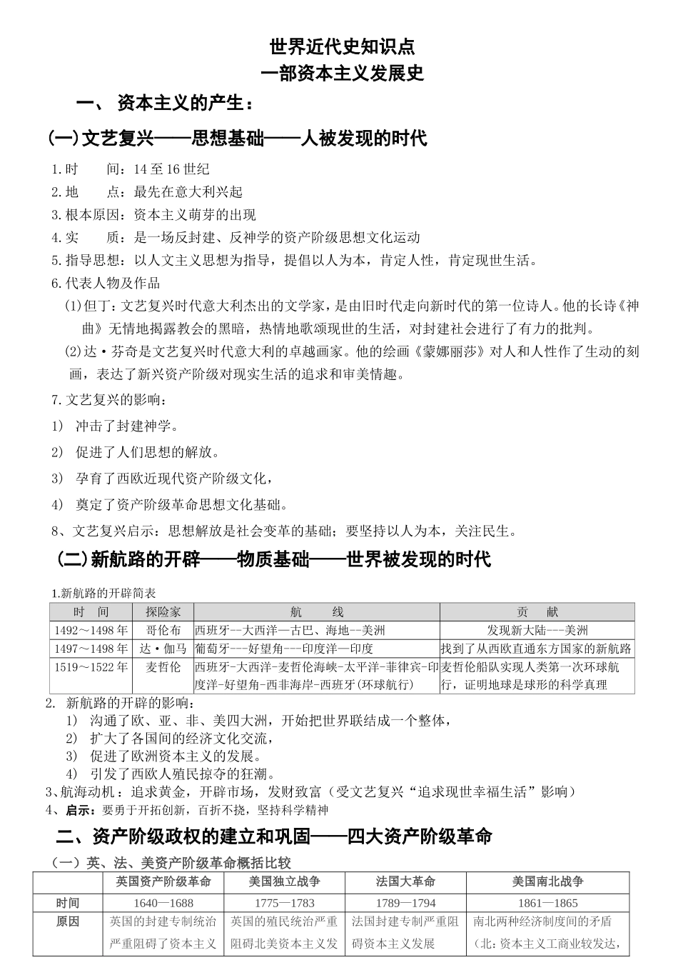
世界近代史知识点一部资本主义发展史一、资本主义的产生:(一)文艺复兴——思想基础——人被发现的时代1.时间:14至16世纪2.地点:最先在意大利兴起3.根本原因:资本主义萌芽的出现4.实质:是一场反封建、反神学的资产阶级思想文化运动5.指导思想:以人文主义思想为指导,提倡以人为本,肯定人性,肯定现世生活。6.代表人物及作品(1)但丁:文艺复兴时代意大利杰出的文学家,是由旧时代走向新时代的第一位诗人。他的长诗《神曲》无情地揭露教会的黑暗,热情地歌颂现世的生活,对封建社会进行了有力的批判。(2)达·芬奇是文艺复兴时代意大利的卓越画家。他的绘画《蒙娜丽莎》对人和人性作了生动的刻画,表达了新兴资产阶级对现实生活的追求和审美情趣。7.文艺复兴的影响:1)冲击了封建神学。2)促进了人们思想的解放。3)孕育了西欧近现代资产阶级文化,4)奠定了资产阶级革命思想文化基础。8、文艺复兴启示:思想解放是社会变革的基础;要坚持以人为本,关注民生。(二)新航路的开辟——物质基础——世界被发现的时代1.新航路的开辟简表时间探险家航线贡献1492~1498年哥伦布西班牙--大西洋—古巴、海地--美洲发现新大陆---美洲1497~1498年达·伽马葡萄牙---好望角---印度洋—印度找到了从西欧直通东方国家的新航路1519~1522年麦哲伦西班牙-大西洋-麦哲伦海峡-太平洋-菲律宾-印度洋-好望角-西非海岸-西班牙(环球航行)麦哲伦船队实现人类第一次环球航行,证明地球是球形的科学真理2.新航路的开辟的影响:1)沟通了欧、亚、非、美四大洲,开始把世界联结成一个整体,2)扩大了各国间的经济文化交流,3)促进了欧洲资本主义的发展。4)引发了西欧人殖民掠夺的狂潮。3、航海动机:追求黄金,开辟市场,发财致富(受文艺复兴“追求现世幸福生活”影响)4、启示:要勇于开拓创新,百折不挠,坚持科学精神二、资产阶级政权的建立和巩固——四大资产阶级革命(一)英、法、美资产阶级革命概括比较英国资产阶级革命美国独立战争法国大革命美国南北战争时间1640—16881775—17831789—17941861—1865原因英国的封建专制统治严重阻碍了资本主义英国的殖民统治严重阻碍北美资本主义发法国封建专制严重阻碍资本主义发展南北两种经济制度间的矛盾(北:资本主义工商业较发达,发展展南:奴隶制种植园经济)焦点:奴隶制的废存问题导火线苏格兰人民起义波士顿倾茶事件三级会议的召开林肯当选总统领导阶级(领导人)资产阶级和新贵族(克伦威尔)资产阶级和种植园主(华盛顿)资产阶级(罗伯斯庇尔)美国北方政府(林肯)性质资产阶级革命既是资产阶级革命,又是民族解放战争资产阶级革命美国历史上第二次资产阶级革命任务推翻封建制度,发展资本主义推翻英国殖民统治,争取国家独立,发展资本主义推翻封建制度,发展资本主义废除黑人奴隶制度,维护国家统一革命主力农民、手工业者、城市贫民农民、工人、手工业者、黑人农民、工匠、城市贫民开始标志议会的重新召开来克星顿的枪声巴黎人民攻占巴士底狱南方叛乱武装挑起内战转折纳西比战役萨拉托加大捷《宅地法》和《解放黑奴宣言》的颁布处死者查理一世无路易十六无复辟者查理二世无路易十八无重要文献《权利法案》《独立宣言》《人权宣言》《宅地法》《解放黑奴宣言》结果确立了君主立宪制的资产阶级统治独立,建立起资产阶级联邦制共和国建立起资产阶级共和国解放了黑人奴隶,维护了国家独立历史意义英国资产阶级革命是人类历史上资本主义制度对封建制度的一次重大胜利,推翻了封建君主专制,确立了自己的统治地位,为发展资本主义扫清了道路,推动了世界历史的进程。既是一次民族解放战争,也是一场资产阶级革命。使美国赢得了独立。有利于美国资本主义的发展,对以后欧洲和拉丁美洲的革命起了推动作用法国大革命摧毁了法国的封建统治,传播了资产阶级自由民主的进步的思想怪世界历史的发展有很大影响。维护美国的统一。是美国历史上的第二次资产阶级革命。它废除了黑奴制度。基本解决了农民的土地问题。扫清了资本主义进一步发展的障碍。为美国经济迅速超过英、法等国家创造了条件。(二)、英法美资产阶级革命重要历史文献比较表《权利法案》《独立宣...

1、当您付费下载文档后,您只拥有了使用权限,并不意味着购买了版权,文档只能用于自身使用,不得用于其他商业用途(如 [转卖]进行直接盈利或[编辑后售卖]进行间接盈利)。
2、本站所有内容均由合作方或网友上传,本站不对文档的完整性、权威性及其观点立场正确性做任何保证或承诺!文档内容仅供研究参考,付费前请自行鉴别。
3、如文档内容存在违规,或者侵犯商业秘密、侵犯著作权等,请点击“违规举报”。

碎片内容

世界近代史知识点

您可能关注的文档

确认删除?
VIP
微信客服
  • 扫码咨询
会员Q群
  • 会员专属群点击这里加入QQ群
客服邮箱
回到顶部