电脑桌面
添加小米粒文库到电脑桌面
安装后可以在桌面快捷访问

三甲评审应知应会(输血管理VIP免费

三甲评审应知应会(输血管理_第1页
1/8
三甲评审应知应会(输血管理_第2页
2/8
三甲评审应知应会(输血管理_第3页
3/8
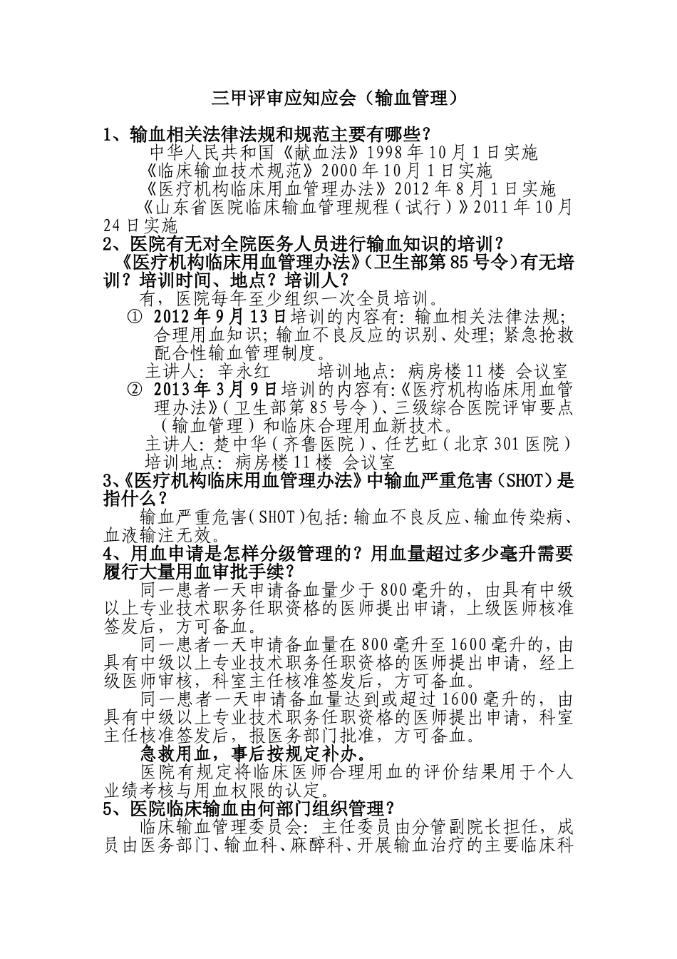
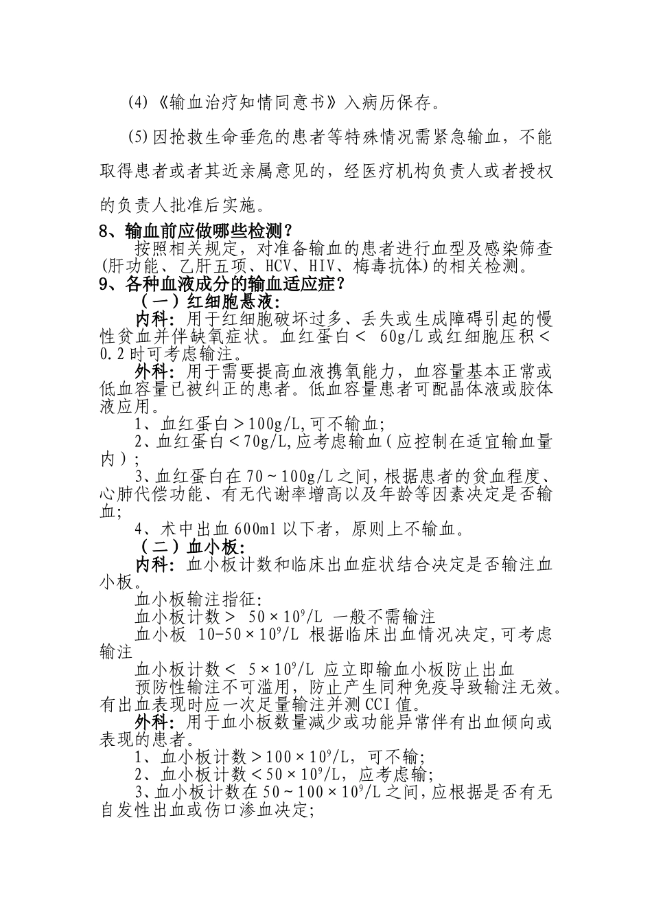
三甲评审应知应会(输血管理)1、输血相关法律法规和规范主要有哪些?中华人民共和国《献血法》1998年10月1日实施《临床输血技术规范》2000年10月1日实施《医疗机构临床用血管理办法》2012年8月1日实施《山东省医院临床输血管理规程(试行)》2011年10月24日实施2、医院有无对全院医务人员进行输血知识的培训?《医疗机构临床用血管理办法》(卫生部第85号令)有无培训?培训时间、地点?培训人?有,医院每年至少组织一次全员培训。①2012年9月13日培训的内容有:输血相关法律法规;合理用血知识;输血不良反应的识别、处理;紧急抢救配合性输血管理制度。主讲人:辛永红培训地点:病房楼11楼会议室②2013年3月9日培训的内容有:《医疗机构临床用血管理办法》(卫生部第85号令)、三级综合医院评审要点(输血管理)和临床合理用血新技术。主讲人:楚中华(齐鲁医院)、任艺虹(北京301医院)培训地点:病房楼11楼会议室3、《医疗机构临床用血管理办法》中输血严重危害(SHOT)是指什么?输血严重危害(SHOT)包括:输血不良反应、输血传染病、血液输注无效。4、用血申请是怎样分级管理的?用血量超过多少毫升需要履行大量用血审批手续?同一患者一天申请备血量少于800毫升的,由具有中级以上专业技术职务任职资格的医师提出申请,上级医师核准签发后,方可备血。同一患者一天申请备血量在800毫升至1600毫升的,由具有中级以上专业技术职务任职资格的医师提出申请,经上级医师审核,科室主任核准签发后,方可备血。同一患者一天申请备血量达到或超过1600毫升的,由具有中级以上专业技术职务任职资格的医师提出申请,科室主任核准签发后,报医务部门批准,方可备血。急救用血,事后按规定补办。医院有规定将临床医师合理用血的评价结果用于个人业绩考核与用血权限的认定。5、医院临床输血由何部门组织管理?临床输血管理委员会:主任委员由分管副院长担任,成员由医务部门、输血科、麻醉科、开展输血治疗的主要临床科室、护理部门、手术室等部门负责人组成。医务、输血部门共同负责临床合理用血日常管理工作。医疗机构法定代表人为临床用血管理第一责任人。6、医院制定了哪些输血管理规定和规章制度?临床输血管理制度临床输血管理实施细则临床输血申请分级管理制度临床科室及医师临床用血评价及公示制度医院合理用血管理措施临床输血知情同意制度输血前评估和输血后评价制度自体输血、围手术期血液保护管理规定临床用血申请审核和用血报批登记制度采集血标本制度输血前核对核查制度临床输血过程的质量管理监控制度控制输血严重危害(SHOT)方案输血不良反应报告登记制度和处置方案输血传染病的管理措施和登记上报制度特殊用血应急协调机制及紧急抢救配合性输血管理制度稀有血型Rh(D)阴性患者输血管理制度输血后血袋回收制度血液制品报废制度血液贮存质量监测与信息反馈制度急诊绿色通道输血管理规程血液供应应急预案紧急用血预案及关键设备故障应急措施7、《输血治疗知情同意书》签署的注意事项?输血前医师向患者、近亲属或委托人充分说明使用血液成分的必要性、使用的风险和利弊及可选择的其他办法,并记录在病历中。(1)取得患者或委托人知情同意后,签署“输血治疗知情同意书”。(2)同意书中须明确其他输血方式的选择权。(3)同意书中可明确同意输血次数。(4)《输血治疗知情同意书》入病历保存。(5)因抢救生命垂危的患者等特殊情况需紧急输血,不能取得患者或者其近亲属意见的,经医疗机构负责人或者授权的负责人批准后实施。8、输血前应做哪些检测?按照相关规定,对准备输血的患者进行血型及感染筛查(肝功能、乙肝五项、HCV、HIV、梅毒抗体)的相关检测。9、各种血液成分的输血适应症?(一)红细胞悬液:内科:用于红细胞破坏过多、丢失或生成障碍引起的慢性贫血并伴缺氧症状。血红蛋白<60g/L或红细胞压积<0.2时可考虑输注。外科:用于需要提高血液携氧能力,血容量基本正常或低血容量已被纠正的患者。低血容量患者可配晶体液或胶体液应用。1、血红蛋白>100g/L,可不输血;2、血红蛋白<70g/L,应考虑输血(应控制在适宜输血量内);3、血红蛋白在70~100g/L之间,根据患者...

1、当您付费下载文档后,您只拥有了使用权限,并不意味着购买了版权,文档只能用于自身使用,不得用于其他商业用途(如 [转卖]进行直接盈利或[编辑后售卖]进行间接盈利)。
2、本站所有内容均由合作方或网友上传,本站不对文档的完整性、权威性及其观点立场正确性做任何保证或承诺!文档内容仅供研究参考,付费前请自行鉴别。
3、如文档内容存在违规,或者侵犯商业秘密、侵犯著作权等,请点击“违规举报”。

碎片内容

三甲评审应知应会(输血管理

文章天下+ 关注
实名认证
内容提供者

各种文档应有尽有

确认删除?
VIP
微信客服
  • 扫码咨询
会员Q群
  • 会员专属群点击这里加入QQ群
客服邮箱
回到顶部