电脑桌面
添加小米粒文库到电脑桌面
安装后可以在桌面快捷访问

投标流程知识点梳理汇总VIP免费

投标流程知识点梳理汇总_第1页
1/10
投标流程知识点梳理汇总_第2页
2/10
投标流程知识点梳理汇总_第3页
3/10
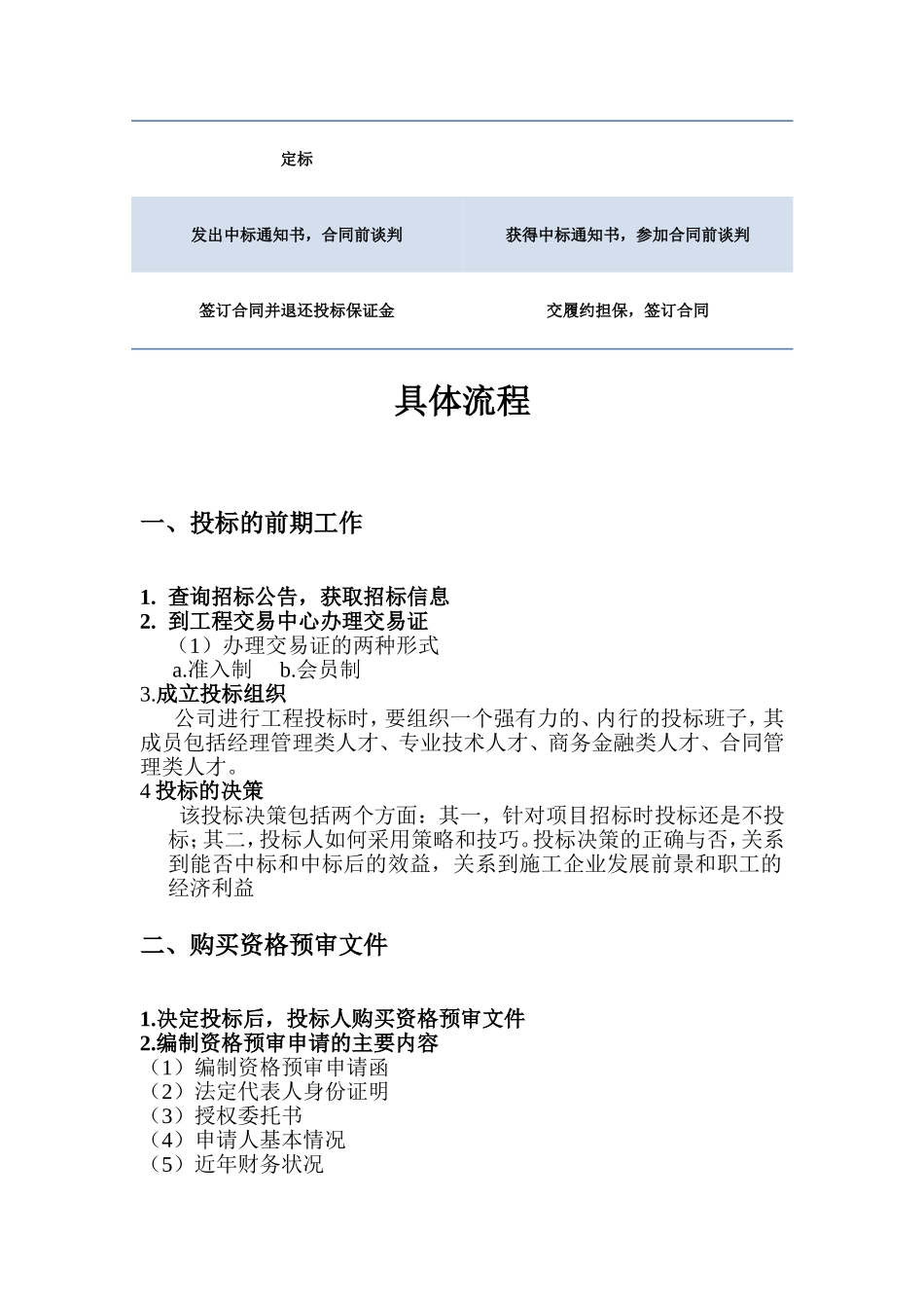
投标流程招标人投标人招标人招标前准备编制资格预审、招标文件发布资格预审公告投标前期工作进行资格预审,出售资格预审文件评审潜在投标人,发出投标邀请书购买资格预审文件,编制资格预审申请报送资格预审文件,获得投标邀请书发售招标文件及答疑、补遗购买招标文件,精读分析招标文件踏勘现场,参加标签会,编制投标文件获得投标文件报送投标文件,交投标保证金保函抽取评标专家开标参加开标会,了解竞争对手情况评标书面答复招标人及评标委员询问,参加澄清会定标发出中标通知书,合同前谈判获得中标通知书,参加合同前谈判签订合同并退还投标保证金交履约担保,签订合同具体流程一、投标的前期工作1.查询招标公告,获取招标信息2.到工程交易中心办理交易证(1)办理交易证的两种形式a.准入制b.会员制3.成立投标组织公司进行工程投标时,要组织一个强有力的、内行的投标班子,其成员包括经理管理类人才、专业技术人才、商务金融类人才、合同管理类人才。4投标的决策该投标决策包括两个方面:其一,针对项目招标时投标还是不投标;其二,投标人如何采用策略和技巧。投标决策的正确与否,关系到能否中标和中标后的效益,关系到施工企业发展前景和职工的经济利益二、购买资格预审文件1.决定投标后,投标人购买资格预审文件2.编制资格预审申请的主要内容(1)编制资格预审申请函(2)法定代表人身份证明(3)授权委托书(4)申请人基本情况(5)近年财务状况(6)今年完成的类似项目的完成情况(7)正在施工的和新承接的项目情况表(8)今年发生的诉讼和仲裁情况3.资格预审申请文件的装订、签字申请人按本章的相关要求,编制完整的资格预审申请文件,用不褪色的材料书写或打印,并由申请人的法定代表人或其委托代理人签字或盖单位章。资格预审申请文件中的任何改动之处应加盖单位章或又申请人的法定代表人或其委托代理人签字确认。签字或盖章的具体要求见申请人须知前附表。资格预审申请文件正本一份,副本份数见申请人须知前附表。正标和副本的封面上应清楚地标记“正本”或“副本”字样。当正本和副本不一致时,以正本为准。资格预审申请文件正本和副本应分别装订成册,并编制目录,具体装订要求见申请人须知前附表。三、报送资格预审申请文件1.资格预审申请文件的密封和标识资格预审申请文件的正本和副本应分开包装,加贴封条,并再封套的封口处加盖申请人单位章。在资格预审申请文件额封套上应清楚地标记“正本”或“副本”字样。2.资格预审申请文件的递交(1)申请截止时间:见申请人须知前附表(2)申请人递交资格预审申请文件的地点:见申请人须知前附表四、获得招标人投标邀请书通过招标人的资格预审后,接受招标人发出的投标邀请书五、购买招标文件,精度分析招标文件1.投标人须知投标文件详细说明了投标人在准备和提出报价方面的要求。在投标须知中应特别关注招标人评标的组织、方法和标准,授予的合同文件。2.通用条款和专用条款因为投标时段一般比较短,不可能对不熟悉的施工合同条件摸清,不能做到心中有数。所以相对于不熟悉的施工合同条件,投标人投标报价要高一些,这种情况下,对通用和专用合同条款都应全面进行评估,对不清楚的问题,作归纳和统计,待标签会或现场考察时去解决。3.技术规范、招标图纸和参考资料(1)技术规范技术规范是招标文件和合同文件的非常重要的组成部分,是施工过程中承包人控制质量和监理工程师检查验收施工质量的主要依据,是投标人在投标时必不可少的资料,依据这些资料,投标额外那才能进行工程估计和确定标价。(2)招标图纸和参考资料招标图纸是招标文件和合同中的重要组成部分,是投标人在拟定施工组织方案、确定施工方法以致提出替代方案、计算投标报价时必不可少的资料。投标人在投标时应严格按照招标图纸和工程量清单计算报价,招标图纸中所提供的地质钻孔柱状图、土层分层图等均为投标人的参考资料。4.工程量清单研究招标文件工程量清单时应注意以下事项:(1)应当仔细研究招标文件中的工程量清单的编制体系和方法;(2)结合投标人须知、技术规范和合同文件、工程量清单,注意对不同种类的合同采取不同方法和策略。六、踏勘...

1、当您付费下载文档后,您只拥有了使用权限,并不意味着购买了版权,文档只能用于自身使用,不得用于其他商业用途(如 [转卖]进行直接盈利或[编辑后售卖]进行间接盈利)。
2、本站所有内容均由合作方或网友上传,本站不对文档的完整性、权威性及其观点立场正确性做任何保证或承诺!文档内容仅供研究参考,付费前请自行鉴别。
3、如文档内容存在违规,或者侵犯商业秘密、侵犯著作权等,请点击“违规举报”。

碎片内容

投标流程知识点梳理汇总

确认删除?
VIP
微信客服
  • 扫码咨询
会员Q群
  • 会员专属群点击这里加入QQ群
客服邮箱
回到顶部