电脑桌面
添加小米粒文库到电脑桌面
安装后可以在桌面快捷访问

戊戌变法与明治维新比较简表

戊戌变法与明治维新比较简表_第1页
1/13
戊戌变法与明治维新比较简表_第2页
2/13
戊戌变法与明治维新比较简表_第3页
3/13
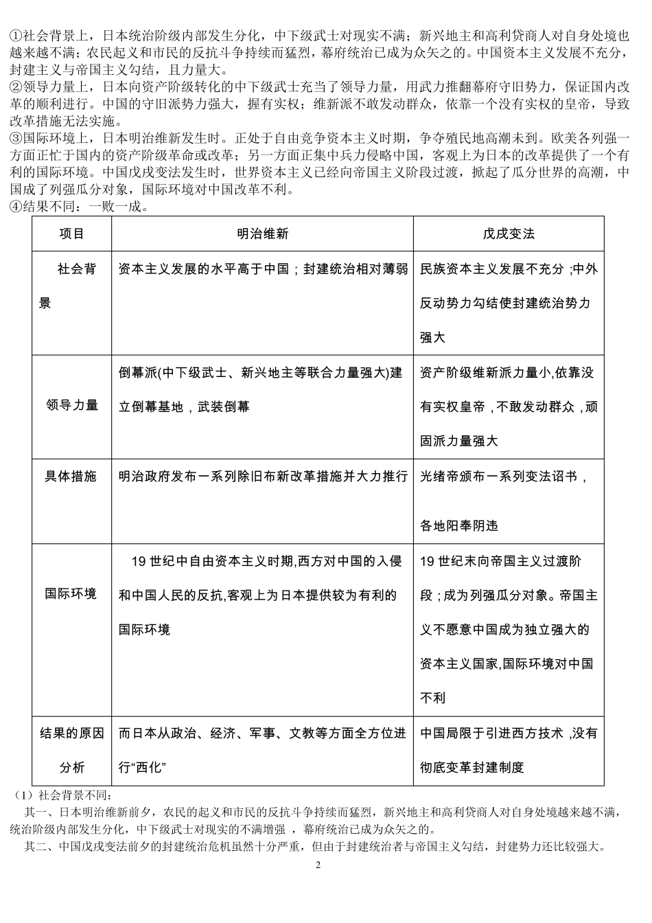
1 戊 戌 变 法 与 明 治 维 新 比 较 简 表 戊 戌 变 法 明 治 维 新 同 历 史 背 景 清 政 府 的 闭 关 锁 国 政 策 被 西 方 的 坚 船 利 炮打 破 , 民 族 矛 盾 成 为 主 要 矛 盾 , 中 国 人 民 面临 双 重 革 命 任 务 。 美 国 培 里 叩 关 后 , 一 系 列 的 不 平 等 条 约 的 签 订 ,也 使 日 本 面 临 民 族 和 民 主 革 命 双 重 任 务 。 宗 旨 目 的 走 日 本 式 道 路 , 通 过 改 良 手 段 , 在 维 护 清 政府 统 治 的 前 提 下 发 展 资 本 主 义 。 在 推 翻 幕 府 的 统 治 后 , 维 护 天 皇 的 统 治 进 行 资 本主 义 改 革 。 领 导 阶 级 维 新 派 都 是 出 生 在 封 建 家 庭 ,但 具 有 资 本 主义 倾 向 的 知 识 分 子 。 “维 新 三杰”等 领 导 人 大都 是 出 生 在 幕 府 时代,同 时又是 深受西 方 资 本 主 义 影响的 知 识 分 子 。 列 强 态度 英、日 两国 对维 新 运动有 试探性的 支持和 帮助。 英、美 出 于自身利 益要 求 对倒 幕 派 有 扶 植 和 援 助。 异 革 命 大势 太 平 天 国 运动失 败 , 革 命 处 于低 潮 , 社 会 相对稳 定 诸 藩 割 据 , 革 命 处 于高 潮 , 社 会 相 对动荡 文 化 差 异 士 大夫 抵 触 外 来 文 化 , 试欧 美 为 蛮 夷 之 邦 ,鄙 夷 其 文 化 吸 纳 欧 美 文 化 , 以 欧 美 为 师 社 会 基 础 资 本 主 义 经 济 因 素 发 达 地 区 仅 在 东 南 沿 海和 长 江 流 域 , 而 中 国 国 土 面 积 大, 占 全 国 比重 小 。 资 本 主 义 经 济 因 素 发 达 地 区 在 京 畿 地 区 , 而 日 本面 积 狭 小 , 故 占 全 国 比 重 大。 领 导 能 力 维 新 派 都 自幼 成 长 在 书 斋 。 参 加 社 会 实 践少 , 改 革 的 依 据 来 源 与 书 本 , 能 力 较 差 。 维 新 派 大都 参 加 了 倒 幕 派 , 斗 争 经 验 丰 富 , 能 力较 强。 变 法 阻 力 受社 会 各 种 顽 固 势...

1、当您付费下载文档后,您只拥有了使用权限,并不意味着购买了版权,文档只能用于自身使用,不得用于其他商业用途(如 [转卖]进行直接盈利或[编辑后售卖]进行间接盈利)。
2、本站所有内容均由合作方或网友上传,本站不对文档的完整性、权威性及其观点立场正确性做任何保证或承诺!文档内容仅供研究参考,付费前请自行鉴别。
3、如文档内容存在违规,或者侵犯商业秘密、侵犯著作权等,请点击“违规举报”。

碎片内容

戊戌变法与明治维新比较简表

您可能关注的文档

确认删除?
VIP
微信客服
  • 扫码咨询
会员Q群
  • 会员专属群点击这里加入QQ群
客服邮箱
回到顶部