电脑桌面
添加小米粒文库到电脑桌面
安装后可以在桌面快捷访问

房产测绘人必看的计算题

房产测绘人必看的计算题_第1页
1/30
房产测绘人必看的计算题_第2页
2/30
房产测绘人必看的计算题_第3页
3/30
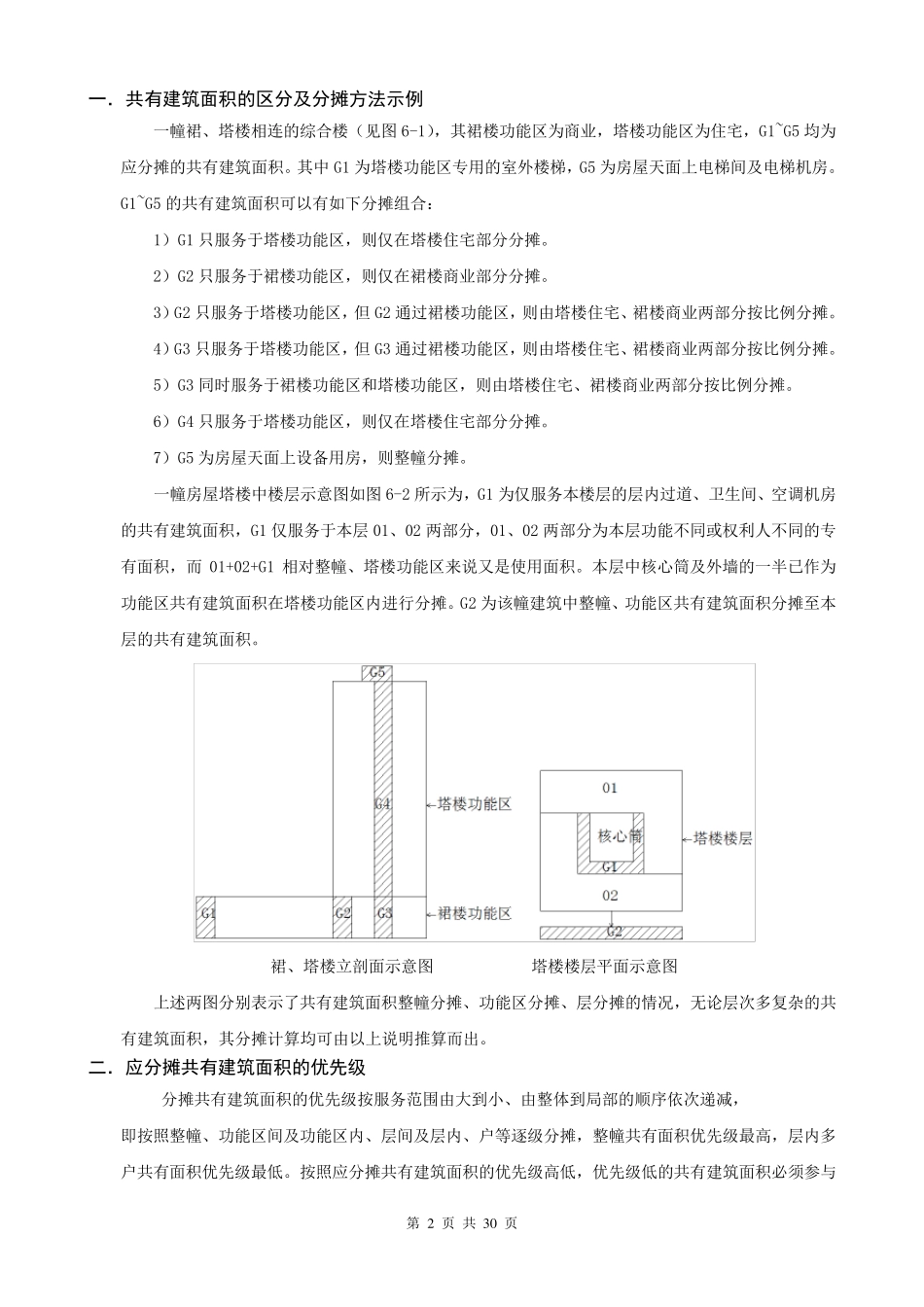
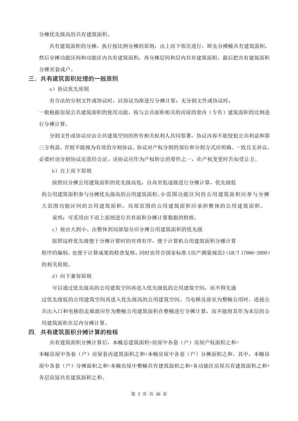
第 1 页 共 3 0 页 目 录 一.共有建筑面积的区分及分摊方法示例 ........................................................................................... 2 二.应分摊共有建筑面积的优先级 ....................................................................................................... 2 三.共有建筑面积处理的一般原则 ....................................................................................................... 3 四. 共有建筑面积分摊计算的检核 ........................................................................................................ 3 五、共有建筑面积分摊模型 ................................................................................................................... 4 六、房产面积计算过程与分摊示例 ....................................................................................................... 5 七、房产面积测算中预测面积与实测面积差异的处理...................................................................... 2 8 第 2 页 共 3 0 页 一.共有建筑面积的区分及分摊方法示例 一幢裙、塔楼相连的综合楼(见图 6-1),其裙楼功能区为商业,塔楼功能区为住宅,G1~G5 均为应分摊的共有建筑面积。其中 G1 为塔楼功能区专用的室外楼梯,G5 为房屋天面上电梯间及电梯机房。G1~G5 的共有建筑面积可以有如下分摊组合: 1)G1 只服务于塔楼功能区,则仅在塔楼住宅部分分摊。 2)G2 只服务于裙楼功能区,则仅在裙楼商业部分分摊。 3)G2 只服务于塔楼功能区,但 G2 通过裙楼功能区,则由塔楼住宅、裙楼商业两部分按比例分摊。 4)G3 只服务于塔楼功能区,但 G3 通过裙楼功能区,则由塔楼住宅、裙楼商业两部分按比例分摊。 5)G3 同时服务于裙楼功能区和塔楼功能区,则由塔楼住宅、裙楼商业两部分按比例分摊。 6)G4 只服务于塔楼功能区,则仅在塔楼住宅部分分摊。 7)G5 为房屋天面上设备用房,则整幢分摊。 一幢房屋塔楼中楼层示意图如图 6-2 所示为,G1 为仅服务本楼层的层内过道、卫生间、空调机房的共有建筑面积,G1 仅服务于本层 01、02 两部分,01、02 两部分为本层功能不同或权利人不同的专有面积,而 01+02+G1 相对整幢、塔楼功能区来说又是使用面...

1、当您付费下载文档后,您只拥有了使用权限,并不意味着购买了版权,文档只能用于自身使用,不得用于其他商业用途(如 [转卖]进行直接盈利或[编辑后售卖]进行间接盈利)。
2、本站所有内容均由合作方或网友上传,本站不对文档的完整性、权威性及其观点立场正确性做任何保证或承诺!文档内容仅供研究参考,付费前请自行鉴别。
3、如文档内容存在违规,或者侵犯商业秘密、侵犯著作权等,请点击“违规举报”。

碎片内容

房产测绘人必看的计算题

确认删除?
VIP
微信客服
  • 扫码咨询
会员Q群
  • 会员专属群点击这里加入QQ群
客服邮箱
回到顶部