电脑桌面
添加小米粒文库到电脑桌面
安装后可以在桌面快捷访问

操作系统复习题简答题总结

操作系统复习题简答题总结_第1页
1/17
操作系统复习题简答题总结_第2页
2/17
操作系统复习题简答题总结_第3页
3/17
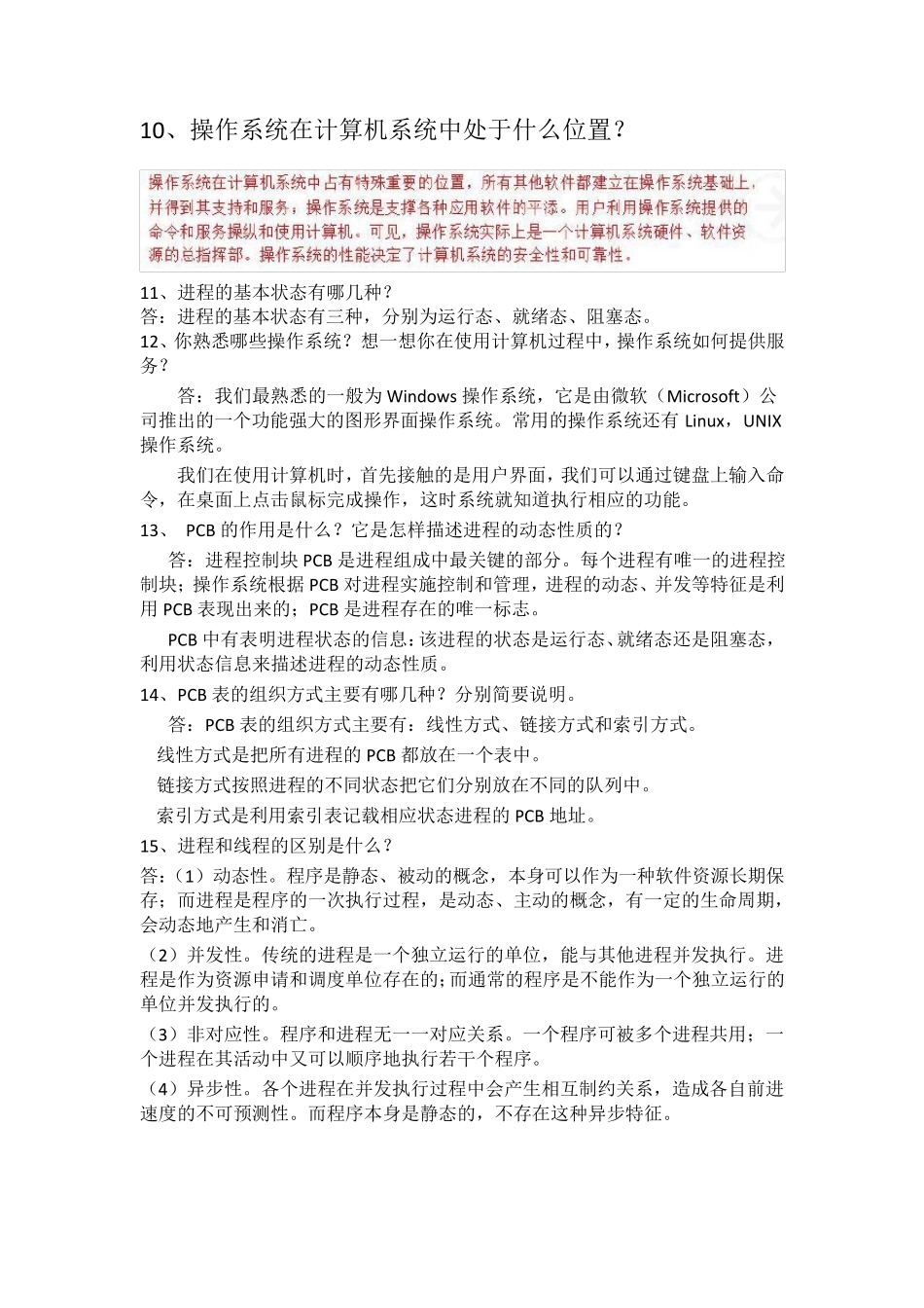
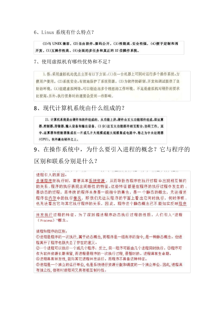
1 操作系统的基本特征有哪些? 答:操作系统的基本特征: (1) 并发。并发是指两个或多个活动在同一给定的时间间隔中进行。 (2) 共享。共享是指计算机系统中的资源被多个任务所共用。 (3) 异步性。在多道程序环境下,各个程序的执行过程有“走走停停”的性质。每一道程序既要完成自己的事情,又要与其他程序共享系统中的资源。这样,它什么时候得以执行、在执行过程中是否被其他事情打断(如 I/O 中断)、向前推进的速度是快还是慢等,都是不可预知的,由程序执行时的现场所决定。另外,同一程序在相同的初始数据下,无论何时运行,都应获得同样的结果。这是操作系统所具有的异步性。 2 操作系统的主要功能有哪些? 答:操作系统的主要功能包括:存储管理,进程和处理机管理,文件管理,设备管理以及用户接口管理。 3、操作系统一般为用户提供了哪三种界面?它们各有什么特点? 答: 4、操作系统主要有哪三种基本类型?它们各有什么特点? 5、操作系统主要有哪些类型的体系结构?UNIX 系统和Linux 系统各采用哪些结构? 答:一般说来,操作系统有四种结构:整体结构、层次结构、虚拟机结构、客户机-服务器结构。Linux 系统采用的是整体结构。UNIX 系统采用的是层次结构。 6、Linux 系统有什么特点? 7、使用虚拟机有哪些优势和不足? 8、现代计算机系统由什么组成的? 9、在操作系统中,为什么要引入进程的概念?它与程序的区别和联系分别是什么? 10、操作系统在计算机系统中处于什么位置? 11、进程的基本状态有哪几种? 答:进程的基本状态有三种,分别为运行态、就绪态、阻塞态。 12、你熟悉哪些操作系统?想一想你在使用计算机过程中,操作系统如何提供服务? 答:我们最熟悉的一般为 Windows 操作系统,它是由微软(Microsoft)公司推出的一个功能强大的图形界面操作系统。常用的操作系统还有 Linux,UNIX操作系统。 我们在使用计算机时,首先接触的是用户界面,我们可以通过键盘上输入命令,在桌面上点击鼠标完成操作,这时系统就知道执行相应的功能。 13、 PCB 的作用是什么?它是怎样描述进程的动态性质的? 答:进程控制块 PCB 是进程组成中最关键的部分。每个进程有唯一的进程控制块;操作系统根据PCB 对进程实施控制和管理,进程的动态、并发等特征是利用 PCB 表现出来的;PCB 是进程存在的唯一标志。 PCB 中有表明进程状态的信息:该进程的状态是运行态、就绪态还是阻塞态,利用状态...

1、当您付费下载文档后,您只拥有了使用权限,并不意味着购买了版权,文档只能用于自身使用,不得用于其他商业用途(如 [转卖]进行直接盈利或[编辑后售卖]进行间接盈利)。
2、本站所有内容均由合作方或网友上传,本站不对文档的完整性、权威性及其观点立场正确性做任何保证或承诺!文档内容仅供研究参考,付费前请自行鉴别。
3、如文档内容存在违规,或者侵犯商业秘密、侵犯著作权等,请点击“违规举报”。

碎片内容

操作系统复习题简答题总结

您可能关注的文档

确认删除?
VIP
微信客服
  • 扫码咨询
会员Q群
  • 会员专属群点击这里加入QQ群
客服邮箱
回到顶部