电脑桌面
添加小米粒文库到电脑桌面
安装后可以在桌面快捷访问

橡胶基本知识

橡胶基本知识_第1页
1/71
橡胶基本知识_第2页
2/71
橡胶基本知识_第3页
3/71
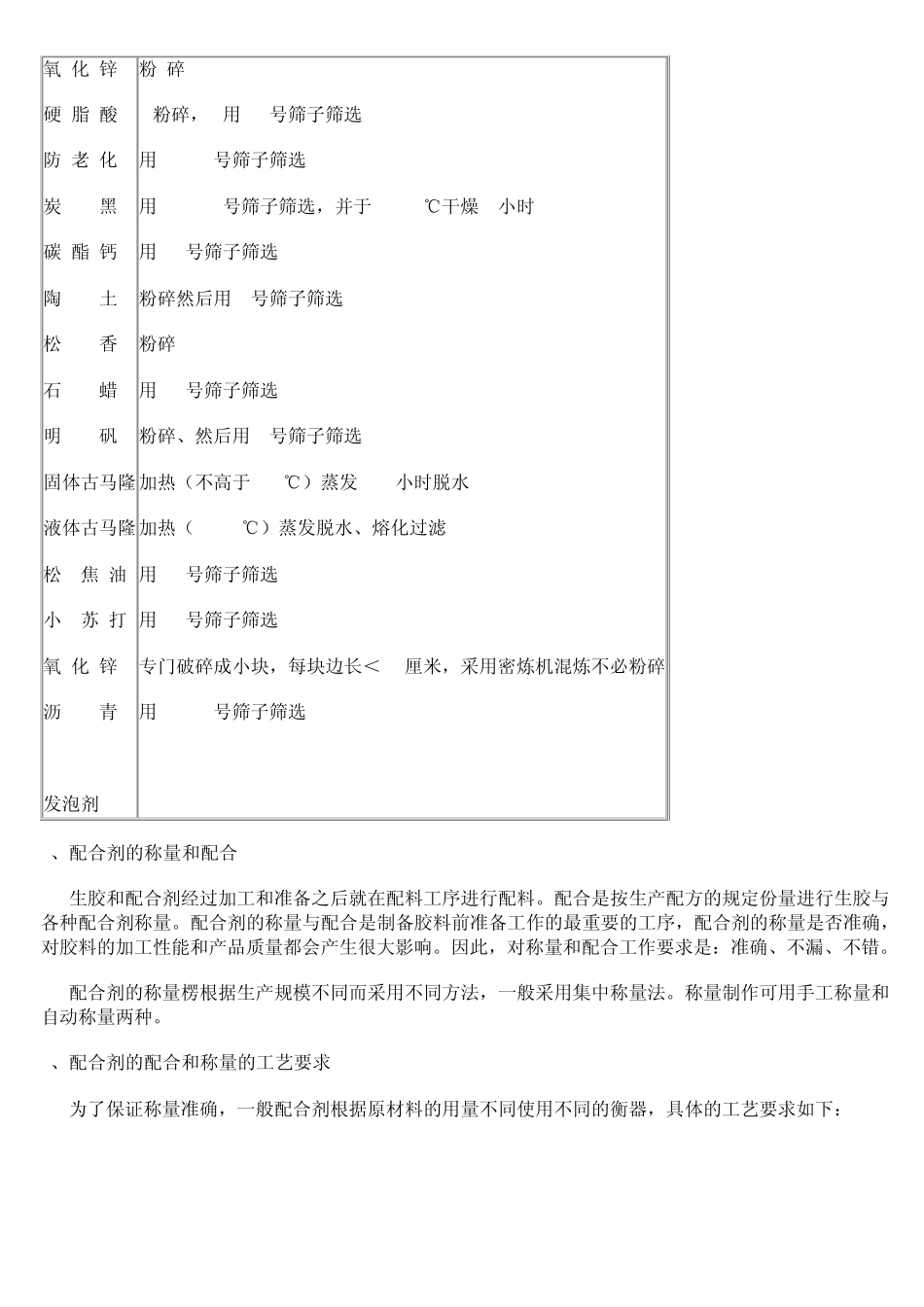
橡 胶 生 产 工 艺 及 过 程 : 1、 橡 胶 加 工 的 目 的 及 基 本 工 艺 过 程 有 哪 些 ? 橡 胶 是 一 种 具 有 高 弹 性 的 材 料 , 在 国 民 经 常 各 部 门 获 得 广 泛 的 应 用 。 橡 胶 加 工 工 艺 是 一 门 十 分 重 要 的 严 密 的 生 产 工 艺 , 橡 胶 加 工 的 目 的 就 是 要 为 橡 胶 制 品 准 备 高 质 量 的 部 件 和 胶 料 , 并 且 制 成 各部 门 所 需 要 的 优 质 的 橡 胶 制 品 。 要 把 橡 胶 制 成 各 种 各 样 的 制 品 , 首 先 必 须 将 橡 胶 的 强 韧 的 弹 性 状 态 转 变 为 柔 软 的 , 便 于 加 工 的 塑 性 状态 , 同 时 , 单 纯 用 橡 胶 制 成 的 制 品 , 其 性 能 十 分 不 完 善 , 成 本 也 高 , 就 必 须 加 入 各 种 配 合 剂 , 因 此 必 须 进行 混 炼 加 工 , 其 次 各 种 橡 胶 制 品 都 具 有 比 较 复 杂 的 结 构 。 要 将 橡 胶 制 成 各 种 部 件 或 一 定 形 状 的 半 成 品 , 经过 成 型 , 硫 化 才 能 得 到 具 有 一 定 性 能 和 结 构 的 制 品 , 因 此 , 橡 胶 有 加 工 具 有 重 要 的 意 义 和 作 用 。 橡 胶 制 品 一 般 要 经 过 如 下 几个基 本 工 艺 过 程 : 1、 生 胶 和 配 合 剂 的 准 备 ;2、 生 胶 的 塑 炼 ;3、 生 胶 配 合剂 的 混 炼 ;4、 胶 料 的 压延;5、 纺织物的 侵胶 、 涂胶 和 压延挂胶 6、 胶 料 的 压出;7、 橡 胶 制 品 的 成 型 ;8、硫 化 。 2、 生 胶 在 加 工 前要 经 过 哪 些 处理? 生 胶 有 运输和 保管过 程 中, 胶 块表面常 会粘着木屑、 砂子等杂 质 , 有 的 还有 老化 , 发粘 或 发霉。 在 冬天。 有 的 胶 块还会硬化 , 冻结 和 结 晶的 现象。 这样 的 胶 直接投入 生 产 , 势必 会直接影响硫 化胶 的 物理机械性 能 , 而且 给生 产 工 艺 带来一 定 的 困难。 因 此 , 生 胶 必 须 经 过 以下 加 工 处理, 使之符合 工 艺要...

1、当您付费下载文档后,您只拥有了使用权限,并不意味着购买了版权,文档只能用于自身使用,不得用于其他商业用途(如 [转卖]进行直接盈利或[编辑后售卖]进行间接盈利)。
2、本站所有内容均由合作方或网友上传,本站不对文档的完整性、权威性及其观点立场正确性做任何保证或承诺!文档内容仅供研究参考,付费前请自行鉴别。
3、如文档内容存在违规,或者侵犯商业秘密、侵犯著作权等,请点击“违规举报”。

碎片内容

橡胶基本知识

您可能关注的文档

确认删除?
VIP
微信客服
  • 扫码咨询
会员Q群
  • 会员专属群点击这里加入QQ群
客服邮箱
回到顶部